• 文献检索
  • 文档翻译
  • 深度研究
  • 学术资讯
  • Suppr Zotero 插件Zotero 插件
  • 邀请有礼
  • 套餐&价格
  • 历史记录
应用&插件
Suppr Zotero 插件Zotero 插件浏览器插件Mac 客户端Windows 客户端微信小程序
定价
高级版会员购买积分包购买API积分包
服务
文献检索文档翻译深度研究API 文档MCP 服务
关于我们
关于 Suppr公司介绍联系我们用户协议隐私条款
关注我们

Suppr 超能文献

核心技术专利:CN118964589B侵权必究
粤ICP备2023148730 号-1Suppr @ 2026

文献检索

告别复杂PubMed语法,用中文像聊天一样搜索,搜遍4000万医学文献。AI智能推荐,让科研检索更轻松。

立即免费搜索

文件翻译

保留排版,准确专业,支持PDF/Word/PPT等文件格式,支持 12+语言互译。

免费翻译文档

深度研究

AI帮你快速写综述,25分钟生成高质量综述,智能提取关键信息,辅助科研写作。

立即免费体验

RNA结合蛋白ALYREF通过促进SLC7A11 mRNA稳定性来调节铁死亡,以促进肺腺癌的生长和转移。

RNA binding protein ALYREF regulates ferroptosis to facilitate LUAD growth and metastasis via promoting SLC7A11 mRNA stability.

作者信息

Chen Yanni, Zhao Ting, Chen Hao, Chen Jun, Han Weili

机构信息

Department of Lung transplantation and Thoracic Surgery, First Affiliated Hospital, College of Medicine, Zhejiang University, Hangzhou, 310000, China.

Institute of Molecular Virology and Immunology, School of Basic Medical Sciences, Wenzhou Medical University, Wenzhou, 325035, China.

出版信息

Sci Rep. 2025 Jan 8;15(1):1351. doi: 10.1038/s41598-024-83276-9.

DOI:10.1038/s41598-024-83276-9
PMID:39779775
原文链接:https://pmc.ncbi.nlm.nih.gov/articles/PMC11711305/
Abstract

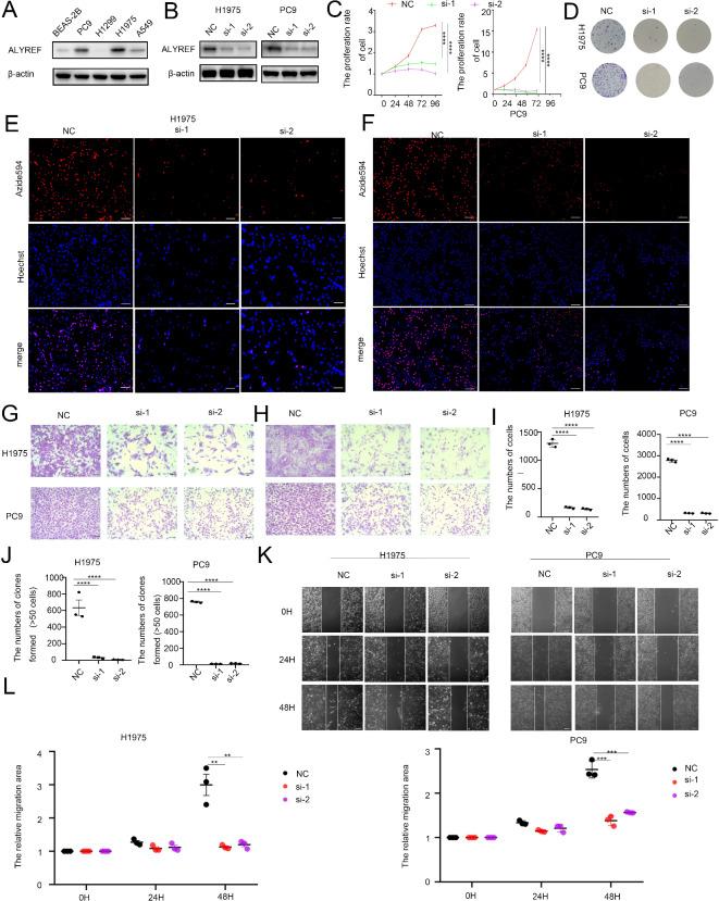
Ferroptosis is of great significance in carcinogenesis as it interconnects with a multiplicity of biological processes. Meanwhile, its function and regulatory role in lung cancer remains ambiguous. In this study, we discovered by WB and IHC that ALYREF has a higher expression in lung adenocarcinoma (LUAD) tissues compared with normal ones. By the direct observation of mitochondria with electron microscopy, we also identified that the knockdown of ALYREF limits the proliferation of LUAD in vitro as well as in vivo and prompts LUAD cells to go through ferroptosis. Mechanistically, our RNA-immunoprecipitation experiment combined with qRT-PCR analysis confirmed that ALYREF could interact with SLC7A11. ALYREF mainly binds to the 3'UTR region of SLC7A11 mRNA, increasing the mRNA stability of SLC7A11 and reducing intracellular Reactive Oxygen Species (ROS) and Methylene diphenyl diamine (MDA) thereby inhibiting ferroptosis and eventually promoting the proliferation and metastasis of LUAD cells. Importantly, our study reveals for the first time that ALYREF can regulate LUAD by inhibiting ferroptosis. Based on the evidences mentioned above, we have good reason to believe that the role of ALYREF as a new oncological factor could be proved and, acting along the ALYREF-SLC7A11-ferroptosis axis, utilized as a promising therapeutic target for LUAD.

摘要

铁死亡在肿瘤发生过程中具有重要意义,因为它与多种生物学过程相互关联。与此同时,其在肺癌中的功能和调控作用仍不明确。在本研究中,我们通过蛋白质免疫印迹法(WB)和免疫组化法(IHC)发现,与正常组织相比,ALYREF在肺腺癌(LUAD)组织中表达更高。通过电子显微镜直接观察线粒体,我们还发现敲低ALYREF会限制LUAD在体外和体内的增殖,并促使LUAD细胞发生铁死亡。从机制上讲,我们的RNA免疫沉淀实验结合定量逆转录聚合酶链反应(qRT-PCR)分析证实,ALYREF可与溶质载体家族7成员11(SLC7A11)相互作用。ALYREF主要与SLC7A11 mRNA的3'非翻译区(3'UTR)结合,增加SLC7A11的mRNA稳定性,降低细胞内活性氧(ROS)和丙二醛(MDA)水平,从而抑制铁死亡,最终促进LUAD细胞的增殖和转移。重要的是,我们的研究首次揭示ALYREF可通过抑制铁死亡来调节LUAD。基于上述证据,我们有充分的理由相信,ALYREF作为一种新的肿瘤因子的作用能够得到证实,并且沿着ALYREF-SLC7A11-铁死亡轴发挥作用,有望成为LUAD的治疗靶点。

https://cdn.ncbi.nlm.nih.gov/pmc/blobs/12f9/11711305/4a2c60409c1f/41598_2024_83276_Fig6_HTML.jpg
https://cdn.ncbi.nlm.nih.gov/pmc/blobs/12f9/11711305/f70adf8fe030/41598_2024_83276_Fig1_HTML.jpg
https://cdn.ncbi.nlm.nih.gov/pmc/blobs/12f9/11711305/1220a0a72137/41598_2024_83276_Fig2_HTML.jpg
https://cdn.ncbi.nlm.nih.gov/pmc/blobs/12f9/11711305/7c2bdd438eec/41598_2024_83276_Fig3_HTML.jpg
https://cdn.ncbi.nlm.nih.gov/pmc/blobs/12f9/11711305/aba8fc8fbc9d/41598_2024_83276_Fig4_HTML.jpg
https://cdn.ncbi.nlm.nih.gov/pmc/blobs/12f9/11711305/2a05e6724abb/41598_2024_83276_Fig5_HTML.jpg
https://cdn.ncbi.nlm.nih.gov/pmc/blobs/12f9/11711305/4a2c60409c1f/41598_2024_83276_Fig6_HTML.jpg
https://cdn.ncbi.nlm.nih.gov/pmc/blobs/12f9/11711305/f70adf8fe030/41598_2024_83276_Fig1_HTML.jpg
https://cdn.ncbi.nlm.nih.gov/pmc/blobs/12f9/11711305/1220a0a72137/41598_2024_83276_Fig2_HTML.jpg
https://cdn.ncbi.nlm.nih.gov/pmc/blobs/12f9/11711305/7c2bdd438eec/41598_2024_83276_Fig3_HTML.jpg
https://cdn.ncbi.nlm.nih.gov/pmc/blobs/12f9/11711305/aba8fc8fbc9d/41598_2024_83276_Fig4_HTML.jpg
https://cdn.ncbi.nlm.nih.gov/pmc/blobs/12f9/11711305/2a05e6724abb/41598_2024_83276_Fig5_HTML.jpg
https://cdn.ncbi.nlm.nih.gov/pmc/blobs/12f9/11711305/4a2c60409c1f/41598_2024_83276_Fig6_HTML.jpg

相似文献

1
RNA binding protein ALYREF regulates ferroptosis to facilitate LUAD growth and metastasis via promoting SLC7A11 mRNA stability.RNA结合蛋白ALYREF通过促进SLC7A11 mRNA稳定性来调节铁死亡,以促进肺腺癌的生长和转移。
Sci Rep. 2025 Jan 8;15(1):1351. doi: 10.1038/s41598-024-83276-9.
2
IGF2BP3 suppresses ferroptosis in lung adenocarcinoma by m6A-dependent regulation of TFAP2A to transcriptionally activate SLC7A11/GPX4.IGF2BP3通过m6A依赖的TFAP2A调控转录激活SLC7A11/GPX4来抑制肺腺癌中的铁死亡。
Mol Cell Biochem. 2025 Apr;480(4):2361-2375. doi: 10.1007/s11010-024-05068-z. Epub 2024 Jul 18.
3
The splicing factor SF3B1 confers ferroptosis resistance and promotes lung adenocarcinoma progression via upregulation of SLC7A11.剪接因子 SF3B1 通过上调 SLC7A11 赋予铁死亡抗性并促进肺腺癌进展。
Cancer Gene Ther. 2024 Oct;31(10):1498-1510. doi: 10.1038/s41417-024-00817-0. Epub 2024 Aug 10.
4
SLC7A11 inhibits ferroptosis and downregulates PD-L1 levels in lung adenocarcinoma.溶质载体家族7成员11(SLC7A11)抑制肺腺癌中的铁死亡并下调程序性死亡配体1(PD-L1)水平。
Front Immunol. 2024 Apr 9;15:1372215. doi: 10.3389/fimmu.2024.1372215. eCollection 2024.
5
Hsa_circ_0070440 promotes lung adenocarcinoma progression by SLC7A11-mediated-ferroptosis.人源环状RNA hsa_circ_0070440通过溶质载体家族7成员11(SLC7A11)介导的铁死亡促进肺腺癌进展。
Histol Histopathol. 2023 Dec;38(12):1429-1441. doi: 10.14670/HH-18-597. Epub 2023 Feb 22.
6
LncRNA-XIST Promotes Lung Adenocarcinoma Growth and Inhibits Ferroptosis by Regulating GPX4.长链非编码RNA-XIST通过调控谷胱甘肽过氧化物酶4促进肺腺癌生长并抑制铁死亡
Mol Biotechnol. 2025 Jan;67(1):187-195. doi: 10.1007/s12033-023-00993-8. Epub 2023 Dec 28.
7
Exosomal lncRNA ROR1-AS1 from cancer-associated fibroblasts inhibits ferroptosis of lung cancer cells through the IGF2BP1/SLC7A11 signal axis.肿瘤相关成纤维细胞来源的外泌体 lncRNA ROR1-AS1 通过 IGF2BP1/SLC7A11 信号轴抑制肺癌细胞铁死亡。
Cell Signal. 2024 Aug;120:111221. doi: 10.1016/j.cellsig.2024.111221. Epub 2024 May 8.
8
RNA binding protein DAZAP1 promotes HCC progression and regulates ferroptosis by interacting with SLC7A11 mRNA.RNA 结合蛋白 DAZAP1 通过与 SLC7A11 mRNA 相互作用促进 HCC 进展并调节铁死亡。
Exp Cell Res. 2021 Feb 1;399(1):112453. doi: 10.1016/j.yexcr.2020.112453. Epub 2020 Dec 29.
9
Knockdown of NADK promotes LUAD ferroptosis via NADPH/FSP1 axis.敲低NADK通过NADPH/FSP1轴促进肺腺癌铁死亡。
J Cancer Res Clin Oncol. 2024 May 3;150(5):228. doi: 10.1007/s00432-024-05752-z.
10
FTO/m6A mediates miR-138-5p maturation and regulates gefitinib resistance of lung adenocarcinoma cells by miR-138-5p/LCN2 axis.FTO/m6A 介导 miR-138-5p 的成熟,并通过 miR-138-5p/LCN2 轴调控肺腺癌细胞对吉非替尼的耐药性。
BMC Cancer. 2024 Oct 12;24(1):1270. doi: 10.1186/s12885-024-13036-5.

本文引用的文献

1
ALYREF-mediated RNA 5-Methylcytosine modification Promotes Hepatocellular Carcinoma Progression Via Stabilizing EGFR mRNA and pSTAT3 activation.ALYREF 介导的 RNA 5-甲基胞嘧啶修饰通过稳定 EGFR mRNA 和激活 pSTAT3 促进肝细胞癌进展。
Int J Biol Sci. 2024 Jan 1;20(1):331-346. doi: 10.7150/ijbs.82316. eCollection 2024.
2
ALYREF (Aly/REF export factor): A potential biomarker for predicting cancer occurrence and therapeutic efficacy.ALYREF(Aly/REF 外排因子):一种潜在的生物标志物,可用于预测癌症的发生和治疗效果。
Life Sci. 2024 Feb 1;338:122372. doi: 10.1016/j.lfs.2023.122372. Epub 2023 Dec 21.
3
LINC02159 promotes non-small cell lung cancer progression via ALYREF/YAP1 signaling.
LINC02159 通过 ALYREF/YAP1 信号促进非小细胞肺癌进展。
Mol Cancer. 2023 Aug 4;22(1):122. doi: 10.1186/s12943-023-01814-x.
4
Ferroptosis in lung cancer: a novel pathway regulating cell death and a promising target for drug therapy.肺癌中的铁死亡:一种调节细胞死亡的新途径及有前景的药物治疗靶点。
Cell Death Discov. 2023 Apr 1;9(1):110. doi: 10.1038/s41420-023-01407-z.
5
mC-dependent cross-regulation between nuclear reader ALYREF and writer NSUN2 promotes urothelial bladder cancer malignancy through facilitating RABL6/TK1 mRNAs splicing and stabilization.ALYREF 与 NSUN2 之间的 mC 依赖性交叉调控通过促进 RABL6/TK1 mRNA 的剪接和稳定来促进尿路上皮膀胱癌的恶性进展。
Cell Death Dis. 2023 Feb 18;14(2):139. doi: 10.1038/s41419-023-05661-y.
6
Ferroptosis in cancer and cancer immunotherapy.铁死亡在癌症和癌症免疫治疗中的作用。
Cancer Commun (Lond). 2022 Feb;42(2):88-116. doi: 10.1002/cac2.12250.
7
METTL3 promotes lung adenocarcinoma tumor growth and inhibits ferroptosis by stabilizing SLC7A11 mA modification.METTL3通过稳定SLC7A11的m⁶A修饰促进肺腺癌肿瘤生长并抑制铁死亡。
Cancer Cell Int. 2022 Jan 7;22(1):11. doi: 10.1186/s12935-021-02433-6.
8
The role of ferroptosis in lung cancer.铁死亡在肺癌中的作用。
Biomark Res. 2021 Nov 6;9(1):82. doi: 10.1186/s40364-021-00338-0.
9
RBMS1 regulates lung cancer ferroptosis through translational control of SLC7A11.RBMS1 通过调控 SLC7A11 的翻译来调节肺癌的铁死亡。
J Clin Invest. 2021 Nov 15;131(22). doi: 10.1172/JCI152067.
10
Stem Cell Factor SOX2 Confers Ferroptosis Resistance in Lung Cancer via Upregulation of SLC7A11.干细胞因子 SOX2 通过上调 SLC7A11 赋予肺癌细胞对铁死亡的抗性。
Cancer Res. 2021 Oct 15;81(20):5217-5229. doi: 10.1158/0008-5472.CAN-21-0567. Epub 2021 Aug 12.