Suppr超能文献

通过时空映射的胰腺器官发生

Pancreatic organogenesis mapped through space and time.

作者信息

Scavuzzo Marissa A, Szlachcic Wojciech J, Hill Matthew C, Ziojla Natalia M, Teaw Jessica, Carlson Jeffrey C, Tiessen Jonathan, Chmielowiec Jolanta, Martin James F, Borowiak Malgorzata

机构信息

Program in Developmental Biology, Baylor College of Medicine, Houston, TX, USA.

Department of Genetics and Genome Sciences, Case Western Reserve University, Cleveland, OH, USA.

出版信息

Exp Mol Med. 2025 Feb;57(1):204-220. doi: 10.1038/s12276-024-01384-y. Epub 2025 Jan 8.

Abstract

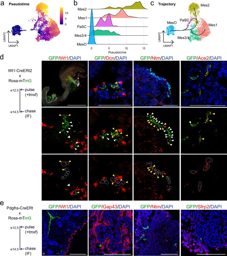
The spatial organization of cells within a tissue is dictated throughout dynamic developmental processes. We sought to understand whether cells geometrically coordinate with one another throughout development to achieve their organization. The pancreas is a complex cellular organ with a particular spatial organization. Signals from the mesenchyme, neurons, and endothelial cells instruct epithelial cell differentiation during pancreatic development. To understand the cellular diversity and spatial organization of the developing pancreatic niche, we mapped the spatial relationships between single cells over time. We found that four transcriptionally unique subtypes of mesenchyme in the developing pancreas spatially coordinate throughout development, with each subtype at fixed locations in space and time in relation to other cells, including beta cells, vasculature, and epithelial cells. Our work provides insight into the mechanisms of pancreatic development by showing that cells are organized in a space and time manner.

摘要

组织内细胞的空间组织在整个动态发育过程中受到调控。我们试图了解细胞在整个发育过程中是否通过几何方式相互协调以实现其组织化。胰腺是一个具有特定空间组织的复杂细胞器官。间充质、神经元和内皮细胞发出的信号在胰腺发育过程中指导上皮细胞分化。为了了解发育中的胰腺生态位的细胞多样性和空间组织,我们绘制了随时间变化的单细胞之间的空间关系。我们发现,发育中的胰腺中四种转录上独特的间充质亚型在整个发育过程中在空间上相互协调,每种亚型在空间和时间上相对于其他细胞(包括β细胞、脉管系统和上皮细胞)都处于固定位置。我们的工作通过表明细胞以时空方式组织起来,为胰腺发育的机制提供了见解。

https://cdn.ncbi.nlm.nih.gov/pmc/blobs/52cc/11799519/d591e65c750b/12276_2024_1384_Fig1_HTML.jpg

文献检索

告别复杂PubMed语法,用中文像聊天一样搜索,搜遍4000万医学文献。AI智能推荐,让科研检索更轻松。

立即免费搜索

文件翻译

保留排版,准确专业,支持PDF/Word/PPT等文件格式,支持 12+语言互译。

免费翻译文档

深度研究

AI帮你快速写综述,25分钟生成高质量综述,智能提取关键信息,辅助科研写作。

立即免费体验