Suppr超能文献

双皮质素样激酶1通过Hippo-YAP信号通路促进前列腺癌的干细胞样特性。

Doublecortin-like kinase 1 promotes stem cell-like properties through the Hippo-YAP pathway in prostate cancer.

作者信息

Jiang Donggen, Li Jun, Ma He, Yan Binyuan, Lei Hanqi

机构信息

Department of Urology, Kidney and Urology Center, the Seventh Affiliated Hospital of Sun Yat-Sen University, Shenzhen, China.

出版信息

Int J Med Sci. 2025 Jan 1;22(2):460-472. doi: 10.7150/ijms.99062. eCollection 2025.

Abstract

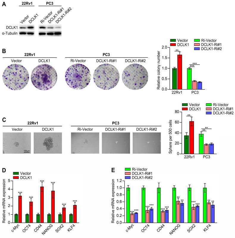
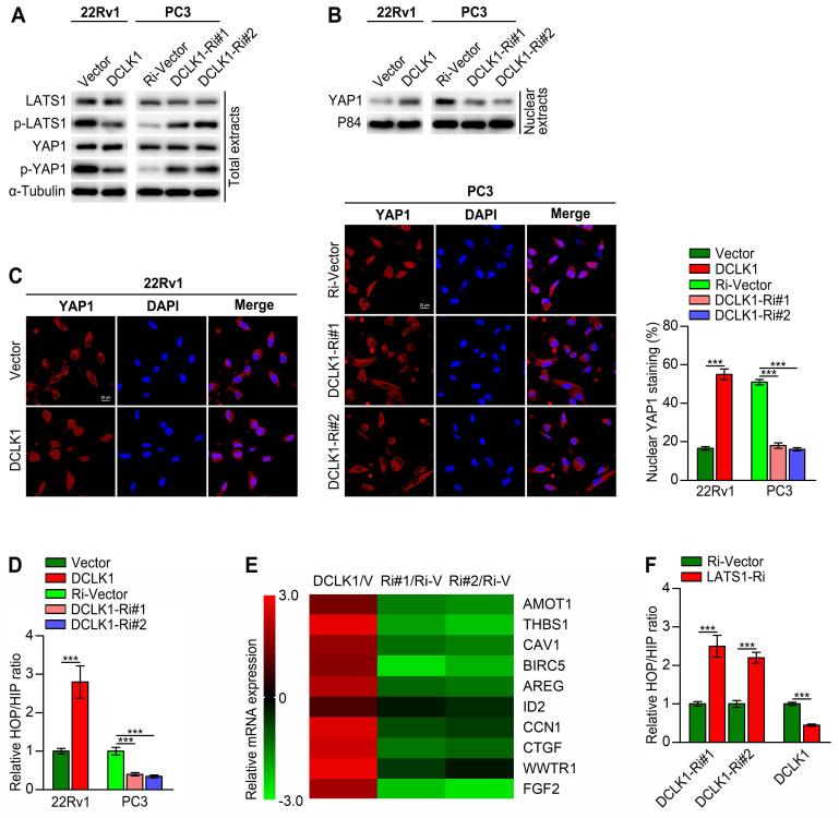
Doublecortin-like kinase 1 (DCLK1) has been revealed to be involved in modulating cancer stemness and tumor progression, but its role in prostate cancer (PCa) remains obscure. Castration-resistant and metastatic PCa exhibit aggressive behaviors, and current therapeutic approaches have shown limited beneficial effects on the overall survival rate of patients with advanced PCa. This study aimed to investigate the biological role and potential molecular mechanism of DCLK1 in the progression of PCa. The role of DCLK1 in maintaining PCa stem cell-like properties was explored via gain- and loss-of-function studies, including colony formation assays, sphere formation assays and measurement of stemness-related marker expression. A set of transcriptomic data for patients with PCa was downloaded from The Cancer Genome Atlas to analyze the correlations between DCLK1 and Hippo pathway gene expression. The mechanism by which DCLK1 regulates Hippo signaling and cancer stemness was further investigated by methods such as Western blot analysis, quantitative real-time PCR analysis, immunofluorescence staining, and luciferase reporter assays and by animal studies. The gain- and loss-of-function studies demonstrated that upregulating DCLK1 promoted but downregulating DCLK1 suppressed aspects of the PCa stem cell-like phenotype, including colony formation, sphere formation and the expression of stemness-related markers (c-Myc, OCT4, CD44, NANOG, SOX2, and KLF4). Importantly, bioinformatics analysis indicated that DCLK1 is closely correlated with the Hippo signaling pathway in PCa. Further assays revealed that DCLK1 inhibits the Hippo signaling pathway, leading to yes-associated protein (YAP) activation via large tumor suppressor homolog 1 (LATS1). Moreover, the effect of DCLK1 on abolishing stemness traits in PCa was observed after treatment with verteporfin, a small molecule inhibitor of YAP. Consistent with the findings, the findings confirmed that DCLK1 promoted the tumorigenicity and stem cell-like traits of PCa cells via Hippo-YAP signaling. DCLK1 promotes stem cell-like characteristics by inducing LATS1-mediated YAP signaling activation, ultimately leading to PCa tumor growth and progression. Thus, our findings identify an attractive candidate for the development of cancer stem cell-targeted therapies to improve treatment outcomes in advanced PCa.

摘要

双皮质素样激酶1(DCLK1)已被揭示参与调节癌症干性和肿瘤进展,但其在前列腺癌(PCa)中的作用仍不清楚。去势抵抗性和转移性PCa表现出侵袭性,目前的治疗方法对晚期PCa患者的总生存率显示出有限的有益效果。本研究旨在探讨DCLK1在PCa进展中的生物学作用和潜在分子机制。通过功能获得和功能丧失研究,包括集落形成试验、球形成试验和干性相关标志物表达的测量,探索了DCLK1在维持PCa干细胞样特性中的作用。从癌症基因组图谱下载了一组PCa患者的转录组数据,以分析DCLK1与Hippo通路基因表达之间的相关性。通过蛋白质免疫印迹分析、定量实时PCR分析、免疫荧光染色、荧光素酶报告基因试验等方法以及动物研究,进一步研究了DCLK1调节Hippo信号和癌症干性的机制。功能获得和功能丧失研究表明,上调DCLK1促进而下调DCLK1抑制PCa干细胞样表型的各个方面,包括集落形成、球形成和干性相关标志物(c-Myc、OCT4、CD44、NANOG、SOX2和KLF4)的表达。重要的是,生物信息学分析表明DCLK1与PCa中的Hippo信号通路密切相关。进一步的试验表明,DCLK1抑制Hippo信号通路,通过大肿瘤抑制同源物1(LATS1)导致Yes相关蛋白(YAP)激活。此外,在用YAP小分子抑制剂维替泊芬治疗后,观察到DCLK1对消除PCa干性特征的作用。与这些发现一致,这些发现证实DCLK1通过Hippo-YAP信号促进PCa细胞的致瘤性和干细胞样特征。DCLK1通过诱导LATS1介导的YAP信号激活来促进干细胞样特征,最终导致PCa肿瘤生长和进展。因此,我们的发现确定了一个有吸引力的候选靶点,可用于开发针对癌症干细胞的疗法,以改善晚期PCa的治疗效果。

https://cdn.ncbi.nlm.nih.gov/pmc/blobs/d9c8/11704687/3fb3534aeba7/ijmsv22p0460g001.jpg

文献AI研究员

20分钟写一篇综述,助力文献阅读效率提升50倍。

立即体验

用中文搜PubMed

大模型驱动的PubMed中文搜索引擎

马上搜索

文档翻译

学术文献翻译模型,支持多种主流文档格式。

立即体验