• 文献检索
  • 文档翻译
  • 深度研究
  • 学术资讯
  • Suppr Zotero 插件Zotero 插件
  • 邀请有礼
  • 套餐&价格
  • 历史记录
应用&插件
Suppr Zotero 插件Zotero 插件浏览器插件Mac 客户端Windows 客户端微信小程序
定价
高级版会员购买积分包购买API积分包
服务
文献检索文档翻译深度研究API 文档MCP 服务
关于我们
关于 Suppr公司介绍联系我们用户协议隐私条款
关注我们

Suppr 超能文献

核心技术专利:CN118964589B侵权必究
粤ICP备2023148730 号-1Suppr @ 2026

文献检索

告别复杂PubMed语法,用中文像聊天一样搜索,搜遍4000万医学文献。AI智能推荐,让科研检索更轻松。

立即免费搜索

文件翻译

保留排版,准确专业,支持PDF/Word/PPT等文件格式,支持 12+语言互译。

免费翻译文档

深度研究

AI帮你快速写综述,25分钟生成高质量综述,智能提取关键信息,辅助科研写作。

立即免费体验

CLCA1/TMEM16A/氯离子电流轴与糖尿病肾损伤中硫化氢缺乏相关。

The CLCA1/TMEM16A/Cl- current axis associates with H2S deficiency in diabetic kidney injury.

作者信息

Lee Hak Joo, Sun Yuyang, Das Falguni, Ju Wenjun, Nair Viji, Kevil Christopher G, Varadarajan Shankara, Zhang Guanshi, Ghosh Choudhury Goutam, Singh Brij B, Kretzler Matthias, Nelson Robert G, Sharma Kumar, Kasinath Balakuntalam S

机构信息

Center for Precision Medicine, Department of Medicine, and.

Department of Periodontics, University of Texas Health, San Antonio, San Antonio, Texas, USA.

出版信息

JCI Insight. 2025 Jan 9;10(1):e174848. doi: 10.1172/jci.insight.174848.

DOI:10.1172/jci.insight.174848
PMID:39782685
原文链接:https://pmc.ncbi.nlm.nih.gov/articles/PMC11721299/
Abstract

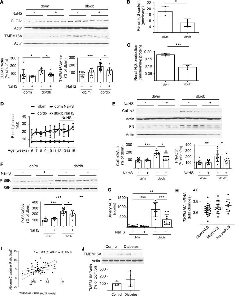
The role played by anionic channels in diabetic kidney disease (DKD) is not known. Chloride channel accessory 1 (CLCA1) facilitates the activity of TMEM16A (Anoctamin-1), a Ca2+-dependent Cl- channel. We examined if CLCA1/TMEM16A had a role in DKD. In mice with type 2 diabetes, renal cortical CLCA1 and TMEM16A content was increased. CLCA1 and TMEM16A content was associated with hydrogen sulfide (H2S) deficiency, mTOR complex 1 (mTORC1) activation, albuminuria, and matrix increase. Administering sodium hydrosulfide (NaHS), a source of H2S, mitigated these changes. In proximal tubular epithelial (MCT) cells, high glucose rapidly increased CLCA1 by recruiting the IL-6/STAT3 axis and augmented TMEM16A expression by stimulating its mRNA translation; these changes were abolished by NaHS. Patch clamp experiments showed that high glucose increased Cl- current in MCT cells that was ameliorated by NaHS and a TMEM16A chemical inhibitor. siRNA against CLCA1 or TMEM16A and TMEM16A inhibitor abolished high glucose-induced mTORC1 activation and matrix protein increase. Tubular expression of TMEM16A correlated with albuminuria in kidney biopsies from people with type 2 diabetes. We report a pathway for DKD in which H2S deficiency results in kidney injury by the recruitment of the CLCA1/TMEM16A/Cl- current system.

摘要

阴离子通道在糖尿病肾病(DKD)中所起的作用尚不清楚。氯离子通道辅助蛋白1(CLCA1)可促进TMEM16A(anoctamin-1,一种钙依赖性氯离子通道)的活性。我们研究了CLCA1/TMEM16A是否在DKD中发挥作用。在2型糖尿病小鼠中,肾皮质CLCA1和TMEM16A的含量增加。CLCA1和TMEM16A的含量与硫化氢(H2S)缺乏、mTOR复合物1(mTORC1)激活、蛋白尿和基质增加有关。给予硫化氢来源的硫氢化钠(NaHS)可减轻这些变化。在近端肾小管上皮(MCT)细胞中,高糖通过募集IL-6/STAT3轴迅速增加CLCA1,并通过刺激其mRNA翻译增加TMEM16A的表达;这些变化可被NaHS消除。膜片钳实验表明,高糖增加了MCT细胞中的氯离子电流,而NaHS和一种TMEM16A化学抑制剂可改善这种情况。针对CLCA1或TMEM16A的小干扰RNA以及TMEM16A抑制剂消除了高糖诱导的mTORC1激活和基质蛋白增加。在2型糖尿病患者的肾活检中,TMEM16A的肾小管表达与蛋白尿相关。我们报道了一条DKD的发病途径,即H2S缺乏通过募集CLCA1/TMEM16A/氯离子电流系统导致肾损伤。

https://cdn.ncbi.nlm.nih.gov/pmc/blobs/e22f/11721299/e9235f21363e/jciinsight-10-174848-g008.jpg
https://cdn.ncbi.nlm.nih.gov/pmc/blobs/e22f/11721299/75ee8e6f8a23/jciinsight-10-174848-g001.jpg
https://cdn.ncbi.nlm.nih.gov/pmc/blobs/e22f/11721299/f6959a5b95d3/jciinsight-10-174848-g002.jpg
https://cdn.ncbi.nlm.nih.gov/pmc/blobs/e22f/11721299/f6f3c5b43f0d/jciinsight-10-174848-g003.jpg
https://cdn.ncbi.nlm.nih.gov/pmc/blobs/e22f/11721299/7daf135704fc/jciinsight-10-174848-g004.jpg
https://cdn.ncbi.nlm.nih.gov/pmc/blobs/e22f/11721299/05efdab4f52b/jciinsight-10-174848-g005.jpg
https://cdn.ncbi.nlm.nih.gov/pmc/blobs/e22f/11721299/a25701ced9fe/jciinsight-10-174848-g006.jpg
https://cdn.ncbi.nlm.nih.gov/pmc/blobs/e22f/11721299/9ab389013235/jciinsight-10-174848-g007.jpg
https://cdn.ncbi.nlm.nih.gov/pmc/blobs/e22f/11721299/e9235f21363e/jciinsight-10-174848-g008.jpg
https://cdn.ncbi.nlm.nih.gov/pmc/blobs/e22f/11721299/75ee8e6f8a23/jciinsight-10-174848-g001.jpg
https://cdn.ncbi.nlm.nih.gov/pmc/blobs/e22f/11721299/f6959a5b95d3/jciinsight-10-174848-g002.jpg
https://cdn.ncbi.nlm.nih.gov/pmc/blobs/e22f/11721299/f6f3c5b43f0d/jciinsight-10-174848-g003.jpg
https://cdn.ncbi.nlm.nih.gov/pmc/blobs/e22f/11721299/7daf135704fc/jciinsight-10-174848-g004.jpg
https://cdn.ncbi.nlm.nih.gov/pmc/blobs/e22f/11721299/05efdab4f52b/jciinsight-10-174848-g005.jpg
https://cdn.ncbi.nlm.nih.gov/pmc/blobs/e22f/11721299/a25701ced9fe/jciinsight-10-174848-g006.jpg
https://cdn.ncbi.nlm.nih.gov/pmc/blobs/e22f/11721299/9ab389013235/jciinsight-10-174848-g007.jpg
https://cdn.ncbi.nlm.nih.gov/pmc/blobs/e22f/11721299/e9235f21363e/jciinsight-10-174848-g008.jpg

相似文献

1
The CLCA1/TMEM16A/Cl- current axis associates with H2S deficiency in diabetic kidney injury.CLCA1/TMEM16A/氯离子电流轴与糖尿病肾损伤中硫化氢缺乏相关。
JCI Insight. 2025 Jan 9;10(1):e174848. doi: 10.1172/jci.insight.174848.
2
Chloride channel accessory 1 integrates chloride channel activity and mTORC1 in aging-related kidney injury.氯离子通道辅助蛋白 1 整合了氯离子通道活性和与衰老相关的肾损伤中的 mTORC1。
Aging Cell. 2021 Jul;20(7):e13407. doi: 10.1111/acel.13407. Epub 2021 Jun 12.
3
TMEM16A exacerbates renal injury by activating P38/JNK signaling pathway to promote podocyte apoptosis in diabetic nephropathy mice.跨膜蛋白16A(TMEM16A)通过激活P38/应激活化蛋白激酶(JNK)信号通路加剧肾损伤,从而促进糖尿病肾病小鼠足细胞凋亡。
Biochem Biophys Res Commun. 2017 May 27;487(2):201-208. doi: 10.1016/j.bbrc.2017.04.021. Epub 2017 Apr 6.
4
Tonabersat suppresses priming/activation of the NOD-like receptor protein-3 (NLRP3) inflammasome and decreases renal tubular epithelial-to-macrophage crosstalk in a model of diabetic kidney disease.托纳布沙抑制 NOD 样受体蛋白-3(NLRP3)炎症小体的引发/激活,并减少糖尿病肾病模型中肾小管上皮细胞向巨噬细胞的细胞间通讯。
Cell Commun Signal. 2024 Jul 5;22(1):351. doi: 10.1186/s12964-024-01728-1.
5
Caffeic acid phenethyl ester protects renal tubular epithelial cells against ferroptosis in diabetic kidney disease via restoring PINK1-mediated mitophagy.咖啡酸苯乙酯通过恢复PINK1介导的线粒体自噬保护糖尿病肾病中的肾小管上皮细胞免受铁死亡。
Mol Med. 2025 Jul 24;31(1):264. doi: 10.1186/s10020-025-01318-y.
6
miR-214 and Its Primary Transcript Dnm3os Regulate Fibrosis and Inflammation Through RAGE Signaling in Diabetic Kidney Disease.微小RNA-214及其初级转录本Dnm3os通过晚期糖基化终末产物受体信号通路调控糖尿病肾病中的纤维化和炎症反应。
Diabetes. 2025 Jul 1;74(7):1205-1219. doi: 10.2337/db24-0121.
7
Tamsulosin ameliorates bone loss by inhibiting the release of Cl through wedging into an allosteric site of TMEM16A.坦索罗辛通过楔入TMEM16A的变构位点抑制氯离子释放,从而改善骨质流失。
Proc Natl Acad Sci U S A. 2025 Jan 7;122(1):e2407493121. doi: 10.1073/pnas.2407493121. Epub 2024 Dec 31.
8
TMEM16A Antagonism: Therapeutic Potential with Desensitization of β-Agonist Responsiveness in Asthma.跨膜蛋白16A(TMEM16A)拮抗作用:对哮喘中β-激动剂反应性脱敏的治疗潜力
Am J Respir Cell Mol Biol. 2025 May;72(5):510-519. doi: 10.1165/rcmb.2024-0231OC.
9
Study on the modulation of kidney and liver function of rats with diabetic nephropathy by Huidouba through metabolomics.回豆巴通过代谢组学对糖尿病肾病大鼠肝肾功 能的调节作用研究
J Ethnopharmacol. 2025 Jun 11;351:120136. doi: 10.1016/j.jep.2025.120136.
10
ASK1 limits kidney glucose reabsorption, growth, and mid-late proximal tubule KIM-1 induction when diabetes and Western diet are combined with SGLT2 inhibition.当糖尿病和西方饮食与SGLT2抑制联合使用时,ASK1可限制肾脏对葡萄糖的重吸收、生长以及近端肾小管中晚期KIM-1的诱导。
Am J Physiol Renal Physiol. 2025 May 1;328(5):F662-F675. doi: 10.1152/ajprenal.00031.2025. Epub 2025 Mar 28.

引用本文的文献

1
Targeting ion channel networks in diabetic kidney disease: from molecular crosstalk to precision therapeutics and clinical innovation.靶向糖尿病肾病中的离子通道网络:从分子串扰到精准治疗与临床创新
Front Med (Lausanne). 2025 Jun 26;12:1607701. doi: 10.3389/fmed.2025.1607701. eCollection 2025.

本文引用的文献

1
Pharmacological Blockade of the Adenosine A Receptor Is Protective of Proteinuria in Diabetic Rats, through Affecting Focal Adhesion Kinase Activation and the Adhesion Dynamics of Podocytes.腺苷 A 受体的药理学阻断通过影响足细胞的黏附斑激酶激活和黏附动力学对糖尿病大鼠蛋白尿具有保护作用。
Cells. 2024 May 16;13(10):846. doi: 10.3390/cells13100846.
2
Female Protection Against Diabetic Kidney Disease Is Regulated by Kidney-Specific AMPK Activity.女性对糖尿病肾病的保护作用受肾脏特异性 AMPK 活性的调节。
Diabetes. 2024 Jul 1;73(7):1167-1177. doi: 10.2337/db23-0807.
3
Blockade of TMEM16A protects against renal fibrosis by reducing intracellular Cl concentration.
阻断TMEM16A可通过降低细胞内氯离子浓度来预防肾纤维化。
Br J Pharmacol. 2022 Jun;179(12):3043-3060. doi: 10.1111/bph.15786. Epub 2022 Feb 24.
4
Activation of TMEM16A Ca-activated Cl channels by ROCK1/moesin promotes breast cancer metastasis.ROCK1/肌球蛋白结合蛋白激活 TMEM16A 钙激活氯离子通道促进乳腺癌转移。
J Adv Res. 2021 Mar 17;33:253-264. doi: 10.1016/j.jare.2021.03.005. eCollection 2021 Nov.
5
The chloride channel CFTR is not required for cyst growth in an ADPKD mouse model.氯离子通道 CFTR 对于 ADPKD 小鼠模型中的囊肿生长不是必需的。
FASEB J. 2021 Oct;35(10):e21897. doi: 10.1096/fj.202100843R.
6
Hydrogen Sulfide and the Kidney.硫化氢与肾脏。
Adv Exp Med Biol. 2021;1315:17-50. doi: 10.1007/978-981-16-0991-6_2.
7
Chloride channel accessory 1 integrates chloride channel activity and mTORC1 in aging-related kidney injury.氯离子通道辅助蛋白 1 整合了氯离子通道活性和与衰老相关的肾损伤中的 mTORC1。
Aging Cell. 2021 Jul;20(7):e13407. doi: 10.1111/acel.13407. Epub 2021 Jun 12.
8
A small molecule inhibitor of the chloride channel TMEM16A blocks vascular smooth muscle contraction and lowers blood pressure in spontaneously hypertensive rats.一种氯离子通道 TMEM16A 的小分子抑制剂可抑制血管平滑肌收缩,并降低自发性高血压大鼠的血压。
Kidney Int. 2021 Aug;100(2):311-320. doi: 10.1016/j.kint.2021.03.025. Epub 2021 Apr 6.
9
A Comprehensive Map of mRNAs and Their Isoforms across All 14 Renal Tubule Segments of Mouse.小鼠所有14个肾小管节段中mRNA及其异构体的综合图谱。
J Am Soc Nephrol. 2021 Apr;32(4):897-912. doi: 10.1681/ASN.2020101406. Epub 2021 Mar 4.
10
Proximal tubular epithelial insulin receptor mediates high-fat diet-induced kidney injury.近端肾小管上皮细胞胰岛素受体介导高脂肪饮食诱导的肾脏损伤。
JCI Insight. 2021 Feb 8;6(3):143619. doi: 10.1172/jci.insight.143619.