Suppr超能文献

NGR1通过调控蛛网膜下腔出血后的ITGA11来减少神经元凋亡。

NGR1 reduces neuronal apoptosis through regulation of ITGA11 following subarachnoid hemorrhage.

作者信息

Hou Yu, Zhang Lihan, Ma Wenzhe, Jiang Yong

机构信息

State Key Laboratory of Quality Research in Chinese Medicine, Macau University of Science and Technology, Macau, SAR 999078, P.R. China.

Laboratory of Neurological Diseases and Brain Function, The Affiliated Hospital of Southwest Medical University, Luzhou, Sichuan 646000, P.R. China.

出版信息

Mol Med Rep. 2025 Mar;31(3). doi: 10.3892/mmr.2025.13432. Epub 2025 Jan 10.

Abstract

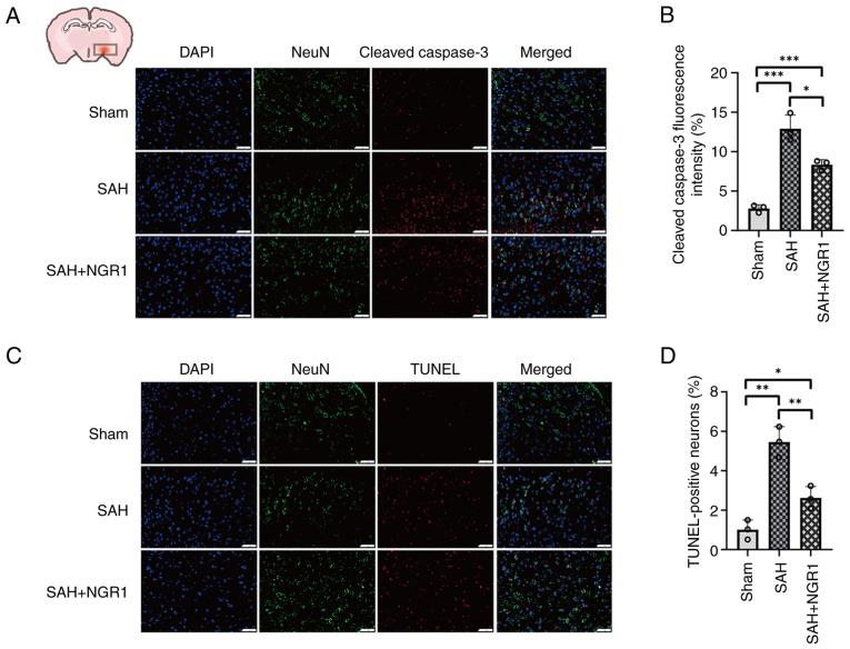
Subarachnoid hemorrhage (SAH), a prevalent cerebrovascular condition associated with a high mortality rate, frequently results in neuronal apoptosis and an unfavorable prognosis. The adjunctive use of traditional Chinese medicine (TCM) with surgical interventions exerts a therapeutic impact on SAH, potentially by facilitating apoptosis. However, the mechanism by which TCM mediates apoptosis following SAH remains unclear. In the present study, C57BL/6J mice were subjected to the modified single‑clamp puncture method to produce an model of SAH. Treatment of these mice with notoginsenoside R1 (NGR1) prevented short‑term neurological deficits, reduced the expression levels of apoptosis‑associated proteins and mitigated brain edema. In addition, an model of SAH was established by treating HT22 mouse neuronal cells with oxyhemoglobin (OxyHb). Treatment of these cells with NGR1 resulted in attenuation of the OxyHb‑induced apoptosis. Furthermore, RNA sequencing analysis was used to examine NGR1 + OxyHb and OxyHb groups. Statistically significant changes in the expression levels of apoptosis‑associated genes in OxyHb‑stimulated HT22 cells upon administration of NGR1 were observed. The present study investigated the potential mechanism by which NGR1 mitigates neuronal apoptosis, presenting a novel therapeutic approach for treating SAH through the use of a single TCM component.

摘要

蛛网膜下腔出血(SAH)是一种常见的脑血管疾病,死亡率很高,常导致神经元凋亡和不良预后。中药(TCM)与手术干预联合使用对SAH有治疗作用,可能是通过促进凋亡来实现的。然而,SAH后中药介导凋亡的机制仍不清楚。在本研究中,C57BL/6J小鼠采用改良单夹穿刺法建立SAH模型。用三七总皂苷R1(NGR1)治疗这些小鼠可预防短期神经功能缺损,降低凋亡相关蛋白的表达水平并减轻脑水肿。此外,用氧合血红蛋白(OxyHb)处理HT22小鼠神经元细胞建立SAH模型。用NGR1处理这些细胞可减轻OxyHb诱导的凋亡。此外,采用RNA测序分析检测NGR1 + OxyHb组和OxyHb组。观察到给予NGR1后,OxyHb刺激的HT22细胞中凋亡相关基因表达水平有统计学意义的变化。本研究探讨了NGR1减轻神经元凋亡的潜在机制,为通过使用单一中药成分治疗SAH提供了一种新的治疗方法。

https://cdn.ncbi.nlm.nih.gov/pmc/blobs/af40/11736250/74c0bc750ff5/mmr-31-03-13432-g00.jpg

文献检索

告别复杂PubMed语法,用中文像聊天一样搜索,搜遍4000万医学文献。AI智能推荐,让科研检索更轻松。

立即免费搜索

文件翻译

保留排版,准确专业,支持PDF/Word/PPT等文件格式,支持 12+语言互译。

免费翻译文档

深度研究

AI帮你快速写综述,25分钟生成高质量综述,智能提取关键信息,辅助科研写作。

立即免费体验