Suppr超能文献

与重度抑郁症中氯胺酮反应相关的蛋白质组学模式。

Proteomic patterns associated with ketamine response in major depressive disorders.

作者信息

Zhou Nan, Shi Xiaolei, Wang Runhua, Wang Chengyu, Lan Xiaofeng, Liu Guanxi, Li Weicheng, Zhou Yanling, Ning Yuping

机构信息

Research Institute, The Affiliated Brain Hospital, Guangzhou Medical University, Guangzhou, 510370, China.

Key Laboratory of Neurogenetics and Channelopathies of Guangdong Province and the Ministry of Education of China, Guangzhou Medical University, Guangzhou, 510000, China.

出版信息

Cell Biol Toxicol. 2025 Jan 10;41(1):26. doi: 10.1007/s10565-024-09981-3.

Abstract

BACKGROUND

Major depressive disorder (MDD) is characterized by persistent feelings of sadness and loss of interest. Ketamine has been widely used to treat MDD owing to its rapid effect in relieving depressive symptoms. Importantly, not all patients respond to ketamine treatment. Identifying sub-populations who will benefit from ketamine, as well as those who may not, prior to treatment initiation, would significantly advance precision medicine in patients with MDD.

METHODS

Here, we used mass spectrometry-based plasma proteomics to analyze matched pre- and post-ketamine treatment samples from a cohort of 30 MDD patients whose treatment outcomes and demographic and clinical characteristics were considered.

RESULTS

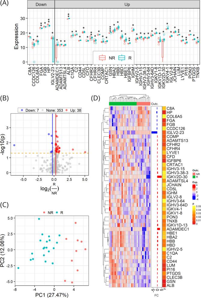
Ketamine responders and non-responders were identified according to their individual outcomes after two weeks of treatment. We analyzed proteomic alterations in post-treatment samples from responders and non-responders and identified a collection of six proteins pivotal to the antidepressive effect of ketamine. Subsequent co-regulation analysis revealed that pathways related to immune response were involved in ketamine response. By comparing the proteomic profiles of samples from the same individuals at the pre- and post-treatment time points, dynamic proteomic rearrangements induced by ketamine revealed that immune-related processes were activated in association with its antidepressive effect. Furthermore, receiver operating characteristic curve analysis of pre-treatment samples revealed three proteins with strong predictive performance in determining the response of patients to ketamine before receiving treatment.

CONCLUSIONS

These findings provide valuable knowledge about ketamine response, which will ultimately lead to more personalized and effective treatments for patients.

TRIAL REGISTRATION

The study was registered in the Chinese Clinical Trials Registry (ChiCTR-OOC-17012239) on May 26, 2017.

摘要

背景

重度抑郁症(MDD)的特征是持续的悲伤情绪和兴趣丧失。氯胺酮因其能迅速缓解抑郁症状而被广泛用于治疗MDD。重要的是,并非所有患者对氯胺酮治疗都有反应。在开始治疗前识别出能从氯胺酮治疗中获益以及可能无法获益的亚组人群,将显著推动MDD患者的精准医疗发展。

方法

在此,我们使用基于质谱的血浆蛋白质组学分析了来自30名MDD患者队列的氯胺酮治疗前后匹配样本,并考虑了他们的治疗结果以及人口统计学和临床特征。

结果

根据治疗两周后的个体结果确定了氯胺酮治疗的反应者和无反应者。我们分析了反应者和无反应者治疗后样本中的蛋白质组学变化,确定了一组对氯胺酮抗抑郁作用至关重要的六种蛋白质。随后的共调控分析表明,与免疫反应相关的通路参与了氯胺酮反应。通过比较同一患者治疗前和治疗后样本的蛋白质组图谱,氯胺酮诱导的动态蛋白质组重排显示,免疫相关过程与其抗抑郁作用相关联而被激活。此外,对治疗前样本的受试者工作特征曲线分析显示,有三种蛋白质在确定患者接受治疗前对氯胺酮的反应方面具有很强的预测性能。

结论

这些发现为氯胺酮反应提供了有价值的知识,最终将为患者带来更个性化、更有效的治疗。

试验注册

该研究于2日在中国临床试验注册中心(ChiCTR-OOC-17012239)注册。017年5月26

https://cdn.ncbi.nlm.nih.gov/pmc/blobs/1850/11723896/e178e3ddf448/10565_2024_9981_Fig1_HTML.jpg

文献检索

告别复杂PubMed语法,用中文像聊天一样搜索,搜遍4000万医学文献。AI智能推荐,让科研检索更轻松。

立即免费搜索

文件翻译

保留排版,准确专业,支持PDF/Word/PPT等文件格式,支持 12+语言互译。

免费翻译文档

深度研究

AI帮你快速写综述,25分钟生成高质量综述,智能提取关键信息,辅助科研写作。

立即免费体验