Suppr超能文献

多miRNA介导的肝脏Lepr轴抑制:精子发生中由Pparg-Dicer1途径驱动的机制,用于父代代谢综合征的代际传递。

Multi-miRNAs-Mediated Hepatic Lepr Axis Suppression: A Pparg-Dicer1 Pathway-Driven Mechanism in Spermatogenesis for the Intergenerational Transmission of Paternal Metabolic Syndrome.

作者信息

Lin Yi, Ni Xiuye, Zhu Lin, Lin Yilong, Peng Cai, Lei Zhao, Wang Yihui, Wang Huan, You Xiang, Li Juan, Shen Heqing, Wei Jie

机构信息

State Key Laboratory of Vaccines for Infectious Diseases, Xiang An Biomedicine Laboratory, National Innovation Platform for Industry-Education Integration in Vaccine Research, School of Public Health, Xiamen University, Xiamen, 361102, China.

Department of Basic Medical Sciences, School of Medicine, Xiamen University, Xiamen, 361102, China.

出版信息

Adv Sci (Weinh). 2025 Mar;12(9):e2410831. doi: 10.1002/advs.202410831. Epub 2025 Jan 10.

Abstract

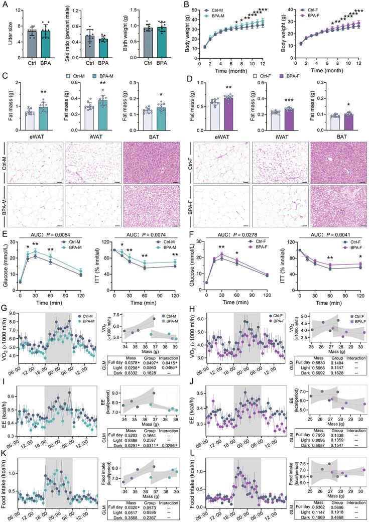
Bisphenol A (BPA) is an "environmental obesogen" and this study aims to investigate the intergenerational impacts of BPA-induced metabolic syndrome (MetS), specifically focusing on unraveling mechanisms. Exposure to BPA induces metabolic disorders in the paternal mice, which are then transmitted to offspring, leading to late-onset MetS. Mechanistically, BPA upregulates Srebf1, which in turn promotes the Pparg-dependent transcription of Dicer1 in spermatocytes, increasing the levels of multiple sperm microRNAs (miRNAs). Several of these miRNAs are highly expressed in a synchronized manner in liver of the offspring. miR149-5p, miR150-5p, and miR700-5p target a specific region in the Lepr 3'UTR, termed "SMITE" ("Several MiRNAs Targeting Elements"), to negatively regulate Lepr. These inherited anti-Lepr miRNAs, also referred to inherited anti-Lepr miRNAs (IAL-miRs), modulate hepatic steatosis, and insulin signaling through the Lepr regulatory Igfbp2, Egfr, and Ampk. Furthermore, IAL-miRs inhibit Ccnd1 not only via binding to "SMITE" but also via Lepr-Igfbp2 axis, which contribute to hepatocyte senescence. These pathological processes interact in a self-reinforcing cycle, worsening MetS in the paternal BPA-exposed offspring. The findings reveal mechanism wherein lipid metabolism reprogramming in spermatocytes-induced perturbations of sperm miRNAs, triggered by BPA, leads to intergenerational inheritance of paternal MetS through suppression of the hepatic Lepr axis in the offspring.

摘要

双酚A(BPA)是一种“环境致肥胖物”,本研究旨在调查BPA诱导的代谢综合征(MetS)的代际影响,特别着重于揭示其机制。父代小鼠暴露于BPA会诱发代谢紊乱,随后这种紊乱会传递给后代,导致迟发性MetS。从机制上来说,BPA上调Srebf1,进而促进精子细胞中Dicer1的Pparg依赖性转录,增加多种精子微小RNA(miRNA)的水平。其中几种miRNA在后代肝脏中以同步方式高表达。miR149 - 5p、miR150 - 5p和miR700 - 5p靶向Lepr 3'UTR中的一个特定区域,称为“SMITE”(“多个miRNA靶向元件”),以负向调节Lepr。这些遗传性抗Lepr miRNA,也称为遗传性抗Lepr miRNA(IAL - miRs),通过Lepr调节的Igfbp2、Egfr和Ampk调节肝脏脂肪变性和胰岛素信号传导。此外,IAL - miRs不仅通过与“SMITE”结合,还通过Lepr - Igfbp2轴抑制Ccnd1,这有助于肝细胞衰老。这些病理过程在一个自我强化的循环中相互作用,使父代暴露于BPA的后代中的MetS恶化。这些发现揭示了一种机制,即BPA引发的精子细胞中脂质代谢重编程导致精子miRNA的扰动,通过抑制后代肝脏中的Lepr轴导致父代MetS的代际遗传。

https://cdn.ncbi.nlm.nih.gov/pmc/blobs/3ce0/11884570/cfbe78fecd57/ADVS-12-2410831-g003.jpg

文献AI研究员

20分钟写一篇综述,助力文献阅读效率提升50倍。

立即体验

用中文搜PubMed

大模型驱动的PubMed中文搜索引擎

马上搜索

文档翻译

学术文献翻译模型,支持多种主流文档格式。

立即体验