• 文献检索
  • 文档翻译
  • 深度研究
  • 学术资讯
  • Suppr Zotero 插件Zotero 插件
  • 邀请有礼
  • 套餐&价格
  • 历史记录
应用&插件
Suppr Zotero 插件Zotero 插件浏览器插件Mac 客户端Windows 客户端微信小程序
定价
高级版会员购买积分包购买API积分包
服务
文献检索文档翻译深度研究API 文档MCP 服务
关于我们
关于 Suppr公司介绍联系我们用户协议隐私条款
关注我们

Suppr 超能文献

核心技术专利:CN118964589B侵权必究
粤ICP备2023148730 号-1Suppr @ 2026

文献检索

告别复杂PubMed语法,用中文像聊天一样搜索,搜遍4000万医学文献。AI智能推荐,让科研检索更轻松。

立即免费搜索

文件翻译

保留排版,准确专业,支持PDF/Word/PPT等文件格式,支持 12+语言互译。

免费翻译文档

深度研究

AI帮你快速写综述,25分钟生成高质量综述,智能提取关键信息,辅助科研写作。

立即免费体验

TH301成为一种针对人胰腺癌细胞的新型抗癌剂:p53、CRY2和BMAL1在TH301诱导的p21上调中的非必需作用。

TH301 Emerges as a Novel Anti-Oncogenic Agent for Human Pancreatic Cancer Cells: The Dispensable Roles of p53, CRY2 and BMAL1 in TH301-Induced /p21 Upregulation.

作者信息

Farmakis Danae, Stravopodis Dimitrios J, Prombona Anastasia

机构信息

Section of Cell Biology and Biophysics, Department of Biology, School of Science, National and Kapodistrian University of Athens (NKUA), Panepistimiopolis, Zografou, 157 01 Athens, Greece.

Laboratory of Chronobiology, Institute of Biosciences and Applications (IBA), National Centre for Scientific Research (NCSR) "Demokritos", 153 41 Aghia Paraskevi, Greece.

出版信息

Int J Mol Sci. 2024 Dec 28;26(1):178. doi: 10.3390/ijms26010178.

DOI:10.3390/ijms26010178
PMID:39796036
原文链接:https://pmc.ncbi.nlm.nih.gov/articles/PMC11720130/
Abstract

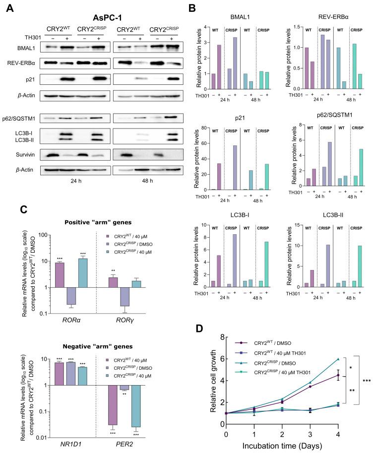
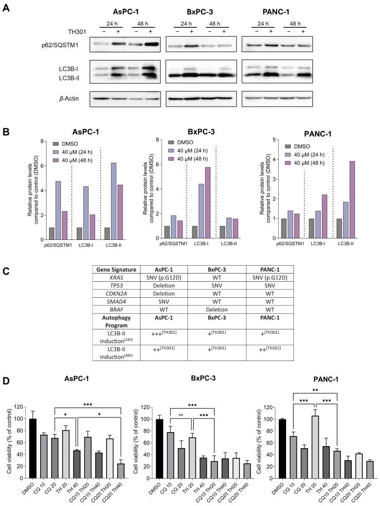
: Pancreatic Ductal Adeno-Carcinoma (PDAC) is a highly aggressive cancer, with limited treatment options. Disruption of the circadian clock, which regulates key cellular processes, has been implicated in PDAC initiation and progression. Hence, targeting circadian clock components may offer new therapeutic opportunities for the disease. This study investigates the cytopathic effects of TH301, a novel CRY2 stabilizer, on PDAC cells, aiming to evaluate its potential as a novel therapeutic agent. : PDAC cell lines (AsPC-1, BxPC-3 and PANC-1) were treated with TH301, and cell viability, cell cycle progression, apoptosis, autophagy, circadian gene, and protein expression profiles were analyzed, using MTT assay, flow cytometry, Western blotting, and RT-qPCR technologies. : TH301 proved to significantly decrease cell viability and to induce cell cycle arrest at the G1-phase across all PDAC cell lines herein examined, especially the AsPC-1 and BxPC-3 ones. It caused dose-dependent apoptosis and autophagy, and it synergized with Chloroquine and Oxaliplatin to enhance anti-oncogenicity. The remarkable induction of p21 by TH301 was shown to follow clock- and p53-independent patterns, thereby indicating the critical engagement of alternative mechanisms. : TH301 demonstrates significant anti-cancer activities in PDAC cells, thus serving as a promising new therapeutic agent, which can also synergize with approved treatment schemes by targeting pathways beyond circadian clock regulation. Altogether, TH301 likely opens new therapeutic windows for the successful management of pancreatic cancer in clinical practice.

摘要

胰腺导管腺癌(PDAC)是一种侵袭性很强的癌症,治疗选择有限。调节关键细胞过程的生物钟紊乱与PDAC的发生和发展有关。因此,靶向生物钟组件可能为该疾病提供新的治疗机会。本研究调查了新型CRY2稳定剂TH301对PDAC细胞的细胞病变效应,旨在评估其作为新型治疗剂的潜力。使用MTT法、流式细胞术、蛋白质印迹法和RT-qPCR技术,用TH301处理PDAC细胞系(AsPC-1、BxPC-3和PANC-1),并分析细胞活力、细胞周期进程、凋亡、自噬、生物钟基因和蛋白质表达谱。结果表明,TH301能显著降低所有受试PDAC细胞系的细胞活力,并诱导细胞周期在G1期停滞,尤其是AsPC-1和BxPC-3细胞系。它引起剂量依赖性凋亡和自噬,并与氯喹和奥沙利铂协同增强抗癌作用。TH301对p21的显著诱导显示出不依赖生物钟和p53的模式,从而表明替代机制的关键参与。TH301在PDAC细胞中表现出显著的抗癌活性,因此是一种有前景的新型治疗剂,它还可以通过靶向生物钟调节以外的途径与已批准的治疗方案协同作用。总之,TH301可能为临床实践中成功治疗胰腺癌打开新的治疗窗口。

https://cdn.ncbi.nlm.nih.gov/pmc/blobs/fde7/11720130/472a77e06d15/ijms-26-00178-g009.jpg
https://cdn.ncbi.nlm.nih.gov/pmc/blobs/fde7/11720130/63e3f541b393/ijms-26-00178-g001.jpg
https://cdn.ncbi.nlm.nih.gov/pmc/blobs/fde7/11720130/ddf9f95ef5f8/ijms-26-00178-g002.jpg
https://cdn.ncbi.nlm.nih.gov/pmc/blobs/fde7/11720130/7a002dabc48c/ijms-26-00178-g003.jpg
https://cdn.ncbi.nlm.nih.gov/pmc/blobs/fde7/11720130/8deae21c63d1/ijms-26-00178-g004.jpg
https://cdn.ncbi.nlm.nih.gov/pmc/blobs/fde7/11720130/92a822ee911b/ijms-26-00178-g005.jpg
https://cdn.ncbi.nlm.nih.gov/pmc/blobs/fde7/11720130/12291afdd32f/ijms-26-00178-g006.jpg
https://cdn.ncbi.nlm.nih.gov/pmc/blobs/fde7/11720130/145a7e0fe17a/ijms-26-00178-g007.jpg
https://cdn.ncbi.nlm.nih.gov/pmc/blobs/fde7/11720130/98786004b95d/ijms-26-00178-g008.jpg
https://cdn.ncbi.nlm.nih.gov/pmc/blobs/fde7/11720130/472a77e06d15/ijms-26-00178-g009.jpg
https://cdn.ncbi.nlm.nih.gov/pmc/blobs/fde7/11720130/63e3f541b393/ijms-26-00178-g001.jpg
https://cdn.ncbi.nlm.nih.gov/pmc/blobs/fde7/11720130/ddf9f95ef5f8/ijms-26-00178-g002.jpg
https://cdn.ncbi.nlm.nih.gov/pmc/blobs/fde7/11720130/7a002dabc48c/ijms-26-00178-g003.jpg
https://cdn.ncbi.nlm.nih.gov/pmc/blobs/fde7/11720130/8deae21c63d1/ijms-26-00178-g004.jpg
https://cdn.ncbi.nlm.nih.gov/pmc/blobs/fde7/11720130/92a822ee911b/ijms-26-00178-g005.jpg
https://cdn.ncbi.nlm.nih.gov/pmc/blobs/fde7/11720130/12291afdd32f/ijms-26-00178-g006.jpg
https://cdn.ncbi.nlm.nih.gov/pmc/blobs/fde7/11720130/145a7e0fe17a/ijms-26-00178-g007.jpg
https://cdn.ncbi.nlm.nih.gov/pmc/blobs/fde7/11720130/98786004b95d/ijms-26-00178-g008.jpg
https://cdn.ncbi.nlm.nih.gov/pmc/blobs/fde7/11720130/472a77e06d15/ijms-26-00178-g009.jpg

相似文献

1
TH301 Emerges as a Novel Anti-Oncogenic Agent for Human Pancreatic Cancer Cells: The Dispensable Roles of p53, CRY2 and BMAL1 in TH301-Induced /p21 Upregulation.TH301成为一种针对人胰腺癌细胞的新型抗癌剂:p53、CRY2和BMAL1在TH301诱导的p21上调中的非必需作用。
Int J Mol Sci. 2024 Dec 28;26(1):178. doi: 10.3390/ijms26010178.
2
The circadian clock gene Bmal1 acts as a potential anti-oncogene in pancreatic cancer by activating the p53 tumor suppressor pathway.昼夜节律时钟基因Bmal1通过激活p53肿瘤抑制通路,在胰腺癌中发挥潜在的抑癌基因作用。
Cancer Lett. 2016 Feb 28;371(2):314-25. doi: 10.1016/j.canlet.2015.12.002. Epub 2015 Dec 9.
3
Chloroquine Potentiates the Anticancer Effect of Pterostilbene on Pancreatic Cancer by Inhibiting Autophagy and Downregulating the RAGE/STAT3 Pathway.氯喹通过抑制自噬和下调 RAGE/STAT3 通路增强紫檀芪对胰腺癌的抗癌作用。
Molecules. 2021 Nov 8;26(21):6741. doi: 10.3390/molecules26216741.
4
Anticancer and therapeutic efficacy of XPO1 inhibition in pancreatic ductal adenocarcinoma through DNA damage and modulation of miR-193b/KRAS/LAMC2/ERK/AKT signaling cascade.通过DNA损伤和miR-193b/KRAS/LAMC2/ERK/AKT信号级联的调节,XPO1抑制在胰腺导管腺癌中的抗癌和治疗效果
Life Sci. 2025 Feb 1;362:123364. doi: 10.1016/j.lfs.2024.123364. Epub 2025 Jan 6.
5
EZH2-shRNA-mediated upregulation of p21waf1/cip1 and its transcriptional enhancers with concomitant downmodulation of mutant p53 in pancreatic ductal adenocarcinoma.EZH2-shRNA 介导的胰腺导管腺癌中 p21waf1/cip1 及其转录增强子的上调和突变型 p53 的下调
Surgery. 2013 Oct;154(4):739-46; discussion 746-7. doi: 10.1016/j.surg.2013.06.041.
6
OSI-027 inhibits pancreatic ductal adenocarcinoma cell proliferation and enhances the therapeutic effect of gemcitabine both in vitro and in vivo.OSI-027在体外和体内均能抑制胰腺导管腺癌细胞增殖,并增强吉西他滨的治疗效果。
Oncotarget. 2015 Sep 22;6(28):26230-41. doi: 10.18632/oncotarget.4579.
7
Overexpression of p21(WAF1/CIP1) is an early event in the development of pancreatic intraepithelial neoplasia.p21(WAF1/CIP1)的过表达是胰腺上皮内瘤变发展过程中的早期事件。
Cancer Res. 2001 Dec 15;61(24):8830-7.
8
LKB1 haploinsufficiency cooperates with Kras to promote pancreatic cancer through suppression of p21-dependent growth arrest.LKB1单倍体不足通过抑制p21依赖的生长停滞与Kras协同促进胰腺癌。
Gastroenterology. 2010 Aug;139(2):586-97, 597.e1-6. doi: 10.1053/j.gastro.2010.04.055. Epub 2010 May 6.
9
Complement factor B regulates cellular senescence and is associated with poor prognosis in pancreatic cancer.补体因子B调节细胞衰老,并与胰腺癌的不良预后相关。
Cell Oncol (Dordr). 2021 Aug;44(4):937-950. doi: 10.1007/s13402-021-00614-z. Epub 2021 Jun 1.
10
Induction of p21(Waf1/Cip1) by garcinol via downregulation of p38-MAPK signaling in p53-independent H1299 lung cancer.姜黄素通过下调 p38-MAPK 信号诱导 p53 非依赖性 H1299 肺癌细胞中的 p21(Waf1/Cip1)表达。
J Agric Food Chem. 2014 Mar 5;62(9):2085-95. doi: 10.1021/jf4037722. Epub 2014 Feb 24.

本文引用的文献

1
Survivin as a Therapeutic Target for the Treatment of Human Cancer.生存素作为治疗人类癌症的治疗靶点。
Cancers (Basel). 2024 Apr 27;16(9):1705. doi: 10.3390/cancers16091705.
2
Circadian transcriptome of pancreatic adenocarcinoma unravels chronotherapeutic targets.胰腺腺癌的生物钟转录组揭示了时间治疗靶点。
JCI Insight. 2024 May 8;9(9):e177697. doi: 10.1172/jci.insight.177697.
3
Global cancer statistics 2022: GLOBOCAN estimates of incidence and mortality worldwide for 36 cancers in 185 countries.2022 年全球癌症统计数据:全球 185 个国家和地区 36 种癌症的发病率和死亡率全球估计数。
CA Cancer J Clin. 2024 May-Jun;74(3):229-263. doi: 10.3322/caac.21834. Epub 2024 Apr 4.
4
Learning from circadian rhythm to transform cancer prevention, prognosis, and survivorship care.从昼夜节律中学习,改变癌症预防、预后和生存护理。
Trends Cancer. 2024 Mar;10(3):196-207. doi: 10.1016/j.trecan.2023.11.002. Epub 2023 Nov 23.
5
KRAS-Dependency in Pancreatic Ductal Adenocarcinoma: Mechanisms of Escaping in Resistance to KRAS Inhibitors and Perspectives of Therapy.胰腺导管腺癌中的 KRAS 依赖性:逃避 KRAS 抑制剂耐药的机制及治疗展望。
Int J Mol Sci. 2023 May 26;24(11):9313. doi: 10.3390/ijms24119313.
6
The circadian clock is disrupted in pancreatic cancer.昼夜节律钟在胰腺癌中被打乱。
PLoS Genet. 2023 Jun 1;19(6):e1010770. doi: 10.1371/journal.pgen.1010770. eCollection 2023 Jun.
7
Gain-of-Function and Non-Gain-of-Function Mutations Are Associated With Differential Prognosis in Advanced Pancreatic Ductal Adenocarcinoma.功能获得性和非功能获得性突变与晚期胰腺导管腺癌的不同预后相关。
JCO Precis Oncol. 2023 May;7:e2200570. doi: 10.1200/PO.22.00570.
8
Cryptochrome 2 acetylation attenuates its antiproliferative effect in breast cancer.CRYPTOCHROME 2 乙酰化可减弱其在乳腺癌中的抗增殖作用。
Cell Death Dis. 2023 Apr 6;14(4):250. doi: 10.1038/s41419-023-05762-8.
9
Apoptotic proteins with non-apoptotic activity: expression and function in cancer.具有非凋亡活性的凋亡蛋白:在癌症中的表达和功能。
Apoptosis. 2023 Jun;28(5-6):730-753. doi: 10.1007/s10495-023-01835-3. Epub 2023 Apr 4.
10
KRAS mutation: from undruggable to druggable in cancer.KRAS 突变:从不可用药到癌症的可用药。
Signal Transduct Target Ther. 2021 Nov 15;6(1):386. doi: 10.1038/s41392-021-00780-4.