Suppr超能文献

一种源自移动遗传元件的引发酶-聚合酶具有多种与DNA复制和修复相关的活性。

A mobile genetic element-derived primase-polymerase harbors multiple activities implicated in DNA replication and repair.

作者信息

Fu Pan, Wang Yuwei, Liu Yanqiu, Han Zhenhao, Peng Zhangzhong, Liu Linfeng, Han Wenyuan

机构信息

State Key Laboratory of Agricultural Microbiology and College of Life Science and Technology, Hubei Hongshan Laboratory, Huazhong Agricultural University, Shizishan Road No.1, Hongshan District, 430070 Wuhan, China.

出版信息

Nucleic Acids Res. 2025 Jan 11;53(2). doi: 10.1093/nar/gkae1318.

Abstract

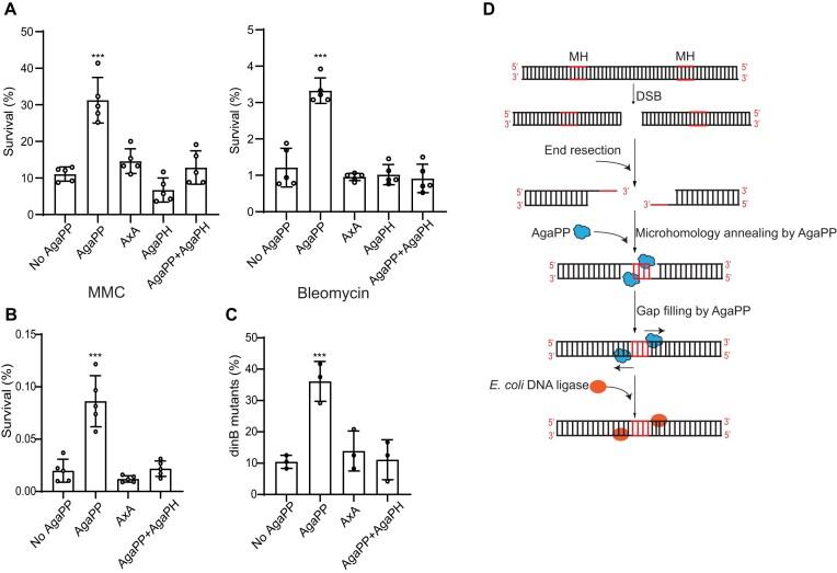
Primase-polymerases (PrimPols) play divergent functions from DNA replication to DNA repair in all three life domains. In archaea and bacteria, numerous and diverse PPs are encoded by mobile genetic elements (MGEs) and act as the replicases for their MGEs. However, their varying activities and functions are not fully understood. In this study, we characterized a group of PrimPols that are genetically associated with prokaryotic argonaute proteins (pAgos). The pAgo-associated PrimPol (AgaPP) is likely derived from a MGE. AgaPP has polymerase and primase activities and physically interacts with a helicase encoded by its downstream gene, suggesting that they constitute a functional replication module. Further, AgaPP performs translesion DNA synthesis, terminal transfer and microhomology-mediated end joining (MMEJ), showing striking similarity to human DNA repair polymerase θ. AgaPP can promote the MMEJ repair of Cas9-induced double-stranded DNA breaks and increase cell survival post DNA damage in Escherichia coli. In addition, the MMEJ activity of AgaPP can be repurposed to assist DNA assembly in vitro. Together, the findings reveal dual role of AgaPP in both DNA replication and repair.

摘要

引发酶-聚合酶(PrimPols)在所有三个生命域中发挥着从DNA复制到DNA修复的不同功能。在古菌和细菌中,移动遗传元件(MGEs)编码了大量多样的PPs,并作为其MGEs的复制酶。然而,它们不同的活性和功能尚未完全被理解。在这项研究中,我们对一组与原核生物Argonaute蛋白(pAgos)基因相关的PrimPols进行了表征。与pAgo相关的PrimPol(AgaPP)可能源自一个MGE。AgaPP具有聚合酶和引发酶活性,并与其下游基因编码的解旋酶发生物理相互作用,这表明它们构成了一个功能性复制模块。此外,AgaPP进行跨损伤DNA合成、末端转移和微同源性介导的末端连接(MMEJ),与人类DNA修复聚合酶θ表现出惊人的相似性。AgaPP可以促进Cas9诱导的双链DNA断裂的MMEJ修复,并增加大肠杆菌DNA损伤后的细胞存活率。此外,AgaPP的MMEJ活性可以被重新利用,以在体外协助DNA组装。总之,这些发现揭示了AgaPP在DNA复制和修复中的双重作用。

https://cdn.ncbi.nlm.nih.gov/pmc/blobs/824c/11724360/29a2bf4d40d7/gkae1318figgra1.jpg

文献检索

告别复杂PubMed语法,用中文像聊天一样搜索,搜遍4000万医学文献。AI智能推荐,让科研检索更轻松。

立即免费搜索

文件翻译

保留排版,准确专业,支持PDF/Word/PPT等文件格式,支持 12+语言互译。

免费翻译文档

深度研究

AI帮你快速写综述,25分钟生成高质量综述,智能提取关键信息,辅助科研写作。

立即免费体验