Suppr超能文献

通过神经发生、血管生成和免疫调节释放一氧化氮/氧气的双层微针用于糖尿病伤口愈合

Dual-layer microneedles with NO/O releasing for diabetic wound healing via neurogenesis, angiogenesis, and immune modulation.

作者信息

Liu Changjiang, Liu Kun, Zhang Dong, Liu Yuting, Yu Yifeng, Kang Haifei, Dong Xianzhen, Dai Honglian, Yu Aixi

机构信息

Department of Orthopedics, Zhongnan Hospital of Wuhan University, Wuhan, 430071, PR China.

State Key Laboratory of Advanced Technology for Materials Synthesis and Processing, Wuhan University of Technology, Wuhan, 430070, PR China.

出版信息

Bioact Mater. 2024 Dec 16;46:213-228. doi: 10.1016/j.bioactmat.2024.12.012. eCollection 2025 Apr.

Abstract

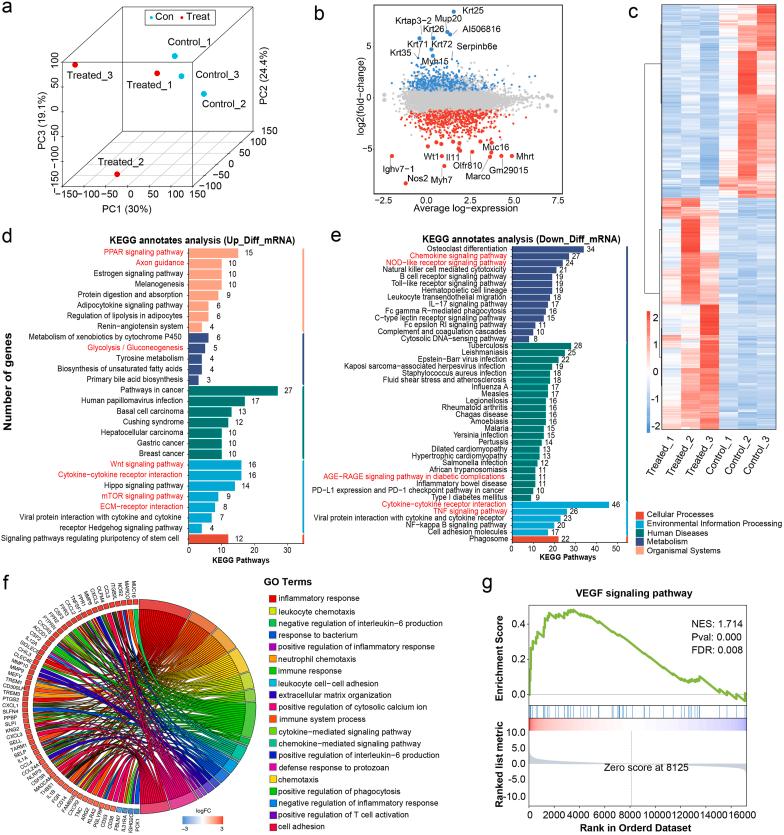
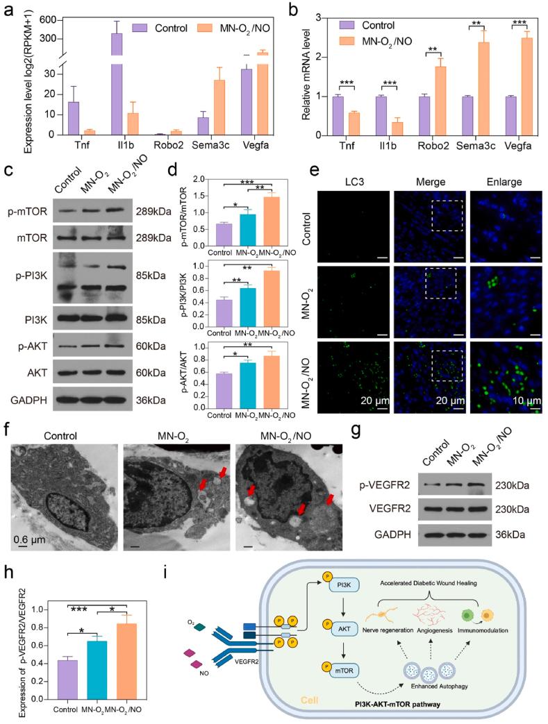
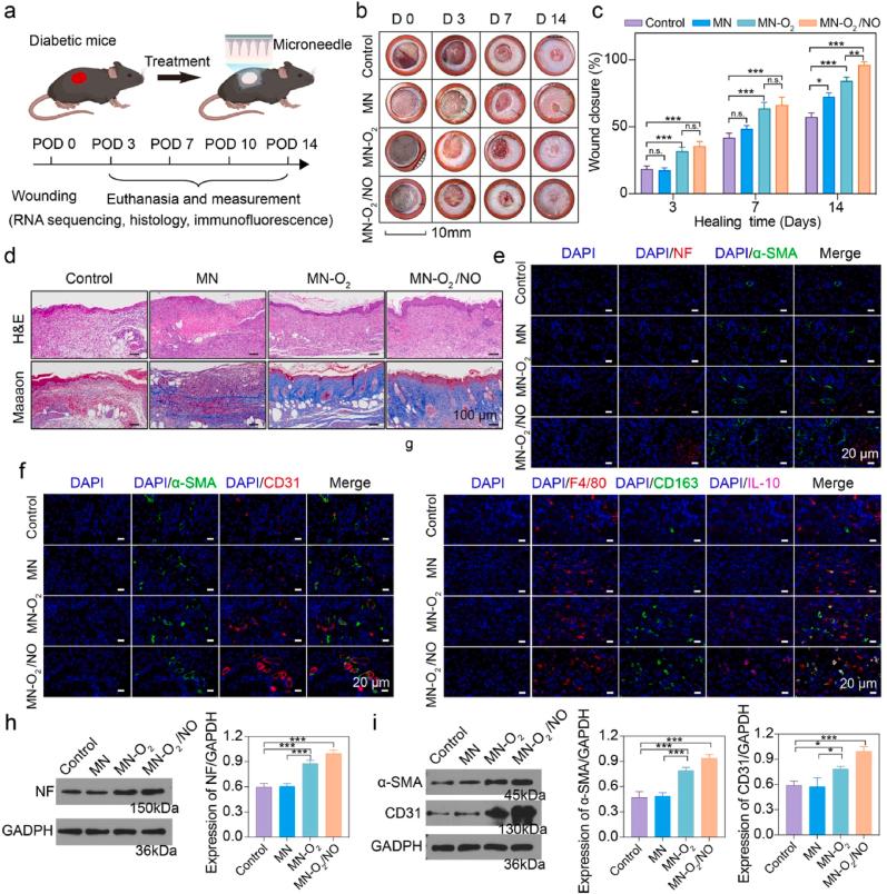
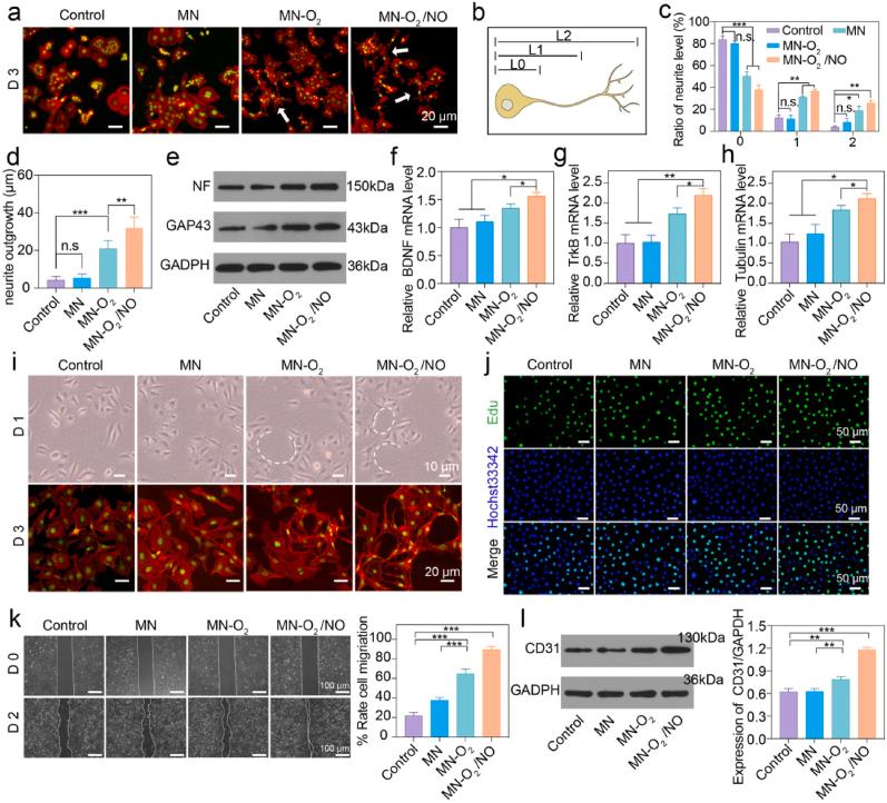
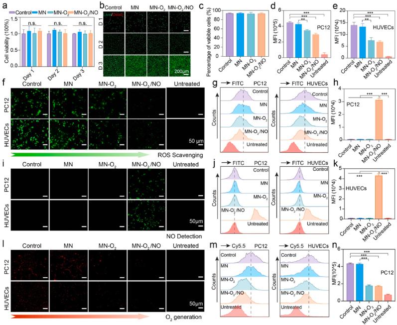
Diabetic wounds present multiple functional impairments, including neurovascular dysregulation, oxidative imbalance, and immune dysfunction, making wound healing particularly challenging, while traditional therapeutical strategies fail to address these complex issues effectively. Herein, we propose a strategy utilizing dual-layer microneedles to deliver therapeutic gases by modulating neurovascular coupling and immune functions for diabetic wound treatment. The microneedle can respond to reactive oxygen species (ROS) in the diabetic microenvironment and subsequently generate oxygen (O) and nitric oxide (NO). These gases comprehensively promote neuro-vascular regeneration, reduce oxidative stress levels, and attenuate inflammation. studies demonstrate that the microneedle can accelerate diabetic wound healing by modulating neurovascular regeneration and inflammatory processes. Transcriptomic analyses further validate the involvement of related advantageous signaling pathways. The potential mechanism involves the activation of the PI3K-AKT-mTOR pathway to facilitate autophagy, ultimately accelerating the healing process. Thus, our multifunctional dual-layer microneedles provide an effective strategy for treating diabetic wounds.

摘要

糖尿病伤口存在多种功能障碍,包括神经血管失调、氧化失衡和免疫功能紊乱,这使得伤口愈合极具挑战性,而传统治疗策略无法有效解决这些复杂问题。在此,我们提出一种利用双层微针通过调节神经血管耦合和免疫功能来输送治疗性气体以治疗糖尿病伤口的策略。该微针可响应糖尿病微环境中的活性氧(ROS),随后产生氧气(O)和一氧化氮(NO)。这些气体全面促进神经血管再生,降低氧化应激水平,并减轻炎症。研究表明,该微针可通过调节神经血管再生和炎症过程来加速糖尿病伤口愈合。转录组分析进一步验证了相关优势信号通路的参与。潜在机制涉及激活PI3K-AKT-mTOR通路以促进自噬,最终加速愈合过程。因此,我们的多功能双层微针为治疗糖尿病伤口提供了一种有效策略。

https://cdn.ncbi.nlm.nih.gov/pmc/blobs/275c/11719290/b2909cb0c330/sc1.jpg

文献检索

告别复杂PubMed语法,用中文像聊天一样搜索,搜遍4000万医学文献。AI智能推荐,让科研检索更轻松。

立即免费搜索

文件翻译

保留排版,准确专业,支持PDF/Word/PPT等文件格式,支持 12+语言互译。

免费翻译文档

深度研究

AI帮你快速写综述,25分钟生成高质量综述,智能提取关键信息,辅助科研写作。

立即免费体验