• 文献检索
  • 文档翻译
  • 深度研究
  • 学术资讯
  • Suppr Zotero 插件Zotero 插件
  • 邀请有礼
  • 套餐&价格
  • 历史记录
应用&插件
Suppr Zotero 插件Zotero 插件浏览器插件Mac 客户端Windows 客户端微信小程序
定价
高级版会员购买积分包购买API积分包
服务
文献检索文档翻译深度研究API 文档MCP 服务
关于我们
关于 Suppr公司介绍联系我们用户协议隐私条款
关注我们

Suppr 超能文献

核心技术专利:CN118964589B侵权必究
粤ICP备2023148730 号-1Suppr @ 2026

文献检索

告别复杂PubMed语法,用中文像聊天一样搜索,搜遍4000万医学文献。AI智能推荐,让科研检索更轻松。

立即免费搜索

文件翻译

保留排版,准确专业,支持PDF/Word/PPT等文件格式,支持 12+语言互译。

免费翻译文档

深度研究

AI帮你快速写综述,25分钟生成高质量综述,智能提取关键信息,辅助科研写作。

立即免费体验

对单个胰岛中生长抑素释放的实时检测揭示了2型糖尿病中的分泌亢进。

Real-time detection of somatostatin release from single islets reveals hypersecretion in type 2 diabetes.

作者信息

Yang Mingyu, Mandal Kousik, Södergren Moa, Dumral Özge, Winroth Lena, Tengholm Anders

机构信息

Department of Medical Cell Biology, Uppsala University, Uppsala, Sweden.

出版信息

Acta Physiol (Oxf). 2025 Feb;241(2):e14268. doi: 10.1111/apha.14268.

DOI:10.1111/apha.14268
PMID:39803760
原文链接:https://pmc.ncbi.nlm.nih.gov/articles/PMC11726413/
Abstract

AIM

Somatostatin from pancreatic δ-cells is a paracrine regulator of insulin and glucagon secretion, but the release kinetics and whether secretion is altered in diabetes is unclear. This study aimed to improve understanding of somatostatin secretion by developing a tool for real-time detection of somatostatin release from individual pancreatic islets.

METHODS

Reporter cells responding to somatostatin with cytoplasmic Ca concentration ([Ca]) changes were generated by co-expressing somatostatin receptor SSTR2, the G-protein Gα15 and a fluorescent Ca sensor in HeLa cells.

RESULTS

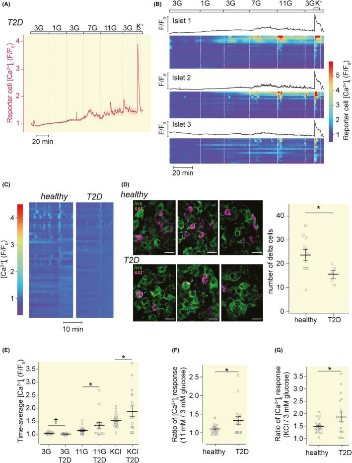
Somatostatin induced dose-dependent [Ca] increases in reporter cells with half-maximal and maximal effects at 1.6 ± 0.4 and ~30 nM, respectively. Mouse and human islets induced reporter cell [Ca] elevations that were inhibited by the SSTR2 antagonist CYN154806. Depolarization of islets by high K, K channel blockade or increasing the glucose concentration from 3 to 11 mM evoked concomitant elevations of [Ca] in islets and reporter cells. Exposure of islets to glucagon, GLP-1 and ghrelin also triggered reporter cell [Ca] responses, whereas little effect was obtained by islet exposure to insulin, glutamate, GABA and urocortin-3. Islets from type 2 diabetic human donors induced higher reporter cell [Ca] responses at 11 mM and after K depolarization compared with non-diabetic islets, although fewer δ-cells were identified by immunostaining.

CONCLUSION

Type 2 diabetes is associated with hypersecretion of somatostatin, which has implications for paracrine regulation of insulin and glucagon secretion. The new reporter cell assay for real-time detection of single-islet somatostatin release holds promise for further studies of somatostatin secretion in islet physiology and pathophysiology.

摘要

目的

胰腺δ细胞分泌的生长抑素是胰岛素和胰高血糖素分泌的旁分泌调节因子,但生长抑素的释放动力学以及其分泌在糖尿病中是否改变尚不清楚。本研究旨在通过开发一种实时检测单个胰岛中生长抑素释放的工具,增进对生长抑素分泌的理解。

方法

通过在HeLa细胞中共表达生长抑素受体SSTR2、G蛋白Gα15和荧光钙传感器,构建出对生长抑素产生细胞质钙浓度([Ca])变化反应的报告细胞。

结果

生长抑素在报告细胞中诱导剂量依赖性的[Ca]升高,半最大效应和最大效应分别出现在1.6±0.4 nM和~30 nM。小鼠和人类胰岛诱导报告细胞[Ca]升高,该升高被SSTR2拮抗剂CYN154806抑制。高钾使胰岛去极化、钾通道阻断或葡萄糖浓度从3 mM增加到11 mM,均引起胰岛和报告细胞中[Ca]的伴随升高。胰岛暴露于胰高血糖素、胰高血糖素样肽-1和胃饥饿素也触发报告细胞[Ca]反应,而胰岛暴露于胰岛素、谷氨酸、γ-氨基丁酸和尿皮质素-3几乎没有影响。与非糖尿病胰岛相比,来自2型糖尿病人类供体的胰岛在11 mM和钾去极化后诱导更高的报告细胞[Ca]反应,尽管通过免疫染色鉴定出的δ细胞较少。

结论

2型糖尿病与生长抑素分泌过多有关,这对胰岛素和胰高血糖素分泌的旁分泌调节有影响。用于实时检测单个胰岛生长抑素释放的新型报告细胞测定法,有望用于进一步研究胰岛生理和病理生理学中的生长抑素分泌。

https://cdn.ncbi.nlm.nih.gov/pmc/blobs/3584/11726413/c699445331b1/APHA-241-e14268-g004.jpg
https://cdn.ncbi.nlm.nih.gov/pmc/blobs/3584/11726413/5bc93f075a95/APHA-241-e14268-g001.jpg
https://cdn.ncbi.nlm.nih.gov/pmc/blobs/3584/11726413/e57fddf60066/APHA-241-e14268-g003.jpg
https://cdn.ncbi.nlm.nih.gov/pmc/blobs/3584/11726413/bc58fcf8b176/APHA-241-e14268-g002.jpg
https://cdn.ncbi.nlm.nih.gov/pmc/blobs/3584/11726413/4d4990182545/APHA-241-e14268-g006.jpg
https://cdn.ncbi.nlm.nih.gov/pmc/blobs/3584/11726413/4f9308dad51b/APHA-241-e14268-g005.jpg
https://cdn.ncbi.nlm.nih.gov/pmc/blobs/3584/11726413/c699445331b1/APHA-241-e14268-g004.jpg
https://cdn.ncbi.nlm.nih.gov/pmc/blobs/3584/11726413/5bc93f075a95/APHA-241-e14268-g001.jpg
https://cdn.ncbi.nlm.nih.gov/pmc/blobs/3584/11726413/e57fddf60066/APHA-241-e14268-g003.jpg
https://cdn.ncbi.nlm.nih.gov/pmc/blobs/3584/11726413/bc58fcf8b176/APHA-241-e14268-g002.jpg
https://cdn.ncbi.nlm.nih.gov/pmc/blobs/3584/11726413/4d4990182545/APHA-241-e14268-g006.jpg
https://cdn.ncbi.nlm.nih.gov/pmc/blobs/3584/11726413/4f9308dad51b/APHA-241-e14268-g005.jpg
https://cdn.ncbi.nlm.nih.gov/pmc/blobs/3584/11726413/c699445331b1/APHA-241-e14268-g004.jpg

相似文献

1
Real-time detection of somatostatin release from single islets reveals hypersecretion in type 2 diabetes.对单个胰岛中生长抑素释放的实时检测揭示了2型糖尿病中的分泌亢进。
Acta Physiol (Oxf). 2025 Feb;241(2):e14268. doi: 10.1111/apha.14268.
2
Glucose inhibits glucagon secretion by decreasing [Ca] and by reducing the efficacy of Ca on exocytosis via somatostatin-dependent and independent mechanisms.葡萄糖通过降低细胞内钙离子浓度[Ca]以及通过生长抑素依赖和非依赖的机制减少钙离子对胞吐作用的效率来抑制胰高血糖素的分泌。
Mol Metab. 2022 Jul;61:101495. doi: 10.1016/j.molmet.2022.101495. Epub 2022 Apr 11.
3
TALK-1 reduces delta-cell endoplasmic reticulum and cytoplasmic calcium levels limiting somatostatin secretion.TALK-1 降低 δ 细胞内质网和细胞质中的钙水平,从而限制生长抑素的分泌。
Mol Metab. 2018 Mar;9:84-97. doi: 10.1016/j.molmet.2018.01.016. Epub 2018 Jan 31.
4
Free fatty acid receptor 4 inhibitory signaling in delta cells regulates islet hormone secretion in mice.游离脂肪酸受体 4 在δ细胞中的抑制性信号转导调节小鼠胰岛激素的分泌。
Mol Metab. 2021 Mar;45:101166. doi: 10.1016/j.molmet.2021.101166. Epub 2021 Jan 20.
5
K channel blockers control glucagon secretion by distinct mechanisms: A direct stimulation of α-cells involving a [Ca] rise and an indirect inhibition mediated by somatostatin.K 通道阻滞剂通过不同的机制控制胰高血糖素的分泌:一种是通过 [Ca] 上升直接刺激α细胞,另一种是通过生长抑素介导的间接抑制。
Mol Metab. 2021 Nov;53:101268. doi: 10.1016/j.molmet.2021.101268. Epub 2021 Jun 9.
6
Characterization of somatostatin receptor subtype-specific regulation of insulin and glucagon secretion: an in vitro study on isolated human pancreatic islets.生长抑素受体亚型对胰岛素和胰高血糖素分泌的特异性调节作用的表征:对分离的人胰岛的体外研究
J Clin Endocrinol Metab. 2007 Feb;92(2):673-80. doi: 10.1210/jc.2006-1578. Epub 2006 Nov 14.
7
Somatostatin secretion by Na-dependent Ca-induced Ca release in pancreatic delta-cells.胰腺δ细胞中钠依赖性钙诱导钙释放介导的生长抑素分泌
Nat Metab. 2020 Jan;2(1):32-40. doi: 10.1038/s42255-019-0158-0. Epub 2020 Jan 20.
8
Cell-specific resetting of mouse islet cellular clocks by glucagon, glucagon-like peptide 1 and somatostatin.胰高血糖素、胰高血糖素样肽 1 和生长抑素对小鼠胰岛细胞时钟的细胞特异性重置。
Acta Physiol (Oxf). 2018 Apr;222(4):e13021. doi: 10.1111/apha.13021. Epub 2018 Jan 18.
9
Reduced somatostatin signalling leads to hypersecretion of glucagon in mice fed a high-fat diet.高脂饮食喂养导致小鼠生长抑素信号转导减少,胰高血糖素分泌过多。
Mol Metab. 2020 Oct;40:101021. doi: 10.1016/j.molmet.2020.101021. Epub 2020 May 21.
10
Paracrine regulation of somatostatin secretion by insulin and glucagon in mouse pancreatic islets.胰岛素和胰高血糖素对胰岛中生长抑素分泌的旁分泌调节。
Diabetologia. 2021 Jan;64(1):142-151. doi: 10.1007/s00125-020-05288-0. Epub 2020 Oct 12.

本文引用的文献

1
A tool kit of highly selective and sensitive genetically encoded neuropeptide sensors.一套高度选择性和灵敏的基因编码神经肽传感器工具包。
Science. 2023 Nov 17;382(6672):eabq8173. doi: 10.1126/science.abq8173.
2
Somatostatin Containing δ-Cell Number Is Reduced in Type-2 Diabetes.生长抑素含 δ 细胞数量在 2 型糖尿病中减少。
Int J Mol Sci. 2023 Feb 9;24(4):3449. doi: 10.3390/ijms24043449.
3
G protein-coupled receptor inhibition of beta-cell electrical excitability and insulin secretion depends on Na/K ATPase activation.G 蛋白偶联受体抑制β细胞电兴奋性和胰岛素分泌依赖于 Na/K ATP 酶的激活。
Nat Commun. 2022 Oct 29;13(1):6461. doi: 10.1038/s41467-022-34166-z.
4
Pancreatic α and β cells are globally phase-locked.胰腺的α细胞和β细胞是全局相位锁定的。
Nat Commun. 2022 Jun 28;13(1):3721. doi: 10.1038/s41467-022-31373-6.
5
K channel blockers control glucagon secretion by distinct mechanisms: A direct stimulation of α-cells involving a [Ca] rise and an indirect inhibition mediated by somatostatin.K 通道阻滞剂通过不同的机制控制胰高血糖素的分泌:一种是通过 [Ca] 上升直接刺激α细胞,另一种是通过生长抑素介导的间接抑制。
Mol Metab. 2021 Nov;53:101268. doi: 10.1016/j.molmet.2021.101268. Epub 2021 Jun 9.
6
Paracrine regulation of somatostatin secretion by insulin and glucagon in mouse pancreatic islets.胰岛素和胰高血糖素对胰岛中生长抑素分泌的旁分泌调节。
Diabetologia. 2021 Jan;64(1):142-151. doi: 10.1007/s00125-020-05288-0. Epub 2020 Oct 12.
7
Reduced somatostatin signalling leads to hypersecretion of glucagon in mice fed a high-fat diet.高脂饮食喂养导致小鼠生长抑素信号转导减少,胰高血糖素分泌过多。
Mol Metab. 2020 Oct;40:101021. doi: 10.1016/j.molmet.2020.101021. Epub 2020 May 21.
8
Paracrine control of α-cell glucagon exocytosis is compromised in human type-2 diabetes.人 2 型糖尿病中胰岛α细胞胰高血糖素分泌的旁分泌调控受损。
Nat Commun. 2020 Apr 20;11(1):1896. doi: 10.1038/s41467-020-15717-8.
9
In the rat pancreas, somatostatin tonically inhibits glucagon secretion and is required for glucose-induced inhibition of glucagon secretion.在大鼠胰腺中,生长抑素持续抑制胰高血糖素的分泌,并且是葡萄糖诱导的胰高血糖素分泌抑制所必需的。
Acta Physiol (Oxf). 2020 Jul;229(3):e13464. doi: 10.1111/apha.13464. Epub 2020 Mar 25.
10
Somatostatin secretion by Na-dependent Ca-induced Ca release in pancreatic delta-cells.胰腺δ细胞中钠依赖性钙诱导钙释放介导的生长抑素分泌
Nat Metab. 2020 Jan;2(1):32-40. doi: 10.1038/s42255-019-0158-0. Epub 2020 Jan 20.