Suppr超能文献

一种用于肿瘤特异性光热治疗的形态可转变的缺氧诱导自由基阴离子。

A morphologically transformable hypoxia-induced radical anion for tumor-specific photothermal therapy.

作者信息

Wang Hongyu, Hao Dengyuan, Wu Qihang, Sun Tingting, Xie Zhigang

机构信息

State Key Laboratory of Polymer Physics and Chemistry, Changchun Institute of Applied Chemistry, Chinese Academy of Sciences, Changchun 130022, China.

School of Applied Chemistry and Engineering, University of Science and Technology of China, Hefei 230026, China.

出版信息

Acta Pharm Sin B. 2024 Dec;14(12):5407-5417. doi: 10.1016/j.apsb.2024.09.017. Epub 2024 Sep 21.

Abstract

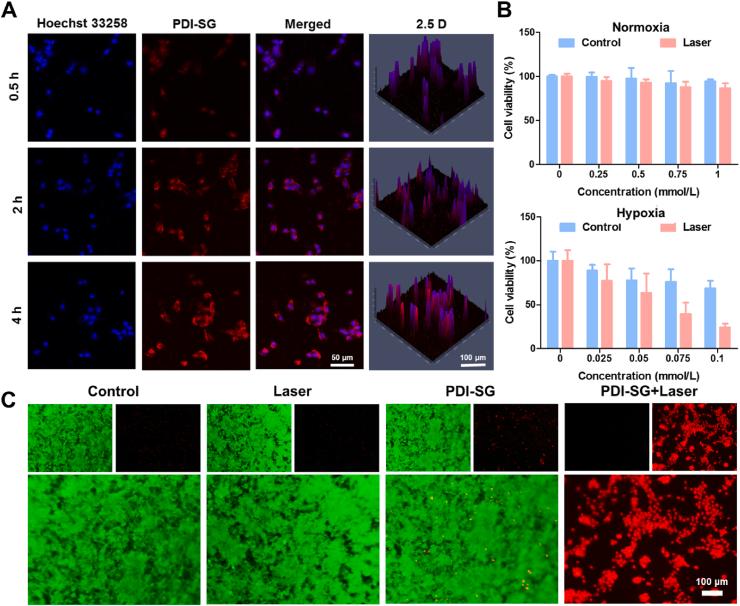
Tumor microenvironment activatable therapeutic agents and their effective tumor accumulation are significant for selective tumor treatment. Herein, we provide an unadulterated nanomaterial combining the above advantages. We synthesize a perylene diimide (PDI) molecule substituted by glutamic acid (Glu), which can self-assemble into small spherical nanoparticles (PDI-SG) in aqueous solution. PDI-SG can not only be transformed into nanofibers at low pH conditions but also be reduced to PDI radical anion (PDI), which exhibits strong near-infrared absorption and excellent photothermal performance. More importantly, PDI-SG can also be reduced to PDI in hypoxic tumors to ablate the tumors and minimize the damage to normal tissues. The morphological transformation from small nanoparticles to nanofibers makes for better tumor accumulation and retention. This work sheds light on the design of tumor microenvironment activatable therapeutics with precise structures for high-performance tumor therapy.

摘要

肿瘤微环境可激活治疗剂及其有效的肿瘤蓄积对于选择性肿瘤治疗具有重要意义。在此,我们提供了一种兼具上述优点的纯净纳米材料。我们合成了一种由谷氨酸(Glu)取代的苝二酰亚胺(PDI)分子,其在水溶液中可自组装成小的球形纳米颗粒(PDI-SG)。PDI-SG不仅能在低pH条件下转变为纳米纤维,还能被还原为具有强近红外吸收和优异光热性能的PDI自由基阴离子(PDI)。更重要的是,PDI-SG在缺氧肿瘤中也能被还原为PDI以消融肿瘤并将对正常组织的损伤降至最低。从小纳米颗粒到纳米纤维的形态转变有助于更好的肿瘤蓄积和滞留。这项工作为设计具有精确结构的用于高性能肿瘤治疗的肿瘤微环境可激活治疗剂提供了思路。

https://cdn.ncbi.nlm.nih.gov/pmc/blobs/0b71/11725169/63cf6826cca5/ga1.jpg

文献检索

告别复杂PubMed语法,用中文像聊天一样搜索,搜遍4000万医学文献。AI智能推荐,让科研检索更轻松。

立即免费搜索

文件翻译

保留排版,准确专业,支持PDF/Word/PPT等文件格式,支持 12+语言互译。

免费翻译文档

深度研究

AI帮你快速写综述,25分钟生成高质量综述,智能提取关键信息,辅助科研写作。

立即免费体验