Chao Yu-Ying, Lin Ruei-Ci, Su Ping-Jui, Wang Chu-An, Tu Ting-Yuan, Hou Ya-Chin, Tsai Yi-Tzui, Peng I-Chen, Tsai Shaw-Jenq, Shan Yan-Shen, Wang Chia-Yih
Institute of Basic Medical Sciences, College of Medicine, National Cheng Kung University, Tainan, Taiwan.
Department of Cell Biology and Anatomy, College of Medicine, National Cheng Kung University, Tainan, Taiwan.
Cell Death Dis. 2025 Jan 16;16(1):22. doi: 10.1038/s41419-025-07344-2.
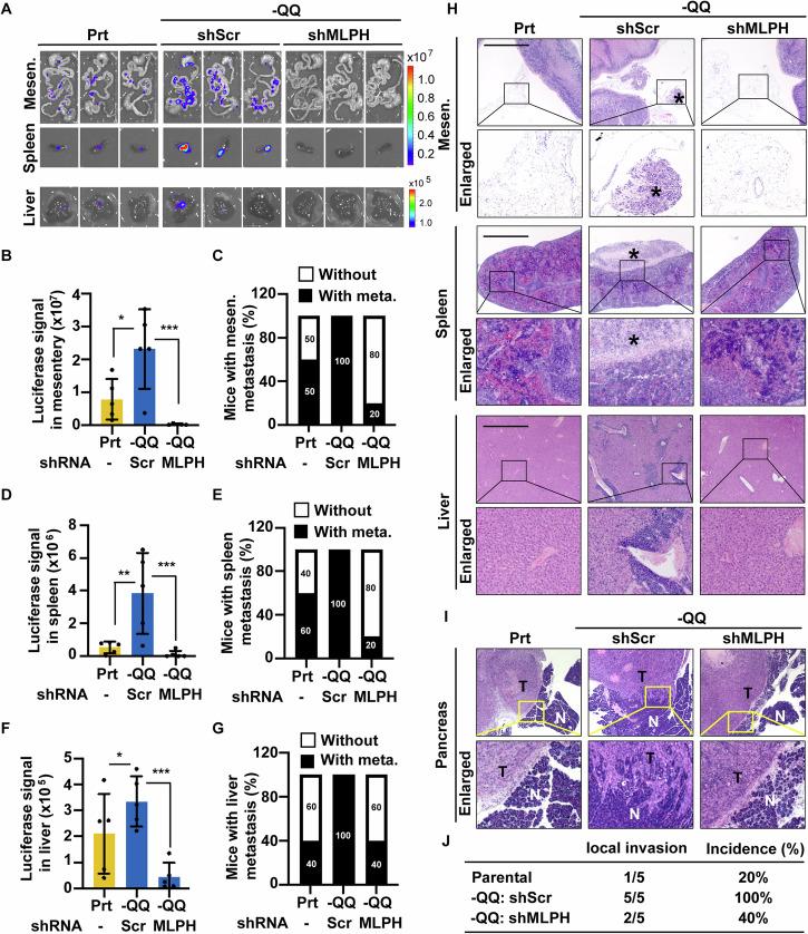
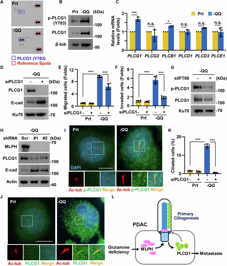
Pancreatic ductal adenocarcinoma (PDAC) is one of the most malignant tumors because of its high metastatic ability. The glutamine (Gln)-deficient microenvironment contributes to PDAC metastasis; however, the underlying molecular mechanisms remain unclear. Here, we demonstrated that melanophilin (MLPH) promotes PDAC metastasis by inducing the regrowth of primary cilia. Using RNA sequencing, we found that MLPH was upregulated in Gln-deficient conditions. MLPH facilitated PDAC metastasis in vitro and in vivo. Clinically, high MLPH expression is positively correlated with metastasis and poor PDAC prognosis. MLPH localized to the centrosome and facilitated the regrowth of primary cilia. The primary ciliogenesis upregulated phospholipase C γ-1 (PLCG1) to promote PDAC metastasis. Interestingly, PLCG1 was localized to the primary cilia, and depletion of PLCG1 alleviated primary ciliogenesis, suggesting a feedforward role for PLCG1 in mediating primary ciliogenesis. Thus, our study revealed a novel function of the MLPH-primary cilia-PLCG1 axis in facilitating PDAC metastasis under Gln deficiency both in vitro and in vivo.
胰腺导管腺癌(PDAC)因其高转移能力而成为最恶性的肿瘤之一。谷氨酰胺(Gln)缺乏的微环境促进了PDAC的转移;然而,其潜在的分子机制仍不清楚。在这里,我们证明了黑素亲和蛋白(MLPH)通过诱导初级纤毛的再生来促进PDAC转移。通过RNA测序,我们发现MLPH在Gln缺乏的条件下上调。MLPH在体外和体内均促进了PDAC的转移。在临床上,高MLPH表达与转移及PDAC预后不良呈正相关。MLPH定位于中心体并促进初级纤毛的再生。初级纤毛生成上调磷脂酶Cγ-1(PLCG1)以促进PDAC转移。有趣的是,PLCG1定位于初级纤毛,并且PLCG1的缺失减轻了初级纤毛生成,表明PLCG1在介导初级纤毛生成中具有前馈作用。因此,我们的研究揭示了MLPH-初级纤毛-PLCG1轴在体外和体内Gln缺乏条件下促进PDAC转移的新功能。