Suppr超能文献

植物种子中硫胺素结合蛋白的计算机模拟、体外及体内特性分析

In silico, in vitro, and in vivo characterization of thiamin-binding proteins from plant seeds.

作者信息

Faustino Maria, Strobbe Simon, Sanchez-Muñoz Raul, Cao Da, Mishra Ratnesh C, Lourenço Tiago, Oliveira M Margarida, Van Der Straeten Dominique

机构信息

Laboratory of Functional Plant Biology, Ghent University, K. L. Ledeganckstraat 35, B-9000 Gent, Belgium.

Laboratory of Plant Functional Genomics, Instituto de Tecnologia Química e Biológica António Xavier, Universidade Nova de Lisboa, 2780-157, Oeiras, Portugal.

出版信息

Biochem J. 2025 Feb 5;482(4):181-95. doi: 10.1042/BCJ20240429.

Abstract

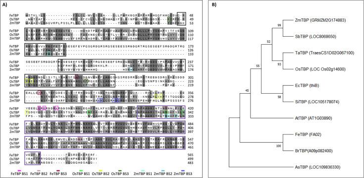
Thiamin, an essential micronutrient, is a cofactor for enzymes involved in the central carbon metabolism and amino acid pathways. Despite efforts to enhance thiamin content in rice by incorporating thiamin biosynthetic genes, increasing thiamin content in the endosperm remains challenging, possibly due to a lack of thiamin stability and/or a local sink. The introduction of storage proteins has been successful in several biofortification strategies, and similar efforts targeting thiamin have been performed, leading to a 3-4-fold increase in white rice. However, only one thiamin-binding protein (TBP) sequence has been described in plants, more specifically from sesame seeds. Therefore, we aimed to identify and characterize TBPs, as well as to evaluate the effect of their expression on thiamin concentration, using a comprehensive approach integrating in silico, in vitro, and in vivo methods. We identified the sequences of putative TBPs from Oryza sativa (Os, rice), Fagopyrum esculentum (Fe, buckwheat), and Zea mays (Zm, maize) and pinpointed the thiamin-binding pockets through molecular docking. FeTBP and OsTBP contained one pocket with binding affinities similar to the Escherichia coli TBP, a well-characterized TBP, supporting their function as TBPs. In vivo expression studies of TBPs in tobacco leaves and rice callus resulted in increased thiamin levels, with FeTBP and OsTBP showing the most pronounced effects. Additionally, thermal shift assays confirmed the thiamin-binding capabilities of FeTBP and OsTBP, as observed by the significant increases in melting temperatures upon thiamin binding, indicating protein stabilization. These findings offer new insights into the diversity and function of plant TBPs and highlight the potential of FeTBP and OsTBP to modulate thiamin levels in crop plants.

摘要

硫胺素是一种必需的微量营养素,是参与中心碳代谢和氨基酸途径的酶的辅助因子。尽管人们努力通过导入硫胺素生物合成基因来提高水稻中的硫胺素含量,但提高胚乳中的硫胺素含量仍然具有挑战性,这可能是由于硫胺素稳定性不足和/或局部库的原因。在几种生物强化策略中,储存蛋白的导入已取得成功,并且针对硫胺素也进行了类似的努力,使白米中的硫胺素含量增加了3至4倍。然而,在植物中仅描述了一种硫胺素结合蛋白(TBP)序列,更具体地说是来自芝麻种子的序列。因此,我们旨在使用整合了计算机模拟、体外和体内方法的综合方法来鉴定和表征TBP,并评估其表达对硫胺素浓度的影响。我们从水稻(Os)、荞麦(Fe)和玉米(Zm)中鉴定出了假定的TBP序列,并通过分子对接确定了硫胺素结合口袋。FeTBP和OsTBP包含一个口袋,其结合亲和力与已充分表征的大肠杆菌TBP相似,支持它们作为TBP的功能。TBP在烟草叶片和水稻愈伤组织中的体内表达研究导致硫胺素水平升高,其中FeTBP和OsTBP的效果最为明显。此外,热迁移分析证实了FeTBP和OsTBP的硫胺素结合能力,硫胺素结合后熔解温度显著升高,表明蛋白质得到了稳定。这些发现为植物TBP的多样性和功能提供了新的见解,并突出了FeTBP和OsTBP在调节作物中硫胺素水平方面的潜力。

https://cdn.ncbi.nlm.nih.gov/pmc/blobs/2675/12400320/43b99df70862/bcj-482-04-BCJ20240429-g001.jpg

文献检索

告别复杂PubMed语法,用中文像聊天一样搜索,搜遍4000万医学文献。AI智能推荐,让科研检索更轻松。

立即免费搜索

文件翻译

保留排版,准确专业,支持PDF/Word/PPT等文件格式,支持 12+语言互译。

免费翻译文档

深度研究

AI帮你快速写综述,25分钟生成高质量综述,智能提取关键信息,辅助科研写作。

立即免费体验