Suppr超能文献

伤害感受器钠通道塑造动作电位的阈下相、上升支和峰电位圆顶。

Nociceptor sodium channels shape subthreshold phase, upstroke, and shoulder of action potentials.

作者信息

Köster Phil Alexander, Leipold Enrico, Tigerholm Jenny, Maxion Anna, Namer Barbara, Stiehl Thomas, Lampert Angelika

机构信息

Institute for Neurophysiology, Uniklinik RWTH Aachen University , Aachen, Germany.

Scientific Center for Neuropathic Pain Aachen SCNAACHEN, Uniklinik RWTH Aachen University , Aachen, Germany.

出版信息

J Gen Physiol. 2025 Mar 3;157(2). doi: 10.1085/jgp.202313526. Epub 2025 Jan 21.

Abstract

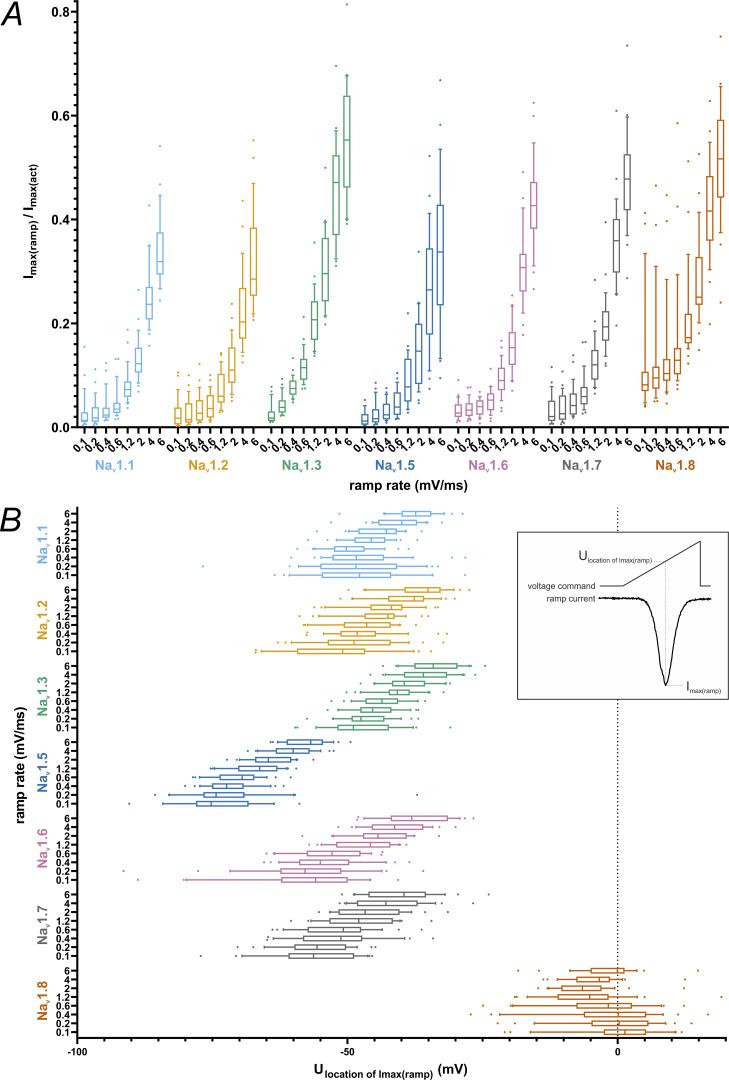
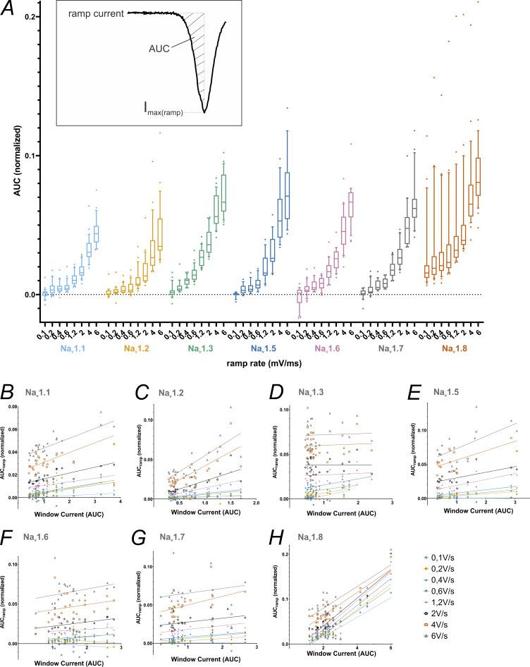
Voltage-gated sodium channels (VGSCs) in the peripheral nervous system shape action potentials (APs) and thereby support the detection of sensory stimuli. Most of the nine mammalian VGSC subtypes are expressed in nociceptors, but predominantly, three are linked to several human pain syndromes: while Nav1.7 is suggested to be a (sub-)threshold channel, Nav1.8 is thought to support the fast AP upstroke. Nav1.9, as it produces large persistent currents, is attributed a role in determining the resting membrane potential. We characterized the gating of Nav1.1-Nav1.3 and Nav1.5-Nav1.9 in manual patch clamp with a focus on the AP subthreshold depolarization phase. Nav1.9 exhibited the most hyperpolarized activation, while its fast inactivation resembled the depolarized inactivation of Nav1.8. For some VGSCs (e.g., Nav1.1 and Nav1.2), a positive correlation between ramp current and window current was detected. Using a modified Hodgkin-Huxley model that accounts for the time needed for inactivation to occur, we used the acquired data to simulate two nociceptive nerve fiber types (an Aδ- and a mechano-insensitive C-nociceptor) containing VGSC conductances according to published human RNAseq data. Our simulations suggest that Nav1.9 is supporting both the AP upstroke and its shoulder. A reduced threshold for AP generation was induced by enhancing Nav1.7 conductivity or shifting its activation to more hyperpolarized potentials, as observed in Nav1.7-related pain disorders. Here, we provide a comprehensive, comparative functional characterization of VGSCs relevant in nociception and describe their gating with Hodgkin-Huxley-like models, which can serve as a tool to study their specific contributions to AP shape and sodium channel-related diseases.

摘要

外周神经系统中的电压门控钠通道(VGSCs)塑造动作电位(APs),从而支持感觉刺激的检测。九种哺乳动物VGSC亚型中的大多数在伤害感受器中表达,但主要有三种与几种人类疼痛综合征相关:虽然Nav1.7被认为是一种(亚)阈值通道,但Nav1.8被认为支持快速AP上升支。Nav1.9由于产生大量持续电流,被认为在确定静息膜电位中起作用。我们在手动膜片钳中对Nav1.1 - Nav1.3和Nav1.5 - Nav1.9的门控特性进行了表征,重点关注AP亚阈值去极化阶段。Nav1.9表现出最超极化的激活,而其快速失活类似于Nav1.8的去极化失活。对于一些VGSCs(例如,Nav1.1和Nav1.2),检测到斜坡电流与窗口电流之间存在正相关。使用一个修正的霍奇金 - 赫胥黎模型,该模型考虑了失活发生所需的时间,我们利用获取的数据模拟了两种伤害性神经纤维类型(一种Aδ和一种机械不敏感的C伤害感受器),这些神经纤维根据已发表的人类RNA测序数据包含VGSC电导。我们的模拟表明,Nav1.9既支持AP上升支也支持其平台期。如在与Nav1.7相关的疼痛障碍中所观察到的,通过增强Nav1.7的电导率或将其激活转移到更超极化的电位,可以诱导降低AP产生的阈值。在这里,我们提供了与伤害感受相关的VGSCs的全面、比较性功能表征,并用类似霍奇金 - 赫胥黎的模型描述了它们的门控特性,这可以作为研究它们对AP形状和钠通道相关疾病的具体贡献的工具。

https://cdn.ncbi.nlm.nih.gov/pmc/blobs/724c/11748974/f5a9f1b9437d/jgp_202313526_fig1.jpg

文献检索

告别复杂PubMed语法,用中文像聊天一样搜索,搜遍4000万医学文献。AI智能推荐,让科研检索更轻松。

立即免费搜索

文件翻译

保留排版,准确专业,支持PDF/Word/PPT等文件格式,支持 12+语言互译。

免费翻译文档

深度研究

AI帮你快速写综述,25分钟生成高质量综述,智能提取关键信息,辅助科研写作。

立即免费体验