Suppr超能文献

最多样化的AA基因组水稻物种的基因组为水稻改良以及水稻进化与驯化研究提供了资源。

The genomes of the most diverse AA genome rice species provide a resource for rice improvement and studies of rice evolution and domestication.

作者信息

Abdullah Muhammad, Furtado Agnelo, Masouleh Ardashir Kharabian, Okemo Pauline, Henry Robert

机构信息

Queensland Alliance for Agriculture and Food Innovation, University of Queensland, Brisbane, QLD, Australia.

ARC Centre for Plant Success in Nature and Agriculture, University of Queensland, Brisbane, QLD, Australia.

出版信息

BMC Genomics. 2025 Jan 21;26(1):54. doi: 10.1186/s12864-025-11246-0.

Abstract

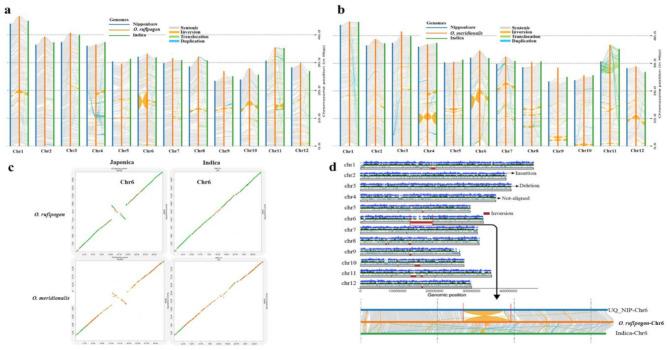
Rice (Oryza sativa) is a staple food crop globally, with origins in wild progenitors within the AA genome group of Oryza species. Oryza rufipogon and Oryza meridionalis are native to tropical Asia and Northern Australia and offer unique genetic reservoirs. Here we explored the relationships of the genomes of these wild rice species with the domesticated rice genome. We utilized long read sequencing (PacBio HiFi) and chromatin mapping (Hi-C) to produce de novo chromosomal level genomes of Oryza meridionalis, the most divergent AA gnome species, and the unique Australian Oryza rufipogon like taxon that is a sister to the clade of domesticated and wild AA genome rice species of Asia and Africa. Comparative genomic analyses were conducted to identify structural variations and syntenic relationships between these wild taxa and the domesticated rice variety Nipponbare. The genome assemblies of the wild rice species achieved high completeness and contiguity, revealing the shared and unique genes in each species. Both wild species uniquely shared some genes with domesticated rice many of which were associated with disease resistance and stress tolerance. Structural differences included the large 6 Mb inversion on chromosome 6 specific to Japonica rice. Functional annotation highlighted conserved biological functions and novel genes unique to the wild taxa. These findings provide a deeper understanding of rice domestication and highlight the genetic contributions of wild species to enhancing the genetic diversity and ecological adaptability of modern rice varieties. Our study emphasizes the importance of conserving wild rice populations as genetic resources for breeding and adaptation in changing environments.

摘要

水稻(Oryza sativa)是全球主要的粮食作物,起源于稻属AA基因组组内的野生祖先。野生稻和南方野生稻原产于热带亚洲和澳大利亚北部,提供了独特的基因库。在这里,我们探索了这些野生稻物种的基因组与驯化水稻基因组之间的关系。我们利用长读长测序(PacBio HiFi)和染色质图谱(Hi-C)来生成南方野生稻(最具差异的AA基因组物种)以及独特的澳大利亚野生稻类群(它是亚洲和非洲驯化及野生AA基因组水稻物种分支的姐妹类群)的从头染色体水平基因组。进行了比较基因组分析,以确定这些野生类群与驯化水稻品种日本晴之间的结构变异和共线性关系。野生稻物种的基因组组装具有很高的完整性和连续性,揭示了每个物种中共享和独特的基因。这两个野生物种都与驯化水稻独特地共享了一些基因,其中许多与抗病性和胁迫耐受性有关。结构差异包括粳稻特有的6号染色体上6 Mb的大倒位。功能注释突出了保守的生物学功能和野生类群特有的新基因。这些发现为水稻驯化提供了更深入的理解,并突出了野生物种对增强现代水稻品种遗传多样性和生态适应性的遗传贡献。我们的研究强调了保护野生稻种群作为育种和适应变化环境的遗传资源的重要性。

https://cdn.ncbi.nlm.nih.gov/pmc/blobs/409a/11748844/0e48b6f524f8/12864_2025_11246_Fig1_HTML.jpg

文献AI研究员

20分钟写一篇综述,助力文献阅读效率提升50倍。

立即体验

用中文搜PubMed

大模型驱动的PubMed中文搜索引擎

马上搜索

文档翻译

学术文献翻译模型,支持多种主流文档格式。

立即体验