Suppr超能文献

禽白血病病毒J亚群(ALV-J)Env蛋白通过自噬介导的TET2降解抑制先天性免疫激活以促进病毒复制。

Autophagy-mediated TET2 degradation by ALV-J Env protein suppresses innate immune activation to promote viral replication.

作者信息

Chen Shihao, Wang Jiaxing, Wang Qiangzhou, Ping Yuyu, Yang Ting, Ma Kejiao, Pan Shiyu, Bi Yulin, Bai Hao, Chang Guobin

机构信息

College of Animal Science and Technology, Yangzhou University, Yangzhou, Jiangsu, China.

Joint International Research Laboratory of Agricultural & Agri-Product Safety, The Ministry of Education of China, Yangzhou University, Yangzhou, Jiangsu, China.

出版信息

J Virol. 2025 Feb 25;99(2):e0200324. doi: 10.1128/jvi.02003-24. Epub 2025 Jan 22.

Abstract

UNLABELLED

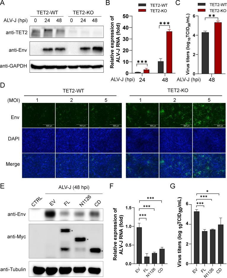
Avian leukosis virus subgroup J (ALV-J) poses a significant threat to the poultry industry; yet, our understanding of its replication and pathogenic mechanisms is limited. The Ten-Eleven Translocation 2 (TET2) is an indispensable regulatory factor in active DNA demethylation and immune response regulation. This study reports a significant and time-dependent decrease in TET2 levels following ALV-J infection and shows that the reduction of TET2 protein is mediated by the autophagy pathway. Mechanistically, we found that the accumulation of the Env protein at the late stages of ALV-J infection triggers autophagy, which, in turn, causes the TET2 protein to be exported from the nucleus and subsequently degraded in the cytoplasm. Using CRISPR-Cas9 technology, we generated TET2-deficient chicken macrophages that exhibited increased susceptibility to ALV-J replication, which was reversed by TET2 overexpression. In addition, transcriptome analysis revealed that the absence of TET2 in chicken macrophages impairs the expression of numerous cytokines and innate immune-related genes, particularly those downregulated genes enriched in the RIG-I and Toll-like signaling pathways, leading to enhanced replication of ALV-J . In summary, our research identifies TET2 as an ALV-J restriction factor. However, ALV-J exploits the autophagy machinery to promote the degradation of TET2 protein, thereby disrupting the host's innate immune responses for viral replication.

IMPORTANCE

ALV-J is a carcinogenic retrovirus that plays a critical role in avian leukosis, primarily affecting chickens. Infection with ALV-J leads to decreased production performance, compromised immune function, and the development of tumors, such as myelocytoma. Currently, there are no effective treatments for ALV-J, making the control of outbreaks a significant challenge with severe economic consequences for the poultry industry. The Env protein of ALV-J has been implicated in the virus's pathogenicity. Our study shows that ALV-J infection induces autophagy in host cells through its Env protein, leading to the autophagic degradation of TET2, a key epigenetic regulator. The loss of TET2 in macrophages results in the downregulation of innate immune-related gene expression, thereby promoting viral replication. This is the first report to elucidate the role of the ALV-J Env protein in immune suppression TET2 autophagic degradation during ALV-J infection, providing new insights into the mechanisms of viral immune evasion.

摘要

未标记

禽白血病病毒J亚群(ALV-J)对家禽业构成重大威胁;然而,我们对其复制和致病机制的了解有限。TET2蛋白(10-11易位蛋白2)是活性DNA去甲基化和免疫反应调节中不可或缺的调节因子。本研究报告了ALV-J感染后TET2水平显著且随时间下降,并表明TET2蛋白的减少是由自噬途径介导的。从机制上讲,我们发现ALV-J感染后期Env蛋白的积累触发自噬,进而导致TET2蛋白从细胞核输出并随后在细胞质中降解。使用CRISPR-Cas9技术,我们构建了TET2缺陷的鸡巨噬细胞,这些细胞对ALV-J复制的易感性增加,而TET2过表达可逆转这种情况。此外,转录组分析表明,鸡巨噬细胞中TET2的缺失会损害许多细胞因子和先天免疫相关基因的表达,特别是那些在RIG-I和Toll样信号通路中富集的下调基因,从而导致ALV-J复制增强。总之,我们的研究确定TET2是一种ALV-J限制因子。然而,ALV-J利用自噬机制促进TET2蛋白的降解,从而破坏宿主针对病毒复制的先天免疫反应。

重要性

ALV-J是一种致癌逆转录病毒,在禽白血病中起关键作用,主要影响鸡。感染ALV-J会导致生产性能下降、免疫功能受损以及肿瘤(如骨髓细胞瘤)的发生。目前,尚无针对ALV-J的有效治疗方法,因此控制疫情爆发是一项重大挑战,给家禽业带来严重的经济后果。ALV-J的Env蛋白与病毒的致病性有关。我们的研究表明,ALV-J感染通过其Env蛋白诱导宿主细胞自噬,导致关键表观遗传调节因子TET2的自噬降解。巨噬细胞中TET2的缺失导致先天免疫相关基因表达下调,从而促进病毒复制。这是第一份阐明ALV-J Env蛋白在ALV-J感染期间免疫抑制和TET2自噬降解中作用的报告,为病毒免疫逃逸机制提供了新的见解。

https://cdn.ncbi.nlm.nih.gov/pmc/blobs/30b1/11852998/dd6576156c0c/jvi.02003-24.f001.jpg

文献检索

告别复杂PubMed语法,用中文像聊天一样搜索,搜遍4000万医学文献。AI智能推荐,让科研检索更轻松。

立即免费搜索

文件翻译

保留排版,准确专业,支持PDF/Word/PPT等文件格式,支持 12+语言互译。

免费翻译文档

深度研究

AI帮你快速写综述,25分钟生成高质量综述,智能提取关键信息,辅助科研写作。

立即免费体验