• 文献检索
  • 文档翻译
  • 深度研究
  • 学术资讯
  • Suppr Zotero 插件Zotero 插件
  • 邀请有礼
  • 套餐&价格
  • 历史记录
应用&插件
Suppr Zotero 插件Zotero 插件浏览器插件Mac 客户端Windows 客户端微信小程序
定价
高级版会员购买积分包购买API积分包
服务
文献检索文档翻译深度研究API 文档MCP 服务
关于我们
关于 Suppr公司介绍联系我们用户协议隐私条款
关注我们

Suppr 超能文献

核心技术专利:CN118964589B侵权必究
粤ICP备2023148730 号-1Suppr @ 2026

文献检索

告别复杂PubMed语法,用中文像聊天一样搜索,搜遍4000万医学文献。AI智能推荐,让科研检索更轻松。

立即免费搜索

文件翻译

保留排版,准确专业,支持PDF/Word/PPT等文件格式,支持 12+语言互译。

免费翻译文档

深度研究

AI帮你快速写综述,25分钟生成高质量综述,智能提取关键信息,辅助科研写作。

立即免费体验

基于手术样本的自转录组测序和TCGA公共数据挖掘,鉴定KRT16和ANXA10作为肺腺癌的细胞周期调控基因。

Identification of KRT16 and ANXA10 as cell cycle regulation genes for lung adenocarcinoma based on self-transcriptome sequencing of surgical samples and TCGA public data mining.

作者信息

Liu Wen-Jian, Shen Jia-Pan, Zhang Ren-Quan, Fan Xiao-Yun

机构信息

Department of Geriatric Respiratory and Critical Care Medicine, The First Affiliated Hospital of Anhui Medical University, Hefei, Anhui Province, China.

Department of Thoracic Surgery, The First Affiliated Hospital of Anhui Medical University, Hefei, Anhui Province, China.

出版信息

Discov Oncol. 2025 Jan 22;16(1):78. doi: 10.1007/s12672-024-01707-5.

DOI:10.1007/s12672-024-01707-5
PMID:39841389
原文链接:https://pmc.ncbi.nlm.nih.gov/articles/PMC11754560/
Abstract

AIM

This study aimed to identify the genes associated with the development of lung adenocarcinoma (LUAD) and potential therapeutic targets.

METHODS

Differentially expressed genes (DEGs) were identified by self-transcriptome sequencing of tumor tissues and paracancerous tissues resected during surgery and combined with The Cancer Genome Atlas (TCGA) data to screen for the genes associated with LUAD prognosis. The expression was validated at mRNA and protein levels, and the gene knockdown was used to examine the impact and underlying mechanisms on lung cancer cells.

RESULTS

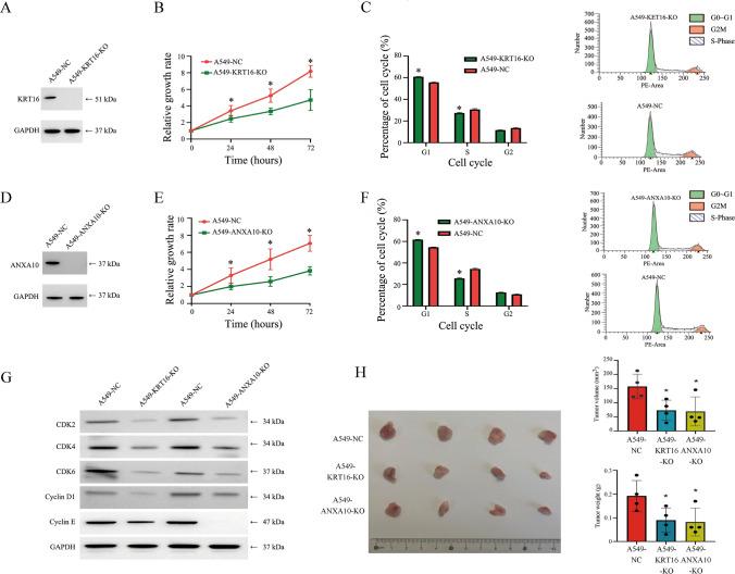
A total of 227 DEGs were identified by transcriptome sequencing, and the 20 DEGs with the most significant differences were used for co-analysis with TCGA data. The findings suggested that KRT16 and ANXA10 might have an important role in the development of LUAD after validating the mRNA and protein expression levels at the cellular level. The knockdown of KRT16 and ANXA10 inhibited the proliferation of lung cancer cells, and the cell cycle was blocked in the G1 phase. The expression of the G1/S-phase cell cycle checkpoint-related proteins cyclin D1 and cyclin E was inhibited by KRT16 and ANXA10 knockdown, respectively. The tumor formation ability decreased after KRT16 or ANXA10 knockdown in vivo.

CONCLUSIONS

KRT16 and ANXA10 are potential genes regulating the development of LUAD. Also, they may be potential targets for the targeted therapy of LUAD by inhibiting the proliferation of lung cancer cells and blocking the cell cycle by affecting key protein expression levels at cell cycle checkpoints.

摘要

目的

本研究旨在鉴定与肺腺癌(LUAD)发生发展相关的基因及潜在治疗靶点。

方法

通过对手术切除的肿瘤组织和癌旁组织进行自身转录组测序来鉴定差异表达基因(DEGs),并结合癌症基因组图谱(TCGA)数据筛选与LUAD预后相关的基因。在mRNA和蛋白质水平验证其表达,并采用基因敲低技术检测对肺癌细胞的影响及潜在机制。

结果

通过转录组测序共鉴定出227个DEGs,选取差异最显著的20个DEGs与TCGA数据进行联合分析。在细胞水平验证mRNA和蛋白质表达水平后发现,KRT16和ANXA10可能在LUAD发生发展中起重要作用。敲低KRT16和ANXA10可抑制肺癌细胞增殖,细胞周期阻滞于G1期。敲低KRT16和ANXA10分别抑制了G1/S期细胞周期检查点相关蛋白细胞周期蛋白D1和细胞周期蛋白E的表达。体内敲低KRT16或ANXA10后肿瘤形成能力下降。

结论

KRT16和ANXA10是调节LUAD发生发展的潜在基因。此外,它们可能是LUAD靶向治疗的潜在靶点,通过抑制肺癌细胞增殖并影响细胞周期检查点关键蛋白表达水平来阻断细胞周期。

https://cdn.ncbi.nlm.nih.gov/pmc/blobs/316c/11754560/95880f110b58/12672_2024_1707_Fig5_HTML.jpg
https://cdn.ncbi.nlm.nih.gov/pmc/blobs/316c/11754560/7a7711a66d51/12672_2024_1707_Fig1_HTML.jpg
https://cdn.ncbi.nlm.nih.gov/pmc/blobs/316c/11754560/04f133efc72d/12672_2024_1707_Fig2_HTML.jpg
https://cdn.ncbi.nlm.nih.gov/pmc/blobs/316c/11754560/2fd969a79f17/12672_2024_1707_Fig3_HTML.jpg
https://cdn.ncbi.nlm.nih.gov/pmc/blobs/316c/11754560/0e011d73cc5c/12672_2024_1707_Fig4_HTML.jpg
https://cdn.ncbi.nlm.nih.gov/pmc/blobs/316c/11754560/95880f110b58/12672_2024_1707_Fig5_HTML.jpg
https://cdn.ncbi.nlm.nih.gov/pmc/blobs/316c/11754560/7a7711a66d51/12672_2024_1707_Fig1_HTML.jpg
https://cdn.ncbi.nlm.nih.gov/pmc/blobs/316c/11754560/04f133efc72d/12672_2024_1707_Fig2_HTML.jpg
https://cdn.ncbi.nlm.nih.gov/pmc/blobs/316c/11754560/2fd969a79f17/12672_2024_1707_Fig3_HTML.jpg
https://cdn.ncbi.nlm.nih.gov/pmc/blobs/316c/11754560/0e011d73cc5c/12672_2024_1707_Fig4_HTML.jpg
https://cdn.ncbi.nlm.nih.gov/pmc/blobs/316c/11754560/95880f110b58/12672_2024_1707_Fig5_HTML.jpg

相似文献

1
Identification of KRT16 and ANXA10 as cell cycle regulation genes for lung adenocarcinoma based on self-transcriptome sequencing of surgical samples and TCGA public data mining.基于手术样本的自转录组测序和TCGA公共数据挖掘,鉴定KRT16和ANXA10作为肺腺癌的细胞周期调控基因。
Discov Oncol. 2025 Jan 22;16(1):78. doi: 10.1007/s12672-024-01707-5.
2
Machine learning-based prognostic model of lactylation-related genes for predicting prognosis and immune infiltration in patients with lung adenocarcinoma.基于机器学习的乳酸化相关基因预后模型,用于预测肺腺癌患者的预后和免疫浸润。
Cancer Cell Int. 2024 Dec 18;24(1):400. doi: 10.1186/s12935-024-03592-y.
3
TFAP2A Induced KRT16 as an Oncogene in Lung Adenocarcinoma via EMT.TFAP2A 通过 EMT 诱导 KRT16 作为肺腺癌的癌基因。
Int J Biol Sci. 2019 Jun 2;15(7):1419-1428. doi: 10.7150/ijbs.34076. eCollection 2019.
4
Tanshinone IIA suppresses the progression of lung adenocarcinoma through regulating CCNA2-CDK2 complex and AURKA/PLK1 pathway.丹参酮 IIA 通过调控 CCNA2-CDK2 复合物和 AURKA/PLK1 通路抑制肺腺癌的进展。
Sci Rep. 2021 Dec 8;11(1):23681. doi: 10.1038/s41598-021-03166-2.
5
Identification of CDT1 as a prognostic marker in human lung adenocarcinoma using bioinformatics approaches.利用生物信息学方法鉴定 CDT1 作为人肺腺癌的预后标志物。
PeerJ. 2023 Sep 28;11:e16166. doi: 10.7717/peerj.16166. eCollection 2023.
6
High Expression of DLGAP5 Indicates Poor Prognosis and Immunotherapy in Lung Adenocarcinoma and Promotes Proliferation through Regulation of the Cell Cycle.DLGAP5 高表达预示肺腺癌不良预后和免疫治疗反应,并通过调控细胞周期促进增殖。
Dis Markers. 2023 Jan 19;2023:9292536. doi: 10.1155/2023/9292536. eCollection 2023.
7
A new prognostic model for , , and to predict the prognosis and association with immune infiltration of lung adenocarcinoma.一种用于预测肺腺癌预后以及与免疫浸润相关性的、针对[具体内容缺失]的新预后模型。
J Thorac Dis. 2023 Apr 28;15(4):1919-1934. doi: 10.21037/jtd-23-265. Epub 2023 Apr 10.
8
Integrative Analysis of Single-Cell and Bulk RNA Sequencing Reveals Prognostic Characteristics of Macrophage Polarization-Related Genes in Lung Adenocarcinoma.单细胞与批量RNA测序的综合分析揭示肺腺癌中巨噬细胞极化相关基因的预后特征
Int J Gen Med. 2023 Nov 3;16:5031-5050. doi: 10.2147/IJGM.S430408. eCollection 2023.
9
The systematic analysis of genes related to butyrate metabolism suggests that CDKN3 could serve as a promising therapeutic target for lung adenocarcinoma treatment.对与丁酸代谢相关基因的系统分析表明,细胞周期蛋白依赖性激酶3(CDKN3)可能成为肺腺癌治疗的一个有前景的治疗靶点。
BMC Cancer. 2025 Jan 13;25(1):69. doi: 10.1186/s12885-024-13409-w.
10
Identification of differentially expressed genes in lung adenocarcinoma cells using single-cell RNA sequencing not detected using traditional RNA sequencing and microarray.利用单细胞 RNA 测序鉴定传统 RNA 测序和微阵列未检测到的肺腺癌细胞中的差异表达基因。
Lab Invest. 2020 Oct;100(10):1318-1329. doi: 10.1038/s41374-020-0428-1. Epub 2020 Apr 23.

本文引用的文献

1
Keratin gene signature expression drives epithelial-mesenchymal transition through enhanced TGF-β signaling pathway activation and correlates with adverse prognosis in lung adenocarcinoma.角蛋白基因特征性表达通过增强转化生长因子-β信号通路激活驱动上皮-间质转化,并与肺腺癌的不良预后相关。
Heliyon. 2024 Jan 17;10(3):e24549. doi: 10.1016/j.heliyon.2024.e24549. eCollection 2024 Feb 15.
2
Knockdown of ANXA10 induces ferroptosis by inhibiting autophagy-mediated TFRC degradation in colorectal cancer.敲低 ANXA10 通过抑制自噬介导线粒体铁转运蛋白受体(TFRC)降解诱导结直肠癌细胞发生铁死亡。
Cell Death Dis. 2023 Sep 4;14(9):588. doi: 10.1038/s41419-023-06114-2.
3
Targeting the KRT16-vimentin axis for metastasis in lung cancer.
针对肺癌转移的 KRT16-波形蛋白轴。
Pharmacol Res. 2023 Jul;193:106818. doi: 10.1016/j.phrs.2023.106818. Epub 2023 Jun 13.
4
The long non-coding RNA keratin-7 antisense acts as a new tumor suppressor to inhibit tumorigenesis and enhance apoptosis in lung and breast cancers.长链非编码 RNA 角蛋白-7 反义链作为一种新的肿瘤抑制因子,可抑制肺癌和乳腺癌的肿瘤发生并增强细胞凋亡。
Cell Death Dis. 2023 Apr 25;14(4):293. doi: 10.1038/s41419-023-05802-3.
5
Lung cancer immunotherapy: progress, pitfalls, and promises.肺癌免疫疗法:进展、陷阱和前景。
Mol Cancer. 2023 Feb 21;22(1):40. doi: 10.1186/s12943-023-01740-y.
6
Rare molecular subtypes of lung cancer.肺癌的罕见分子亚型。
Nat Rev Clin Oncol. 2023 Apr;20(4):229-249. doi: 10.1038/s41571-023-00733-6. Epub 2023 Feb 20.
7
ALK-positive lung cancer: a moving target.ALK 阳性肺癌:一个移动的目标。
Nat Cancer. 2023 Mar;4(3):330-343. doi: 10.1038/s43018-023-00515-0. Epub 2023 Feb 16.
8
Targeting HER2 alterations in non-small cell lung cancer: Therapeutic breakthrough and challenges.靶向非小细胞肺癌中的HER2改变:治疗突破与挑战
Cancer Treat Rev. 2023 Mar;114:102520. doi: 10.1016/j.ctrv.2023.102520. Epub 2023 Jan 27.
9
ANXA10 is a prognostic biomarker and suppressor of hepatocellular carcinoma: a bioinformatics analysis and experimental validation.膜联蛋白 A10 是一种预后生物标志物和肝细胞癌的抑制剂:生物信息学分析和实验验证。
Sci Rep. 2023 Jan 28;13(1):1583. doi: 10.1038/s41598-023-28527-x.
10
Cancer statistics, 2023.癌症统计数据,2023 年。
CA Cancer J Clin. 2023 Jan;73(1):17-48. doi: 10.3322/caac.21763.