• 文献检索
  • 文档翻译
  • 深度研究
  • 学术资讯
  • Suppr Zotero 插件Zotero 插件
  • 邀请有礼
  • 套餐&价格
  • 历史记录
应用&插件
Suppr Zotero 插件Zotero 插件浏览器插件Mac 客户端Windows 客户端微信小程序
定价
高级版会员购买积分包购买API积分包
服务
文献检索文档翻译深度研究API 文档MCP 服务
关于我们
关于 Suppr公司介绍联系我们用户协议隐私条款
关注我们

Suppr 超能文献

核心技术专利:CN118964589B侵权必究
粤ICP备2023148730 号-1Suppr @ 2026

文献检索

告别复杂PubMed语法,用中文像聊天一样搜索,搜遍4000万医学文献。AI智能推荐,让科研检索更轻松。

立即免费搜索

文件翻译

保留排版,准确专业,支持PDF/Word/PPT等文件格式,支持 12+语言互译。

免费翻译文档

深度研究

AI帮你快速写综述,25分钟生成高质量综述,智能提取关键信息,辅助科研写作。

立即免费体验

干扰素-γ对心脏微血管内皮细胞进行重编程以介导阿霉素转运,并影响小鼠对阿霉素诱导的心脏毒性的敏感性。

IFN-γ reprograms cardiac microvascular endothelial cells to mediate doxorubicin transport and influences the sensitivity of mice to doxorubicin-induced cardiotoxicity.

作者信息

Ji Haoyu, Ma Wenya, Liu Xu, Chen Hongyang, Liu Yining, Ren Zhongyu, Yin Daohong, Cai Ao, Zhang Zizhen, Wang Xin, Huang Wei, Shi Leping, Tian Yanan, Yu Yang, Wang Xiuxiu, Li Yang, Liu Yu, Cai Benzhi

机构信息

Department of Pharmacy at The Second Affiliated Hospital, and Department of Pharmacology at College of Pharmacy (The Key Laboratory of Cardiovascular Medicine Research, Ministry of Education), Harbin Medical University, Harbin, P. R. China.

Department of Laboratory Medicine at The Fourth Affiliated Hospital, Harbin Medical University, Harbin, P. R. China.

出版信息

Exp Mol Med. 2025 Feb;57(1):249-263. doi: 10.1038/s12276-024-01389-7. Epub 2025 Jan 22.

DOI:10.1038/s12276-024-01389-7
PMID:39843977
原文链接:https://pmc.ncbi.nlm.nih.gov/articles/PMC11799190/
Abstract

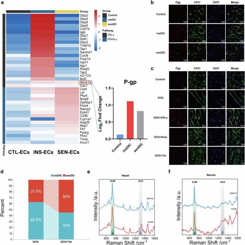
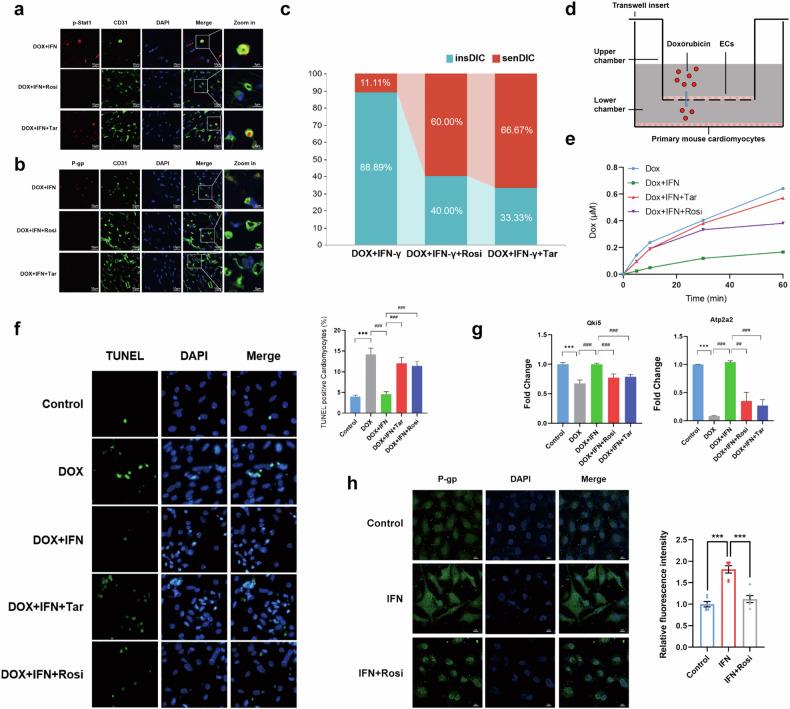
Doxorubicin (DOX) is a first-line chemotherapy agent known for its cardiac toxicity. DOX-induced cardiotoxicity (DIC) severely limits the use for treating malignant tumors and is associated with a poor prognosis. The sensitivity to DIC varies among patients, but the precise mechanisms remain elusive. Here we constructed a mouse model of DIC using DOX to investigate potential mechanisms contributing to the differential susceptibility to DIC. Through surface-enhanced Raman spectroscopy and single-cell RNA sequencing, we explored the mechanisms underlying DIC phenotypic variations. In vitro and in vivo studies with small-molecule drugs were conducted. DIC-insensitive mice displayed preserved ejection fractions, lower DOX levels in cardiac tissues and higher levels in the serum. Single-cell RNA sequencing revealed differences of gene expression in cardiac endothelial cells between DIC-insensitive and DIC-sensitive groups. The expression of IFN-γ pathway-related genes was high in DIC-insensitive mice. IFN-γ administration decreased the DOX distribution in cardiac tissues, whereas PPAR-γ activation increased DIC susceptibility. IFN-γ stimulation upregulated P-glycoprotein expression, leading to increased DOX efflux and DIC insensitivity. Our model provides insights into the mechanisms of DIC sensitivity and potential preventive strategies.

摘要

阿霉素(DOX)是一种一线化疗药物,以其心脏毒性而闻名。阿霉素诱导的心脏毒性(DIC)严重限制了其在治疗恶性肿瘤中的应用,并与不良预后相关。患者对DIC的敏感性各不相同,但其确切机制仍不清楚。在这里,我们使用DOX构建了DIC小鼠模型,以研究导致对DIC易感性差异的潜在机制。通过表面增强拉曼光谱和单细胞RNA测序,我们探索了DIC表型变异的潜在机制。我们进行了小分子药物的体外和体内研究。对DIC不敏感的小鼠射血分数得以保留,心脏组织中的DOX水平较低,而血清中的DOX水平较高。单细胞RNA测序揭示了DIC不敏感组和DIC敏感组心脏内皮细胞中基因表达的差异。在对DIC不敏感的小鼠中,IFN-γ通路相关基因的表达较高。给予IFN-γ可降低DOX在心脏组织中的分布,而激活PPAR-γ则增加了对DIC的易感性。IFN-γ刺激上调了P-糖蛋白的表达,导致DOX外排增加和对DIC不敏感。我们的模型为DIC敏感性机制和潜在的预防策略提供了见解。

https://cdn.ncbi.nlm.nih.gov/pmc/blobs/5fb7/11799190/64245816b0de/12276_2024_1389_Fig8_HTML.jpg
https://cdn.ncbi.nlm.nih.gov/pmc/blobs/5fb7/11799190/6999e981bef5/12276_2024_1389_Fig1_HTML.jpg
https://cdn.ncbi.nlm.nih.gov/pmc/blobs/5fb7/11799190/5c8c7438f8ef/12276_2024_1389_Fig2_HTML.jpg
https://cdn.ncbi.nlm.nih.gov/pmc/blobs/5fb7/11799190/f3fc9df2840f/12276_2024_1389_Fig3_HTML.jpg
https://cdn.ncbi.nlm.nih.gov/pmc/blobs/5fb7/11799190/5bfd8a4683fb/12276_2024_1389_Fig4_HTML.jpg
https://cdn.ncbi.nlm.nih.gov/pmc/blobs/5fb7/11799190/47056829eeda/12276_2024_1389_Fig5_HTML.jpg
https://cdn.ncbi.nlm.nih.gov/pmc/blobs/5fb7/11799190/143775dadad1/12276_2024_1389_Fig6_HTML.jpg
https://cdn.ncbi.nlm.nih.gov/pmc/blobs/5fb7/11799190/c601c07abf72/12276_2024_1389_Fig7_HTML.jpg
https://cdn.ncbi.nlm.nih.gov/pmc/blobs/5fb7/11799190/64245816b0de/12276_2024_1389_Fig8_HTML.jpg
https://cdn.ncbi.nlm.nih.gov/pmc/blobs/5fb7/11799190/6999e981bef5/12276_2024_1389_Fig1_HTML.jpg
https://cdn.ncbi.nlm.nih.gov/pmc/blobs/5fb7/11799190/5c8c7438f8ef/12276_2024_1389_Fig2_HTML.jpg
https://cdn.ncbi.nlm.nih.gov/pmc/blobs/5fb7/11799190/f3fc9df2840f/12276_2024_1389_Fig3_HTML.jpg
https://cdn.ncbi.nlm.nih.gov/pmc/blobs/5fb7/11799190/5bfd8a4683fb/12276_2024_1389_Fig4_HTML.jpg
https://cdn.ncbi.nlm.nih.gov/pmc/blobs/5fb7/11799190/47056829eeda/12276_2024_1389_Fig5_HTML.jpg
https://cdn.ncbi.nlm.nih.gov/pmc/blobs/5fb7/11799190/143775dadad1/12276_2024_1389_Fig6_HTML.jpg
https://cdn.ncbi.nlm.nih.gov/pmc/blobs/5fb7/11799190/c601c07abf72/12276_2024_1389_Fig7_HTML.jpg
https://cdn.ncbi.nlm.nih.gov/pmc/blobs/5fb7/11799190/64245816b0de/12276_2024_1389_Fig8_HTML.jpg

相似文献

1
IFN-γ reprograms cardiac microvascular endothelial cells to mediate doxorubicin transport and influences the sensitivity of mice to doxorubicin-induced cardiotoxicity.干扰素-γ对心脏微血管内皮细胞进行重编程以介导阿霉素转运,并影响小鼠对阿霉素诱导的心脏毒性的敏感性。
Exp Mol Med. 2025 Feb;57(1):249-263. doi: 10.1038/s12276-024-01389-7. Epub 2025 Jan 22.
2
AIG1 protects against doxorubicin-induced cardiomyocyte ferroptosis and cardiotoxicity by promoting ubiquitination-mediated p53 degradation.AIG1通过促进泛素化介导的p53降解来保护细胞免受阿霉素诱导的心肌细胞铁死亡和心脏毒性。
Theranostics. 2025 Mar 31;15(11):4931-4954. doi: 10.7150/thno.108410. eCollection 2025.
3
Temporary blockade of interferon-γ ameliorates doxorubicin-induced cardiotoxicity without influencing the anti-tumor effect.暂时阻断干扰素-γ可改善阿霉素引起的心脏毒性,而不影响抗肿瘤作用。
Biomed Pharmacother. 2020 Oct;130:110587. doi: 10.1016/j.biopha.2020.110587. Epub 2020 Aug 4.
4
Asiatic acid ameliorates doxorubicin-induced cardiotoxicity by promoting FPN-mediated iron export and inhibiting ferroptosis.齐墩果酸通过促进FPN介导的铁输出和抑制铁死亡来改善阿霉素诱导的心脏毒性。
Acta Pharmacol Sin. 2025 Jan;46(1):81-95. doi: 10.1038/s41401-024-01367-9. Epub 2024 Aug 14.
5
Prx5 overexpression protect against doxorubicin-induced cardiotoxicity by inhibiting oxidative stress and inflammation via the TLR4/NF-κB pathway.过氧化物酶体增殖物激活受体5(Prx5)过表达通过Toll样受体4(TLR4)/核因子κB(NF-κB)途径抑制氧化应激和炎症,从而预防阿霉素诱导的心脏毒性。
Int Immunopharmacol. 2025 Jan 27;146:113788. doi: 10.1016/j.intimp.2024.113788. Epub 2024 Dec 19.
6
MG53 inhibits ferroptosis by targeting the p53/SLC7A11/GPX4 pathway to alleviate doxorubicin-induced cardiotoxicity.MG53 通过靶向 p53/SLC7A11/GPX4 通路抑制铁死亡,从而减轻阿霉素诱导的心脏毒性。
Free Radic Biol Med. 2024 Oct;223:224-236. doi: 10.1016/j.freeradbiomed.2024.08.001. Epub 2024 Aug 6.
7
VEGF-B gene therapy inhibits doxorubicin-induced cardiotoxicity by endothelial protection.血管内皮生长因子-B基因疗法通过内皮保护作用抑制阿霉素诱导的心脏毒性。
Proc Natl Acad Sci U S A. 2016 Nov 15;113(46):13144-13149. doi: 10.1073/pnas.1616168113. Epub 2016 Oct 31.
8
Indole-3-Lactic Acid Inhibits Doxorubicin-Induced Ferroptosis Through Activating Aryl Hydrocarbon Receptor/Nrf2 Signalling Pathway.吲哚-3-乳酸通过激活芳烃受体/Nrf2信号通路抑制阿霉素诱导的铁死亡
J Cell Mol Med. 2025 Jan;29(2):e70358. doi: 10.1111/jcmm.70358.
9
Qishen granule alleviates doxorubicin-induced cardiotoxicity by suppressing ferroptosis via nuclear erythroid factor 2-related factor 2 (Nrf2) pathway.芪参颗粒通过核因子红细胞 2 相关因子 2(Nrf2)通路抑制铁死亡减轻阿霉素诱导的心脏毒性。
J Ethnopharmacol. 2024 Dec 5;335:118604. doi: 10.1016/j.jep.2024.118604. Epub 2024 Jul 22.
10
Inhibition of NETs prevents doxorubicin-induced cardiotoxicity by attenuating IL-18-IFN-γ-Cx43 axis induced cardiac conduction abnormalities.中性粒细胞胞外陷阱(NETs)的抑制通过减弱白细胞介素-18-干扰素-γ-连接蛋白43(IL-18-IFN-γ-Cx43)轴诱导的心脏传导异常来预防阿霉素诱导的心脏毒性。
Int Immunopharmacol. 2025 Feb 6;147:114016. doi: 10.1016/j.intimp.2025.114016. Epub 2025 Jan 12.

本文引用的文献

1
Targeting HDAC6 to treat heart failure with preserved ejection fraction in mice.靶向 HDAC6 治疗射血分数保留型心力衰竭的小鼠模型。
Nat Commun. 2024 Feb 26;15(1):1352. doi: 10.1038/s41467-024-45440-7.
2
Chemical-induced phase transition and global conformational reorganization of chromatin.化学诱导的染色质相转变和整体构象重排。
Nat Commun. 2023 Sep 9;14(1):5556. doi: 10.1038/s41467-023-41340-4.
3
Animal models: An essential tool to dissect the heterogeneity of chronic obstructive pulmonary disease.动物模型:剖析慢性阻塞性肺疾病异质性的重要工具。
J Transl Int Med. 2023 May 7;11(1):4-10. doi: 10.2478/jtim-2023-0007. eCollection 2023 Mar.
4
EP1 activation inhibits doxorubicin-cardiomyocyte ferroptosis via Nrf2.EP1 激活通过 Nrf2 抑制阿霉素诱导的心肌细胞铁死亡。
Redox Biol. 2023 Sep;65:102825. doi: 10.1016/j.redox.2023.102825. Epub 2023 Jul 24.
5
Cooperative sensing of mitochondrial DNA by ZBP1 and cGAS promotes cardiotoxicity.ZBP1 和 cGAS 对线粒体 DNA 的合作感应促进心脏毒性。
Cell. 2023 Jul 6;186(14):3013-3032.e22. doi: 10.1016/j.cell.2023.05.039. Epub 2023 Jun 22.
6
Real-time SERS monitoring anticancer drug release along with SERS/MR imaging for pH-sensitive chemo-phototherapy.用于pH敏感化学光热疗法的实时表面增强拉曼光谱监测抗癌药物释放以及表面增强拉曼光谱/磁共振成像
Acta Pharm Sin B. 2023 Mar;13(3):1303-1317. doi: 10.1016/j.apsb.2022.08.024. Epub 2022 Sep 5.
7
Response-adapted omission of radiotherapy in children and adolescents with early-stage classical Hodgkin lymphoma and an adequate response to vincristine, etoposide, prednisone, and doxorubicin (EuroNet-PHL-C1): a titration study.对长春新碱、依托泊苷、泼尼松和多柔比星治疗早期经典霍奇金淋巴瘤有充分反应的患儿和青少年中,基于反应的放疗省略:一项滴定研究。
Lancet Oncol. 2023 Mar;24(3):252-261. doi: 10.1016/S1470-2045(23)00019-0.
8
Circulating hemopexin modulates anthracycline cardiac toxicity in patients and in mice.循环血红素结合蛋白可调节患者和小鼠中蒽环类药物的心脏毒性。
Sci Adv. 2022 Dec 23;8(51):eadc9245. doi: 10.1126/sciadv.adc9245.
9
Photostable Small-Molecule NIR-II Fluorescent Scaffolds that Cross the Blood-Brain Barrier for Noninvasive Brain Imaging.具有光稳定性的小分子近红外二区荧光骨架,可穿透血脑屏障,用于非侵入式脑成像。
J Am Chem Soc. 2022 Dec 28;144(51):23668-23676. doi: 10.1021/jacs.2c11223. Epub 2022 Dec 13.
10
Regulation of P-Glycoprotein in the Brain.脑内 P-糖蛋白的调控。
Int J Mol Sci. 2022 Nov 24;23(23):14667. doi: 10.3390/ijms232314667.