• 文献检索
  • 文档翻译
  • 深度研究
  • 学术资讯
  • Suppr Zotero 插件Zotero 插件
  • 邀请有礼
  • 套餐&价格
  • 历史记录
应用&插件
Suppr Zotero 插件Zotero 插件浏览器插件Mac 客户端Windows 客户端微信小程序
定价
高级版会员购买积分包购买API积分包
服务
文献检索文档翻译深度研究API 文档MCP 服务
关于我们
关于 Suppr公司介绍联系我们用户协议隐私条款
关注我们

Suppr 超能文献

核心技术专利:CN118964589B侵权必究
粤ICP备2023148730 号-1Suppr @ 2026

文献检索

告别复杂PubMed语法,用中文像聊天一样搜索,搜遍4000万医学文献。AI智能推荐,让科研检索更轻松。

立即免费搜索

文件翻译

保留排版,准确专业,支持PDF/Word/PPT等文件格式,支持 12+语言互译。

免费翻译文档

深度研究

AI帮你快速写综述,25分钟生成高质量综述,智能提取关键信息,辅助科研写作。

立即免费体验

布拉他丁A通过靶向沉默调节蛋白6(SIRT6)抑制胶质瘤细胞生长。

Bullatine A suppresses glioma cell growth by targeting SIRT6.

作者信息

Wang Zhi, Zhu Yushuai, Luo Can, Zhang Fan, Zhao Jiannong, Fu Chuanyi

机构信息

Department of Cerebrovascular Disease, Hainan General Hospital, Hainan Affiliated Hospital of Hainan Medical University, Haikou, Hainan 570311, PR China.

Department of Neurosurgery, Hainan General Hospital, Hainan Affiliated Hospital of Hainan Medical University, Haikou, Hainan 570311, PR China.

出版信息

Heliyon. 2024 Dec 24;11(1):e41440. doi: 10.1016/j.heliyon.2024.e41440. eCollection 2025 Jan 15.

DOI:10.1016/j.heliyon.2024.e41440
PMID:39845013
原文链接:https://pmc.ncbi.nlm.nih.gov/articles/PMC11750491/
Abstract

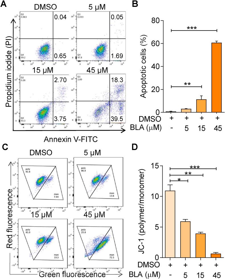
Gliomas are the most common primary tumors of the nervous system, which is generally treated using adjuvant chemotherapy following surgical resection. However, patient survival time is still short, and there is currently no successful treatment for highly malignant gliomas. Bullatine A (BLA) is a diterpenoid alkaloid of the genus Aconitum which antirheumatic and anti-inflammatory pharmacological properties. The effects of BLA on gliomas have not yet been elucidated. In this study, we investigated the effects of BLA on human brain malignant glioblastoma cells. Our results showed that BLA inhibited the proliferation of U87MG and U251 cells in a dose-dependent manner and decreased their survival rate. BLA dose-dependently induced apoptosis in U87MG cells, upregulated the expression of cleaved caspase-9, cleaved caspase-3 pro-apoptotic protein, and Bax protein, and downregulated the expression of Bcl-2 anti-apoptotic protein. Moreover, BLA dose-dependently induced U87MG and U251 cell cycle arrest in the G2/M phase, and downregulated the expression of p-ERK and Myc proteins. Further, BLA significantly inhibited the acetylation of histones H3K9 and H3K56, and upregulated the expression of the protein deacetylase SIRT6. Mechanistic studies revealed that the effect of BLA on inducing apoptosis and inhibiting the proliferation of glioma cells was blocked by SIRT6 knockout. In summary, our study indicated that BLA is a potential therapeutic agent for glioma that targets SIRT6 to inhibit glioma cell proliferation and induce apoptosis.

摘要

神经胶质瘤是神经系统最常见的原发性肿瘤,通常在手术切除后采用辅助化疗进行治疗。然而,患者的生存时间仍然较短,目前对于高度恶性神经胶质瘤尚无成功的治疗方法。布拉亭A(BLA)是乌头属的一种二萜生物碱,具有抗风湿和抗炎药理特性。BLA对神经胶质瘤的作用尚未阐明。在本研究中,我们调查了BLA对人脑恶性胶质母细胞瘤细胞的影响。我们的结果表明,BLA以剂量依赖性方式抑制U87MG和U251细胞的增殖,并降低其存活率。BLA剂量依赖性地诱导U87MG细胞凋亡,上调裂解的半胱天冬酶-9、裂解的半胱天冬酶-3促凋亡蛋白和Bax蛋白的表达,并下调Bcl-2抗凋亡蛋白的表达。此外,BLA剂量依赖性地诱导U87MG和U251细胞周期停滞于G2/M期,并下调p-ERK和Myc蛋白的表达。此外,BLA显著抑制组蛋白H3K9和H3K56的乙酰化,并上调蛋白脱乙酰酶SIRT6的表达。机制研究表明,SIRT6基因敲除可阻断BLA诱导神经胶质瘤细胞凋亡和抑制其增殖的作用。总之,我们的研究表明,BLA是一种潜在的神经胶质瘤治疗药物,其通过靶向SIRT6来抑制神经胶质瘤细胞增殖并诱导凋亡。

https://cdn.ncbi.nlm.nih.gov/pmc/blobs/1062/11750491/93aba23aff6d/gr6.jpg
https://cdn.ncbi.nlm.nih.gov/pmc/blobs/1062/11750491/1a923a9e7673/ga1.jpg
https://cdn.ncbi.nlm.nih.gov/pmc/blobs/1062/11750491/42f89ee53476/gr1.jpg
https://cdn.ncbi.nlm.nih.gov/pmc/blobs/1062/11750491/d16327f46403/gr2.jpg
https://cdn.ncbi.nlm.nih.gov/pmc/blobs/1062/11750491/3980cccb187f/gr3.jpg
https://cdn.ncbi.nlm.nih.gov/pmc/blobs/1062/11750491/7d3078526aa6/gr4.jpg
https://cdn.ncbi.nlm.nih.gov/pmc/blobs/1062/11750491/27d635c8a2ee/gr5.jpg
https://cdn.ncbi.nlm.nih.gov/pmc/blobs/1062/11750491/93aba23aff6d/gr6.jpg
https://cdn.ncbi.nlm.nih.gov/pmc/blobs/1062/11750491/1a923a9e7673/ga1.jpg
https://cdn.ncbi.nlm.nih.gov/pmc/blobs/1062/11750491/42f89ee53476/gr1.jpg
https://cdn.ncbi.nlm.nih.gov/pmc/blobs/1062/11750491/d16327f46403/gr2.jpg
https://cdn.ncbi.nlm.nih.gov/pmc/blobs/1062/11750491/3980cccb187f/gr3.jpg
https://cdn.ncbi.nlm.nih.gov/pmc/blobs/1062/11750491/7d3078526aa6/gr4.jpg
https://cdn.ncbi.nlm.nih.gov/pmc/blobs/1062/11750491/27d635c8a2ee/gr5.jpg
https://cdn.ncbi.nlm.nih.gov/pmc/blobs/1062/11750491/93aba23aff6d/gr6.jpg

相似文献

1
Bullatine A suppresses glioma cell growth by targeting SIRT6.布拉他丁A通过靶向沉默调节蛋白6(SIRT6)抑制胶质瘤细胞生长。
Heliyon. 2024 Dec 24;11(1):e41440. doi: 10.1016/j.heliyon.2024.e41440. eCollection 2025 Jan 15.
2
MicroRNA-29b promotes cell sensitivity to Temozolomide by targeting STAT3 in glioma.MicroRNA-29b 通过靶向 STAT3 促进脑胶质瘤细胞对替莫唑胺的敏感性。
Eur Rev Med Pharmacol Sci. 2020 Feb;24(4):1922-1931. doi: 10.26355/eurrev_202002_20370.
3
Polyphyllin I induces G2/M phase arrest and apoptosis in U251 human glioma cells via mitochondrial dysfunction and the JNK signaling pathway.重楼皂苷I通过线粒体功能障碍和JNK信号通路诱导U251人胶质瘤细胞发生G2/M期阻滞和凋亡。
Acta Biochim Biophys Sin (Shanghai). 2017 Jun 1;49(6):479-486. doi: 10.1093/abbs/gmx033.
4
Bullatine A, a diterpenoid alkaloid of the genus Aconitum, could attenuate ATP-induced BV-2 microglia death/apoptosis via P2X receptor pathways.蝙蝠葛苏林 A,乌头属二萜生物碱,可通过 P2X 受体途径减轻 ATP 诱导的 BV-2 小胶质细胞死亡/凋亡。
Brain Res Bull. 2013 Aug;97:81-5. doi: 10.1016/j.brainresbull.2013.05.015. Epub 2013 Jun 12.
5
Histone deacetylase SIRT6 inhibits glioma cell growth through down-regulating NOTCH3 expression.组蛋白去乙酰化酶 SIRT6 通过下调 NOTCH3 表达抑制神经胶质瘤细胞生长。
Acta Biochim Biophys Sin (Shanghai). 2018 Apr 1;50(4):417-424. doi: 10.1093/abbs/gmy019.
6
SIRT6 suppresses glioma cell growth via induction of apoptosis, inhibition of oxidative stress and suppression of JAK2/STAT3 signaling pathway activation.SIRT6通过诱导细胞凋亡、抑制氧化应激以及抑制JAK2/STAT3信号通路激活来抑制胶质瘤细胞生长。
Oncol Rep. 2016 Mar;35(3):1395-402. doi: 10.3892/or.2015.4477. Epub 2015 Dec 8.
7
Histone acetyltransferase inhibitor II induces apoptosis in glioma cell lines via the p53 signaling pathway.组蛋白乙酰转移酶抑制剂II通过p53信号通路诱导胶质瘤细胞系凋亡。
J Exp Clin Cancer Res. 2014 Dec 19;33(1):108. doi: 10.1186/s13046-014-0108-3.
8
The histone deacetylase SIRT6 suppresses the expression of the RNA-binding protein PCBP2 in glioma.组蛋白去乙酰化酶 SIRT6 抑制脑胶质瘤中 RNA 结合蛋白 PCBP2 的表达。
Biochem Biophys Res Commun. 2014 Mar 28;446(1):364-9. doi: 10.1016/j.bbrc.2014.02.116. Epub 2014 Mar 4.
9
Suppression of SIRT6 by miR-33a facilitates tumor growth of glioma through apoptosis and oxidative stress resistance.miR-33a 通过抑制 SIRT6 促进胶质瘤的肿瘤生长,增强细胞凋亡和抗氧化应激能力。
Oncol Rep. 2017 Aug;38(2):1251-1258. doi: 10.3892/or.2017.5780. Epub 2017 Jul 3.
10
Effects of platycodin D on proliferation, apoptosis and PI3K/Akt signal pathway of human glioma U251 cells.桔梗皂苷D对人胶质瘤U251细胞增殖、凋亡及PI3K/Akt信号通路的影响
Molecules. 2014 Dec 19;19(12):21411-23. doi: 10.3390/molecules191221411.

本文引用的文献

1
Novel Acetamide-Based HO-1 Inhibitor Counteracts Glioblastoma Progression by Interfering with the Hypoxic-Angiogenic Pathway.新型基于乙酰胺的 HO-1 抑制剂通过干扰低氧血管生成途径来抑制神经胶质瘤的进展。
Int J Mol Sci. 2024 May 15;25(10):5389. doi: 10.3390/ijms25105389.
2
Comprehensive understanding of glioblastoma molecular phenotypes: classification, characteristics, and transition.全面了解胶质母细胞瘤的分子表型:分类、特征和转化。
Cancer Biol Med. 2024 May 6;21(5):363-81. doi: 10.20892/j.issn.2095-3941.2023.0510.
3
The Interplay between Glioblastoma Cells and Tumor Microenvironment: New Perspectives for Early Diagnosis and Targeted Cancer Therapy.
胶质母细胞瘤细胞与肿瘤微环境之间的相互作用:早期诊断和靶向癌症治疗的新视角
Brain Sci. 2024 Mar 29;14(4):331. doi: 10.3390/brainsci14040331.
4
Sinapine improves LPS-induced oxidative stress in hepatocytes by down-regulating MCJ protein expression.咖啡酸芥子碱通过下调 MCJ 蛋白表达改善 LPS 诱导的肝细胞氧化应激。
Life Sci. 2022 Oct 1;306:120828. doi: 10.1016/j.lfs.2022.120828. Epub 2022 Jul 21.
5
Radical or Not-So-Radical Prostatectomy: Do Surgical Margins Matter?根治性或非根治性前列腺切除术:手术切缘重要吗?
Cancers (Basel). 2021 Dec 21;14(1):13. doi: 10.3390/cancers14010013.
6
Revisiting the Immunological Aspects of Temozolomide Considering the Genetic Landscape and the Immune Microenvironment Composition of Glioblastoma.从胶质母细胞瘤的基因格局和免疫微环境组成角度重新审视替莫唑胺的免疫学方面
Front Oncol. 2021 Sep 27;11:747690. doi: 10.3389/fonc.2021.747690. eCollection 2021.
7
Discovery of Novel Acetamide-Based Heme Oxygenase-1 Inhibitors with Potent Antiproliferative Activity.新型基于乙酰胺的血红素加氧酶-1 抑制剂的发现及其具有强大的抗增殖活性。
J Med Chem. 2021 Sep 23;64(18):13373-13393. doi: 10.1021/acs.jmedchem.1c00633. Epub 2021 Sep 2.
8
Effect of PACAP on Hypoxia-Induced Angiogenesis and Epithelial-Mesenchymal Transition in Glioblastoma.垂体腺苷酸环化酶激活肽对胶质母细胞瘤中缺氧诱导的血管生成和上皮-间质转化的影响
Biomedicines. 2021 Aug 5;9(8):965. doi: 10.3390/biomedicines9080965.
9
Multimodal Role of PACAP in Glioblastoma.垂体腺苷酸环化酶激活肽在胶质母细胞瘤中的多模态作用
Brain Sci. 2021 Jul 28;11(8):994. doi: 10.3390/brainsci11080994.
10
Combination of Heme Oxygenase-1 Inhibition and Sigma Receptor Modulation for Anticancer Activity.血红素加氧酶-1 抑制与σ受体调节联合用于抗癌活性。
Molecules. 2021 Jun 24;26(13):3860. doi: 10.3390/molecules26133860.