Suppr超能文献

CD209d/e在流感病毒感染期间促进炎症和肺损伤。

CD209d/e promotes inflammation and lung injury during influenza virus infection.

作者信息

Gopal Radha, Marinelli Michael A, Rago Flavia, Richwalls Lacee J, Constantinesco Nicholas J, Debnath Deepa, Kupul Saran, Garcia-Hernandez Maria de la Luz, Rangel-Moreno Javier, Kolls Jay K, Alcorn John F

机构信息

Division of Pulmonary Medicine, Department of Pediatrics, UPMC Children's Hospital of Pittsburgh, Pittsburgh, PA, United States.

Division of Allergy, Immunology and Rheumatology, Department of Medicine, University of Rochester, Rochester, NY, United States.

出版信息

Immunohorizons. 2025 Jan 23;9(1). doi: 10.1093/immhor/vlae001.

Abstract

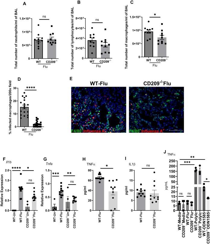
Influenza virus infects millions each year, contributing greatly to human morbidity and mortality. Upon viral infection, pathogen-associated molecular patterns activate pattern recognition receptors on host cells, triggering an immune response. The CD209 protein family, homologs of DC-SIGN (dendritic cell-specific intercellular adhesion molecule 3-grabbing nonintegrin), is thought to modulate immune responses to viruses. The effects of the mouse functional DC-SIGN homolog CD209d/e on the lung immune responses during influenza viral infection are not known. Therefore, we generated mice that lack both CD209d and e isoforms to determine the role in influenza viral infection. We infected wild-type and CD209d/e gene-deficient (CD209d/e-/-) mice with influenza virus and measured the cellular response in bronchoalveolar lavage, the expression of proinflammatory cytokines, antiviral genes, toll-like receptors (TLRs) in the lung, and lung pathology. We found CD209d/e-/- mice had decreased viral burden, TLR3 and TLR9 expression, interferon response, macrophages in bronchoalveolar lavage, and parenchymal lung inflammation compared with control mice. We also found less influenza viral uptake in alveolar macrophages and bone marrow-derived macrophages isolated from CD209d/e-/- mice when compared with control mice. We further investigated the role CD209d/e by treating bone marrow-derived macrophages from control and CD209d/e-/- mice with TLR agonists. We found that lacking CD209d/e decreased the expression of TLR3, TLR9, RIG1, STAT1, and STAT2 compared with controls. Collectively these results show that CD209d/e plays an important role in viral sensing/uptake and inflammatory immune responses during influenza viral infection.

摘要

每年有数百万人感染流感病毒,这对人类的发病率和死亡率有很大影响。病毒感染后,病原体相关分子模式会激活宿主细胞上的模式识别受体,从而引发免疫反应。CD209蛋白家族是DC-SIGN(树突状细胞特异性细胞间粘附分子3结合非整合素)的同源物,被认为可调节对病毒的免疫反应。小鼠功能性DC-SIGN同源物CD209d/e在流感病毒感染期间对肺部免疫反应的影响尚不清楚。因此,我们培育了同时缺乏CD209d和e亚型的小鼠,以确定其在流感病毒感染中的作用。我们用流感病毒感染野生型和CD209d/e基因缺陷(CD209d/e-/-)小鼠,并测量支气管肺泡灌洗中的细胞反应、促炎细胞因子的表达、抗病毒基因、肺中的Toll样受体(TLR)以及肺部病理情况。我们发现,与对照小鼠相比,CD209d/e-/-小鼠的病毒载量、TLR3和TLR9表达、干扰素反应、支气管肺泡灌洗中的巨噬细胞以及肺实质炎症均有所降低。我们还发现,与对照小鼠相比,从CD209d/e-/-小鼠分离的肺泡巨噬细胞和骨髓来源巨噬细胞对流感病毒的摄取较少。我们通过用TLR激动剂处理对照小鼠和CD209d/e-/-小鼠的骨髓来源巨噬细胞,进一步研究了CD209d/e的作用。我们发现,与对照相比,缺乏CD209d/e会降低TLR3、TLR9、RIG1、STAT1和STAT2的表达。这些结果共同表明,CD209d/e在流感病毒感染期间的病毒感知/摄取和炎症免疫反应中起重要作用。

https://cdn.ncbi.nlm.nih.gov/pmc/blobs/2c0a/11841971/1dafa50012f7/vlae001f1.jpg

文献检索

告别复杂PubMed语法,用中文像聊天一样搜索,搜遍4000万医学文献。AI智能推荐,让科研检索更轻松。

立即免费搜索

文件翻译

保留排版,准确专业,支持PDF/Word/PPT等文件格式,支持 12+语言互译。

免费翻译文档

深度研究

AI帮你快速写综述,25分钟生成高质量综述,智能提取关键信息,辅助科研写作。

立即免费体验