Xu Liqun, Zhang Lijun, Sun Quan, Zhang Xiaoyan, Zhang Junfei, Zhao Xiran, Hu Zebing, Zhang Shu, Shi Fei
The Key Laboratory of Aerospace Medicine, Ministry of Education, Air Force Medical University, Xi'an, 710032, Shaanxi, China.
Department of Otolaryngology Head and Neck Surgery, Bethune International Peace Hospital, Shijiazhuang, 050081, Hebei, China.
Cell Mol Life Sci. 2025 Jan 23;82(1):60. doi: 10.1007/s00018-025-05588-x.
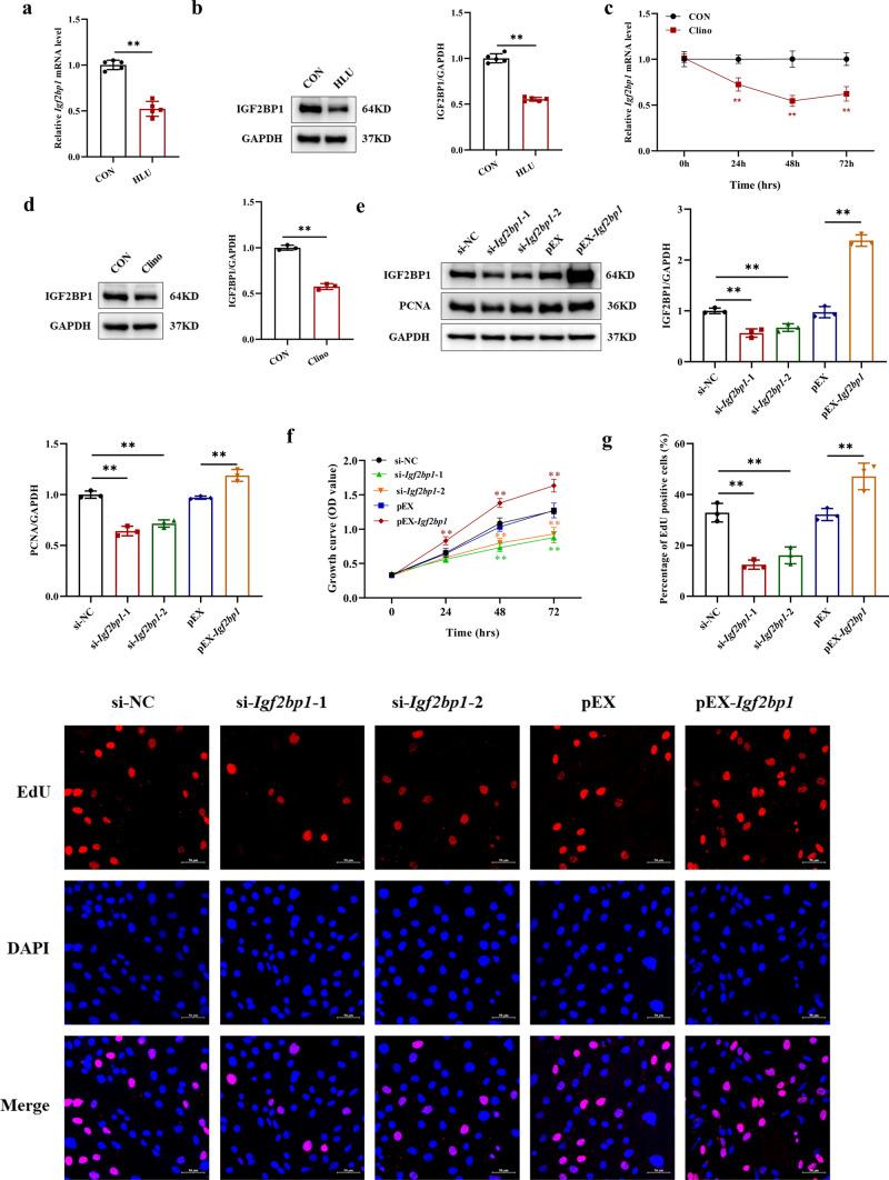
Disuse bone loss is prone to occur in individuals who lack mechanical stimulation due to prolonged spaceflight or extended bed rest, rendering them susceptible to fractures and placing an enormous burden on social care; nevertheless, the underlying molecular mechanisms of bone loss caused by mechanical unloading have not been fully elucidated. Numerous studies have focused on the epigenetic regulation of disuse bone loss; yet limited research has been conducted on the impact of RNA modification bone formation in response to mechanical unloading conditions. In this study, we discovered that mA reader IGF2BP1 was downregulated in both osteoblasts treated with 2D clinostat and bone tissue in HLU mice. Supplementing IGF2BP1 could promote osteoblast proliferation and partially alleviate the adverse effects of mechanical unloading on bone formation. Mechanistically, IGF2BP1 inhibited the degradation of Lef1 mRNA by directly binding to its mRNA and recognizing the mA modification. Furthermore, LEF1 promoted osteoblast proliferation by upregulating c-Myc and Cyclin D1 expression, as well as participated in mediating IGF2BP1-induced osteoblast activity under mechanical unloading. Notably, Melatonin (MT) might participate in the regulation of the IGF2BP1/LEF1 axis, thereby regulating the proliferation of osteoblasts and bone formation. Collectively, this study revealed a new insight into the regulation of the MT/IGF2BP1/LEF1 pathway in the process of unloading-induced bone loss, which could potentially contribute to establishing therapeutic strategies for disuse osteoporosis.
废用性骨质流失容易发生在因长期太空飞行或长期卧床休息而缺乏机械刺激的个体中,使他们易患骨折,并给社会护理带来巨大负担;然而,机械卸载导致骨质流失的潜在分子机制尚未完全阐明。许多研究集中在废用性骨质流失的表观遗传调控上;然而,关于RNA修饰对机械卸载条件下骨形成的影响的研究却很有限。在本研究中,我们发现mA阅读器IGF2BP1在二维回转器处理的成骨细胞和失重联合固定小鼠的骨组织中均下调。补充IGF2BP1可促进成骨细胞增殖,并部分减轻机械卸载对骨形成的不利影响。机制上,IGF2BP1通过直接结合Lef1 mRNA并识别mA修饰来抑制其mRNA的降解。此外,LEF1通过上调c-Myc和细胞周期蛋白D1的表达促进成骨细胞增殖,并参与介导机械卸载条件下IGF2BP1诱导的成骨细胞活性。值得注意的是,褪黑素(MT)可能参与IGF2BP1/LEF1轴的调节,从而调节成骨细胞的增殖和骨形成。总的来说,本研究揭示了MT/IGF2BP1/LEF1通路在卸载诱导的骨质流失过程中的调节作用的新见解,这可能有助于建立废用性骨质疏松症的治疗策略。