Gao Jing, Wang Zhen, Gao Peipei, Fan Qiang, Zhang Tiantian, Cui Li, Shi Liujia, Liu Zhongbo, Yang Zhiwei, He Langchong, Wang Chunyan, Li Yinghui, Qu Lina, Liu Jiankang, Long Jiangang
Center for Mitochondrial Biology and Medicine, The Key Laboratory of Biomedical Information Engineering of Ministry of Education, School of Life Science and Technology, Xi'an Jiaotong University, Xi'an 710049, China.
Department of Cellular and Molecular Biology, State Key Laboratory of Space Medicine Fundamentals and Application, China Astronaut Research and Training Center, Beijing 100094, China.
Antioxidants (Basel). 2022 Nov 29;11(12):2365. doi: 10.3390/antiox11122365.
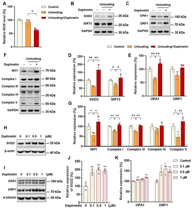
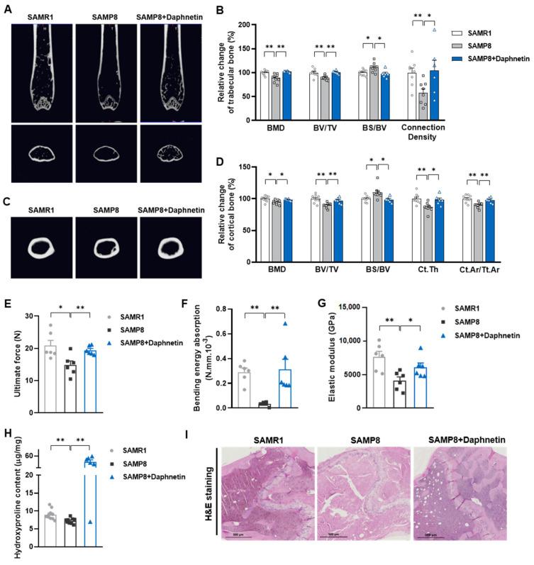
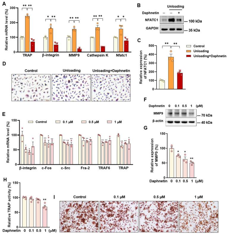
Senile and disuse osteoporosis have distinct bone turnover status and lack effective treatments. In this study, senescence-accelerated mouse prone 8 (SAMP8) and hindlimb unloading mouse models were used to explore the protective effects of daphnetin on these two types of osteoporosis, and primary osteoblasts and bone marrow monocyte-derived osteoclasts, as well as pre-osteoblast MC3T3-E1, and osteoclast precursor RAW264.7 cells were used to investigate the underlying mechanisms. The results showed that daphnetin administration effectively improved bone remodeling in both senile and disuse osteoporosis, but with different mechanisms. In senile osteoporosis with low bone turnover, daphnetin inhibited NOX2-mediated ROS production in osteoblasts, resulting in accelerated osteogenic differentiation and bone formation, while in disuse osteoporosis with high bone turnover, daphnetin restored SIRT3 expression, maintained mitochondrial homeostasis, and additionally upregulated SOD2 to eliminate ROS in osteoclasts, resulting in attenuation of osteoclast differentiation and bone resorption. These findings illuminated that daphnetin has promising potential for the prevention and treatment of senile and disuse osteoporosis. The different mechanisms may provide clues and basis for targeted prevention and treatment of osteoporosis according to distinct bone turnover status.
衰老性骨质疏松症和废用性骨质疏松症具有不同的骨转换状态且缺乏有效的治疗方法。在本研究中,使用衰老加速小鼠8(SAMP8)和后肢卸载小鼠模型来探索瑞香素对这两种类型骨质疏松症的保护作用,并使用原代成骨细胞和骨髓单核细胞来源的破骨细胞,以及成骨前体细胞MC3T3-E1和破骨细胞前体RAW264.7细胞来研究其潜在机制。结果表明,给予瑞香素可有效改善衰老性骨质疏松症和废用性骨质疏松症的骨重塑,但作用机制不同。在骨转换率低的衰老性骨质疏松症中,瑞香素抑制成骨细胞中NOX2介导的活性氧生成,导致成骨分化和骨形成加速,而在骨转换率高的废用性骨质疏松症中,瑞香素恢复SIRT3表达,维持线粒体稳态,并额外上调SOD2以消除破骨细胞中的活性氧,导致破骨细胞分化和骨吸收减弱。这些发现表明,瑞香素在预防和治疗衰老性骨质疏松症和废用性骨质疏松症方面具有广阔的潜力。不同的机制可能为根据不同的骨转换状态针对性预防和治疗骨质疏松症提供线索和依据。