Suppr超能文献

基于生物信息学分析和机器学习的子痫前期铜死亡相关基因的鉴定及免疫特征分析

Identification and Immunological Characterization of Cuproptosis Related Genes in Preeclampsia Using Bioinformatics Analysis and Machine Learning.

作者信息

Yu Tiantian, Wang Guiying, Xu Xia, Yan Jianying

机构信息

College of Clinical Medicine for Obstetrics & Gynecology and Pediatrics, Fuzhou, Fujian, China.

Fujian Clinical Research Center for Maternal-Fetal Medicine, Fuzhou, Fujian, China.

出版信息

J Clin Hypertens (Greenwich). 2025 Jan;27(1):e14982. doi: 10.1111/jch.14982.

Abstract

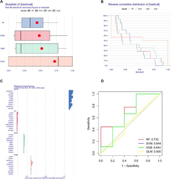
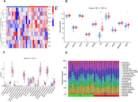
Preeclampsia (PE) is a pregnancy-specific disorder characterized by an unclearly understood pathogenesis and poses a great threat to maternal and fetal safety. Cuproptosis, a novel form of cellular death, has been implicated in the advancement of various diseases. However, the role of cuproptosis and immune-related genes in PE is unclear. The current study aims to elucidate the gene expression matrix and immune infiltration patterns of cuproptosis-related genes (CRGs) in the context of PE. The GSE98224 dataset was obtained from the Gene Expression Omnibus (GEO) database and utilized as the internal training set. Based on the GSE98224 dataset, we explored the differentially expressed cuproptosis related genes (DECRGs) and immunological composition. We identified 10 DECRGs conducted Gene Ontology (GO) function, Kyoto Encyclopedia of Genes and Genomes (KEGG) pathway enrichment analyses, and a protein-protein interaction (PPI) network. Furthermore, patients with PE were categorized into two distinct clusters, and an investigation was conducted to examine the status of immune cell infiltration. Additionally, the application of Weighted Gene Co-expression Network Analysis (WGCNA) was utilized to differentiate modules consisting of co-expressed genes and conduct clustering analysis. The intersecting genes were obtained by intersecting differently expressed genes in PE and PE clusters. The most precise forecasting model was chosen by evaluating the effectiveness of four machine learning models. The ResNet model was established to score the hub genes. The prediction accuracy was assessed by receiver operating characteristic (ROC) curves and an external dataset. We successfully identified five key DECREGs and two pathological clusters in PE, each with distinct immune profiles and biological characteristics. Subsequently, the RF model was deemed the most optimal model for the identification of PE with a large area under the curve (AUC = 0.733). The five genes that ranked highest in the RF machine learning model were considered to be predictor genes. The calibration curve demonstrated a high level of accuracy in aligning the predicted outcomes with the actual outcomes. We validate the ResNet model using the ROC curve with the area under the curve (AUC = 0.82). Cuproptosis and immune infiltration may play an important role in the pathogenesis of PE. The present study elucidated that GSTA4, KCNK5, APLNR, IKZF2, and CAP2 may be potential markers of cuproptosis-associated PE and are considered to play a significant role in the initiation and development of cuproptosis-induced PE.

摘要

子痫前期(PE)是一种妊娠特有的疾病,其发病机制尚不清楚,对母婴安全构成巨大威胁。铜死亡是一种新型细胞死亡形式,与多种疾病的进展有关。然而,铜死亡及免疫相关基因在PE中的作用尚不清楚。本研究旨在阐明PE背景下铜死亡相关基因(CRGs)的基因表达矩阵和免疫浸润模式。从基因表达综合数据库(GEO)中获取GSE98224数据集,并将其用作内部训练集。基于GSE98224数据集,我们探索了差异表达的铜死亡相关基因(DECRGs)和免疫组成。我们鉴定出10个DECRGs,进行了基因本体(GO)功能、京都基因与基因组百科全书(KEGG)通路富集分析以及蛋白质-蛋白质相互作用(PPI)网络分析。此外,将PE患者分为两个不同的簇,并进行调查以检查免疫细胞浸润情况。另外,应用加权基因共表达网络分析(WGCNA)来区分由共表达基因组成的模块并进行聚类分析。通过交叉PE和PE簇中差异表达的基因获得交叉基因。通过评估四种机器学习模型的有效性选择最精确的预测模型。建立ResNet模型对枢纽基因进行评分。通过受试者工作特征(ROC)曲线和外部数据集评估预测准确性。我们成功鉴定出PE中的五个关键DECREGs和两个病理簇,每个簇具有不同的免疫特征和生物学特性。随后,RF模型被认为是识别PE的最佳模型,曲线下面积较大(AUC = 0.733)。在RF机器学习模型中排名最高的五个基因被视为预测基因。校准曲线显示预测结果与实际结果高度吻合。我们使用曲线下面积为(AUC = 0.82)的ROC曲线验证ResNet模型。铜死亡和免疫浸润可能在PE的发病机制中起重要作用。本研究阐明GSTA4、KCNK5、APLNR、IKZF2和CAP2可能是铜死亡相关PE的潜在标志物,并被认为在铜死亡诱导的PE的发生和发展中起重要作用。

https://cdn.ncbi.nlm.nih.gov/pmc/blobs/8bb7/11771791/30d2ae43eaec/JCH-27-e14982-g002.jpg

文献检索

告别复杂PubMed语法,用中文像聊天一样搜索,搜遍4000万医学文献。AI智能推荐,让科研检索更轻松。

立即免费搜索

文件翻译

保留排版,准确专业,支持PDF/Word/PPT等文件格式,支持 12+语言互译。

免费翻译文档

深度研究

AI帮你快速写综述,25分钟生成高质量综述,智能提取关键信息,辅助科研写作。

立即免费体验