Suppr超能文献

参与苄基异喹啉生物碱生物合成的CYP80s的转录组分析及功能验证

Transcriptome Analysis of and Functional Validation of CYP80s Involved in Benzylisoquinoline Alkaloid Biosynthesis.

作者信息

Shi Wenlong, Li Qishuang, Li Xinyi, Luo Linglong, Gan Jingyi, Ma Ying, Wang Jian, Chen Tong, Zhang Yifeng, Su Ping, Ma Xiaohui, Guo Juan, Huang Luqi

机构信息

State Key Laboratory for Quality Ensurance and Sustainable Use of Dao-di Herbs, National Resource Center for Chinese Materia Medica, China Academy of Chinese Medical Sciences, Beijing 100700, China.

Yunnan Key Laboratory of Southern Medicinal Utilization, College of Chinese Materia Medica, Yunnan University of Chinese Medicine, Kunming 650500, China.

出版信息

Molecules. 2025 Jan 10;30(2):259. doi: 10.3390/molecules30020259.

Abstract

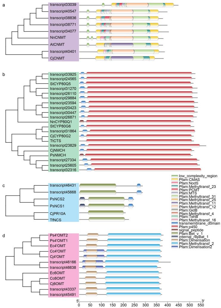
The medicinal plant is rich in aporphine alkaloids, a type of benzylisoquinoline alkaloid (BIA), with aporphine being the representative and most abundant compound, but our understanding of the biosynthesis of BIAs in this plant has been relatively limited. Previous research reported the genome of and preliminarily identified the norcoclaurine synthase (NCS), which is involved in the early stages of the BIA biosynthetic pathways. However, the key genes promoting the formation of the aporphine skeleton have not yet been reported. In this study, based on the differences in the content of crebanine and several other BIAs in different tissues, we conducted transcriptome sequencing of roots, stems, and leaves. We then identified candidate genes through functional annotation and sequence alignment and further analyzed them in combination with the genome. Based on this analysis, we identified three CYP80 enzymes (SyCYP80Q5-1, SyCYP80Q5-3, and SyCYP80G6), which exhibited different activities toward ()- and ()-configured substrates in and demonstrated strict stereoselectivity enroute to aporphine. This study provides metabolomic and transcriptomic information on the biosynthesis of BIAs in , offers valuable insights into the elucidation of BIA biosynthesis, and lays the foundation for the complete analysis of pathways for more aporphine alkaloids.

摘要

这种药用植物富含阿朴啡生物碱,这是苄基异喹啉生物碱(BIA)的一种类型,阿朴啡是其代表性且含量最丰富的化合物,但我们对该植物中BIA生物合成的了解相对有限。先前的研究报道了该植物的基因组,并初步鉴定了参与BIA生物合成途径早期阶段的去甲乌药碱合酶(NCS)。然而,促进阿朴啡骨架形成的关键基因尚未见报道。在本研究中,基于不同组织中crebanine和其他几种BIA含量的差异,我们对根、茎和叶进行了转录组测序。然后,我们通过功能注释和序列比对鉴定了候选基因,并结合基因组对其进行了进一步分析。基于此分析,我们鉴定出三种CYP80酶(SyCYP80Q5-1、SyCYP80Q5-3和SyCYP80G6),它们在该植物中对()-和()-构型的底物表现出不同的活性,并在生成阿朴啡的过程中表现出严格的立体选择性。本研究提供了该植物中BIA生物合成的代谢组学和转录组学信息,为阐明BIA生物合成提供了有价值的见解,并为更全面分析更多阿朴啡生物碱的合成途径奠定了基础。

https://cdn.ncbi.nlm.nih.gov/pmc/blobs/8046/11767795/2a9a69b57f83/molecules-30-00259-g001.jpg

文献检索

告别复杂PubMed语法,用中文像聊天一样搜索,搜遍4000万医学文献。AI智能推荐,让科研检索更轻松。

立即免费搜索

文件翻译

保留排版,准确专业,支持PDF/Word/PPT等文件格式,支持 12+语言互译。

免费翻译文档

深度研究

AI帮你快速写综述,25分钟生成高质量综述,智能提取关键信息,辅助科研写作。

立即免费体验