Suppr超能文献

类风湿关节炎中基于多种血清细胞因子和趋化因子谱而非自身抗体谱及超声检查结果的不同临床结局:一项前瞻性超声队列研究

Distinct clinical outcomes based on multiple serum cytokine and chemokine profiles rather than autoantibody profiles and ultrasound findings in rheumatoid arthritis: a prospective ultrasound cohort study.

作者信息

Fukui Shoichi, Michitsuji Tohru, Endo Yushiro, Nishino Ayako, Furukawa Kaori, Morimoto Shimpei, Shimizu Toshimasa, Umeda Masataka, Sumiyoshi Remi, Koga Tomohiro, Iwamoto Naoki, Tamai Mami, Origuchi Tomoki, van Schie Karin A J, Ueki Yukitaka, Eiraku Nobutaka, Yoshitama Tamami, Matsuoka Naoki, Suzuki Takahisa, Okada Akitomo, Hamada Hiroaki, Ayano Masahiro, Hidaka Toshihiko, Tsuru Tomomi, Maeda Takahiro, Huizinga Tom W J, Toes René E M, Kawakami Atsushi, Kawashiri Shin-Ya

机构信息

Department of Immunology and Rheumatology, Nagasaki University Graduate School of Biomedical Sciences, Nagasaki, Japan.

Clinical Research Center, Nagasaki University Hospital, Nagasaki, Japan.

出版信息

RMD Open. 2025 Jan 25;11(1):e005163. doi: 10.1136/rmdopen-2024-005163.

Abstract

OBJECTIVES

To evaluate the potential of clinical factors, ultrasound findings, serum autoantibodies, and serum cytokine and chemokine profiles as predictors of clinical outcomes in rheumatoid arthritis (RA).

PATIENTS AND METHODS

We included 200 patients with RA treated with biological and targeted synthetic disease-modifying antirheumatic drugs in a prospective multicentre ultrasound cohort study. Their serum levels of multiple cytokines and chemokines, rheumatoid factors, and serum autoantibodies (anti-cyclic citrullinated peptide-2 (anti-CCP2) and anti-carbamylated protein antibodies) were measured at baseline, 3 months and 12 months.

RESULTS

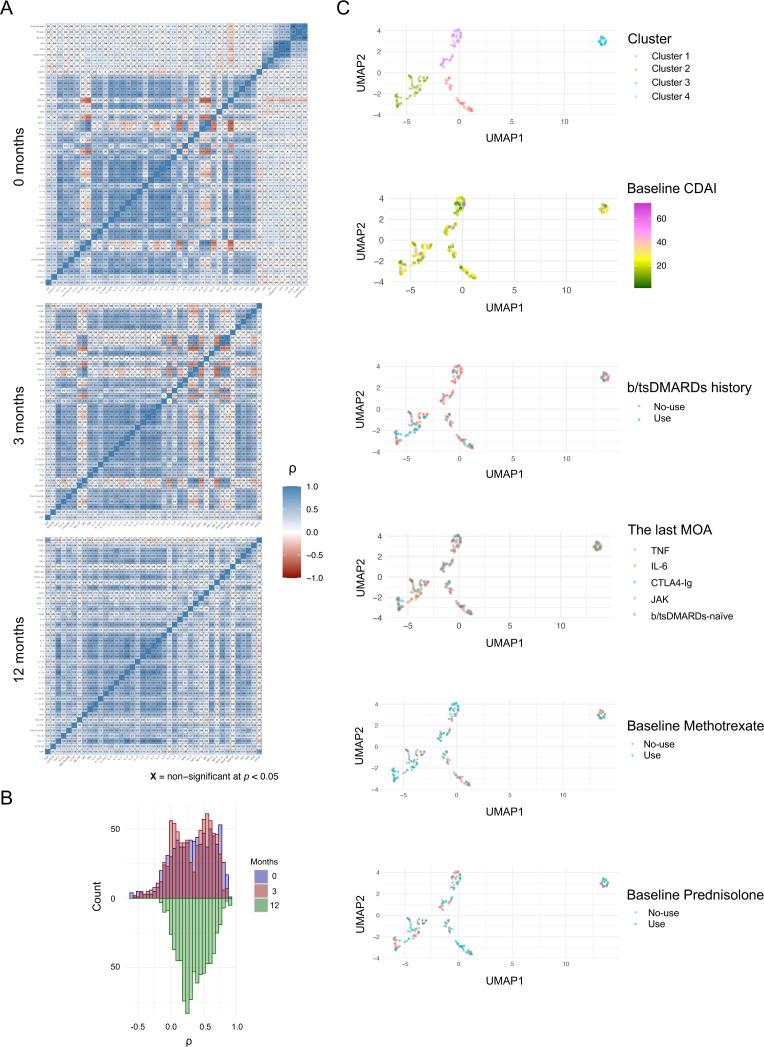
Dimensionality reduction using 38 cytokines and chemokines demonstrated four distinct clusters that differed significantly regarding the frequencies of remission defined by clinical composite measures and ultrasound evaluations. Prominent differences in IL-1β, IL-5, IL-7, IL-10, IFNγ, GRO, IP-10, MCP-1 and MIP-1β characterised the between-cluster differences. Two distinct groups made of four clusters showed a significant difference in IgM-anti-CCP2 positivity. The least absolute shrinkage and selection operator regression of 38 cytokines and chemokines for Clinical Disease Activity Index (CDAI) remission at 12 months resulted in the selection of MIP-1β. Logistic regression using baseline levels of anti-citrullinated protein antibody, IgM-anti-CCP2 positivity, the CDAI, the total power Doppler score, the cluster by cytokines and chemokines, MIP-1β, methotrexate dose and mechanisms of action revealed that cluster by cytokines and chemokines was the sole significant factor for CDAI remission at 12 months.

CONCLUSIONS

Specific patterns of cytokines and chemokines-no other clinical factors and autoantibody profiles-were important to distinguish patients with RA achieving remission at 12 months.

TRIAL REGISTRATION NUMBER

UMIN000012524.

摘要

目的

评估临床因素、超声检查结果、血清自身抗体以及血清细胞因子和趋化因子谱作为类风湿关节炎(RA)临床结局预测指标的潜力。

患者和方法

我们纳入了200例接受生物制剂和靶向合成改善病情抗风湿药物治疗的RA患者,进行一项前瞻性多中心超声队列研究。在基线、3个月和12个月时测量他们血清中的多种细胞因子和趋化因子、类风湿因子以及血清自身抗体(抗环瓜氨酸肽-2(抗CCP2)和抗氨基甲酰化蛋白抗体)水平。

结果

使用38种细胞因子和趋化因子进行降维分析显示出四个不同的聚类,这些聚类在通过临床综合指标和超声评估定义的缓解频率方面存在显著差异。白细胞介素-1β(IL-1β)、白细胞介素-5(IL-5)、白细胞介素-7(IL-7)、白细胞介素-10(IL-10)、干扰素γ(IFNγ)、生长调节致癌基因-α(GRO)、干扰素诱导蛋白-10(IP-10)、单核细胞趋化蛋白-1(MCP-1)和巨噬细胞炎性蛋白-1β(MIP-1β)的显著差异表征了聚类间的差异。由四个聚类组成的两个不同组在IgM抗CCP2阳性方面存在显著差异。对38种细胞因子和趋化因子进行12个月临床疾病活动指数(CDAI)缓解的最小绝对收缩和选择算子回归分析,结果选择出了MIP-1β。使用抗瓜氨酸化蛋白抗体的基线水平、IgM抗CCP2阳性、CDAI、总功率多普勒评分、细胞因子和趋化因子聚类、MIP-1β、甲氨蝶呤剂量和作用机制进行逻辑回归分析显示,细胞因子和趋化因子聚类是12个月时CDAI缓解的唯一显著因素。

结论

细胞因子和趋化因子的特定模式——而非其他临床因素和自身抗体谱——对于区分12个月时达到缓解状态的RA患者很重要。

试验注册号

UMIN000012524。

https://cdn.ncbi.nlm.nih.gov/pmc/blobs/5d40/11784160/e8ea3b8a3e99/rmdopen-11-1-g001.jpg

文献检索

告别复杂PubMed语法,用中文像聊天一样搜索,搜遍4000万医学文献。AI智能推荐,让科研检索更轻松。

立即免费搜索

文件翻译

保留排版,准确专业,支持PDF/Word/PPT等文件格式,支持 12+语言互译。

免费翻译文档

深度研究

AI帮你快速写综述,25分钟生成高质量综述,智能提取关键信息,辅助科研写作。

立即免费体验