• 文献检索
  • 文档翻译
  • 深度研究
  • 学术资讯
  • Suppr Zotero 插件Zotero 插件
  • 邀请有礼
  • 套餐&价格
  • 历史记录
应用&插件
Suppr Zotero 插件Zotero 插件浏览器插件Mac 客户端Windows 客户端微信小程序
定价
高级版会员购买积分包购买API积分包
服务
文献检索文档翻译深度研究API 文档MCP 服务
关于我们
关于 Suppr公司介绍联系我们用户协议隐私条款
关注我们

Suppr 超能文献

核心技术专利:CN118964589B侵权必究
粤ICP备2023148730 号-1Suppr @ 2026

文献检索

告别复杂PubMed语法,用中文像聊天一样搜索,搜遍4000万医学文献。AI智能推荐,让科研检索更轻松。

立即免费搜索

文件翻译

保留排版,准确专业,支持PDF/Word/PPT等文件格式,支持 12+语言互译。

免费翻译文档

深度研究

AI帮你快速写综述,25分钟生成高质量综述,智能提取关键信息,辅助科研写作。

立即免费体验

二氢硫辛酸转乙酰基酶(DLAT)通过JAK2/STAT5A/固醇调节元件结合蛋白1(SREBP1)信号通路调节脂质代谢,从而参与卵巢癌进展。

DLAT is involved in ovarian cancer progression by modulating lipid metabolism through the JAK2/STAT5A/SREBP1 signaling pathway.

作者信息

Wang Hui, Luo Shen, Yin Yue, Liu Yang, Sun Xiaomei, Qiu Ling, Wu Xin

机构信息

Department of Gynecology, Obstetrics & Gynecology Hospital of Fudan University, Shanghai, China.

出版信息

Cancer Cell Int. 2025 Jan 27;25(1):25. doi: 10.1186/s12935-025-03656-7.

DOI:10.1186/s12935-025-03656-7
PMID:39871246
原文链接:https://pmc.ncbi.nlm.nih.gov/articles/PMC11773875/
Abstract

BACKGROUND

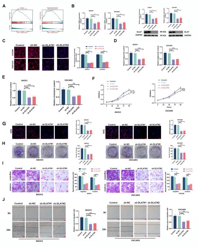
Ovarian cancer (OC) remains a lethal gynecological malignancy with an alarming mortality rate, primarily attributed to delayed diagnosis and a lack of effective treatment modalities. Accumulated evidence highlights the pivotal role of reprogrammed lipid metabolism in fueling OC progression, however, the intricate underlying molecular mechanisms are not fully elucidated.

METHODS

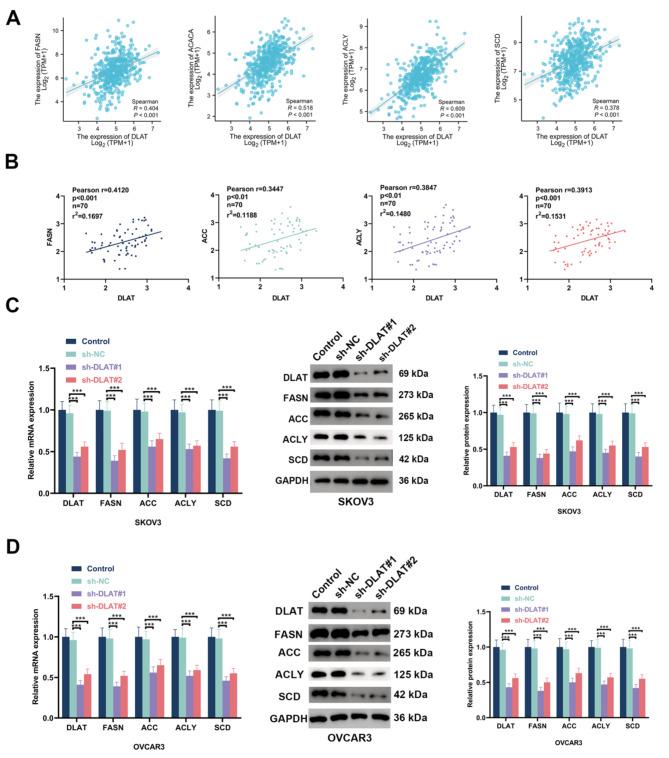
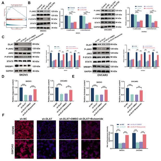
DLAT expression was assessed in OC tissues and cell lines by immunohistochemistry, western blot and qRT-PCR analysis. The effects of DLAT silencing on changes in lipid metabolism, cell viability, migration, and invasion were examined in SKOV3 and OVCAR3 cells using CCK-8, colony formation, Transwell migration and invasion, and wound-healing assays. GSEA analysis was used to examine the relationship between DLAT and lipid metabolism-related enzymes. Rescue experiments in which SREBP1 was overexpressed in DLAT-silenced cells were carried out. Western blot analysis was performed to determine whether the JAK2/STAT5 signaling pathway was involved in DLAT-regulated SREBP1 expression. Commercially available triglyceride and cholesterol detection kits, as well as Nile Red and Oil red O staining were used to measure lipid metabolism. A subcutaneous tumor model was established in BALB/c mice to confirm the role of the DLAT/SREBP1 axis in OC growth and metastasis in vivo.

RESULTS

DLAT expression was significantly upregulated in OC patient tissue and associated with poor prognosis. Silencing DLAT reduced lipid content and impaired OC cell proliferation, migration, and invasion. DLAT upregulated SREBP1 expression via the JAK2/STAT5 signaling pathway, enhancing expression of fatty acid synthesis enzymes and altering lipid metabolism. SREBP1 was essential for DLAT-dependent OC cell growth and metastasis both in vitro and in vivo.

CONCLUSION

This study uncovers a novel DLAT/JAK2/STAT5/SREBP1 axis that reprograms lipid metabolism in OC, providing insights into metabolic vulnerabilities and potential therapeutic targets for OC treatment.

摘要

背景

卵巢癌(OC)仍然是一种致命的妇科恶性肿瘤,死亡率惊人,主要归因于诊断延迟和缺乏有效的治疗方式。越来越多的证据表明,重编程的脂质代谢在推动OC进展中起关键作用,然而,其复杂的潜在分子机制尚未完全阐明。

方法

通过免疫组织化学、蛋白质印迹和qRT-PCR分析评估OC组织和细胞系中DLAT的表达。使用CCK-8、集落形成、Transwell迁移和侵袭以及伤口愈合试验,在SKOV3和OVCAR3细胞中检测DLAT沉默对脂质代谢、细胞活力、迁移和侵袭变化的影响。GSEA分析用于研究DLAT与脂质代谢相关酶之间的关系。在DLAT沉默的细胞中进行SREBP1过表达的拯救实验。进行蛋白质印迹分析以确定JAK2/STAT5信号通路是否参与DLAT调节的SREBP1表达。使用市售的甘油三酯和胆固醇检测试剂盒以及尼罗红和油红O染色来测量脂质代谢。在BALB/c小鼠中建立皮下肿瘤模型,以确认DLAT/SREBP1轴在体内OC生长和转移中的作用。

结果

DLAT在OC患者组织中的表达显著上调,且与预后不良相关。沉默DLAT可降低脂质含量,并损害OC细胞的增殖、迁移和侵袭。DLAT通过JAK2/STAT5信号通路上调SREBP1的表达,增强脂肪酸合成酶的表达并改变脂质代谢。SREBP1对于体外和体内DLAT依赖的OC细胞生长和转移至关重要。

结论

本研究揭示了一种新的DLAT/JAK2/STAT5/SREBP1轴,该轴可重编程OC中的脂质代谢,为OC治疗的代谢脆弱性和潜在治疗靶点提供了见解。

https://cdn.ncbi.nlm.nih.gov/pmc/blobs/91f6/11773875/3554f2741813/12935_2025_3656_Fig8_HTML.jpg
https://cdn.ncbi.nlm.nih.gov/pmc/blobs/91f6/11773875/d1b2cbaa36cf/12935_2025_3656_Fig1_HTML.jpg
https://cdn.ncbi.nlm.nih.gov/pmc/blobs/91f6/11773875/0392a26ecc58/12935_2025_3656_Fig2_HTML.jpg
https://cdn.ncbi.nlm.nih.gov/pmc/blobs/91f6/11773875/cddaf7141481/12935_2025_3656_Fig3_HTML.jpg
https://cdn.ncbi.nlm.nih.gov/pmc/blobs/91f6/11773875/64271709dc62/12935_2025_3656_Fig4_HTML.jpg
https://cdn.ncbi.nlm.nih.gov/pmc/blobs/91f6/11773875/2c2abdc134a2/12935_2025_3656_Fig5_HTML.jpg
https://cdn.ncbi.nlm.nih.gov/pmc/blobs/91f6/11773875/c2183b44a1fd/12935_2025_3656_Fig6_HTML.jpg
https://cdn.ncbi.nlm.nih.gov/pmc/blobs/91f6/11773875/6fbeec85df7a/12935_2025_3656_Fig7_HTML.jpg
https://cdn.ncbi.nlm.nih.gov/pmc/blobs/91f6/11773875/3554f2741813/12935_2025_3656_Fig8_HTML.jpg
https://cdn.ncbi.nlm.nih.gov/pmc/blobs/91f6/11773875/d1b2cbaa36cf/12935_2025_3656_Fig1_HTML.jpg
https://cdn.ncbi.nlm.nih.gov/pmc/blobs/91f6/11773875/0392a26ecc58/12935_2025_3656_Fig2_HTML.jpg
https://cdn.ncbi.nlm.nih.gov/pmc/blobs/91f6/11773875/cddaf7141481/12935_2025_3656_Fig3_HTML.jpg
https://cdn.ncbi.nlm.nih.gov/pmc/blobs/91f6/11773875/64271709dc62/12935_2025_3656_Fig4_HTML.jpg
https://cdn.ncbi.nlm.nih.gov/pmc/blobs/91f6/11773875/2c2abdc134a2/12935_2025_3656_Fig5_HTML.jpg
https://cdn.ncbi.nlm.nih.gov/pmc/blobs/91f6/11773875/c2183b44a1fd/12935_2025_3656_Fig6_HTML.jpg
https://cdn.ncbi.nlm.nih.gov/pmc/blobs/91f6/11773875/6fbeec85df7a/12935_2025_3656_Fig7_HTML.jpg
https://cdn.ncbi.nlm.nih.gov/pmc/blobs/91f6/11773875/3554f2741813/12935_2025_3656_Fig8_HTML.jpg

相似文献

1
DLAT is involved in ovarian cancer progression by modulating lipid metabolism through the JAK2/STAT5A/SREBP1 signaling pathway.二氢硫辛酸转乙酰基酶(DLAT)通过JAK2/STAT5A/固醇调节元件结合蛋白1(SREBP1)信号通路调节脂质代谢,从而参与卵巢癌进展。
Cancer Cell Int. 2025 Jan 27;25(1):25. doi: 10.1186/s12935-025-03656-7.
2
Melittin suppresses ovarian cancer growth by regulating SREBP1-mediated lipid metabolism.蜂毒肽通过调节SREBP1介导的脂质代谢抑制卵巢癌生长。
Phytomedicine. 2025 Feb;137:156367. doi: 10.1016/j.phymed.2025.156367. Epub 2025 Jan 2.
3
DDX39B facilitates the malignant progression of hepatocellular carcinoma via activation of SREBP1-mediated de novo lipid synthesis.DDX39B 通过激活 SREBP1 介导的从头脂质合成促进肝细胞癌的恶性进展。
Cell Oncol (Dordr). 2023 Oct;46(5):1235-1252. doi: 10.1007/s13402-023-00807-8. Epub 2023 Apr 13.
4
ANGPTL4 accelerates ovarian serous cystadenocarcinoma carcinogenesis and angiogenesis in the tumor microenvironment by activating the JAK2/STAT3 pathway and interacting with ESM1.ANGPTL4 通过激活 JAK2/STAT3 通路并与 ESM1 相互作用,加速卵巢浆液性囊腺癌肿瘤微环境中的肿瘤发生和血管生成。
J Transl Med. 2024 Jan 11;22(1):46. doi: 10.1186/s12967-023-04819-8.
5
Role of cystathionine beta synthase in lipid metabolism in ovarian cancer.胱硫醚β合酶在卵巢癌脂质代谢中的作用
Oncotarget. 2015 Nov 10;6(35):37367-84. doi: 10.18632/oncotarget.5424.
6
Biological Behavior and Lipid Metabolism of Colon Cancer Cells are Regulated by a Combination of Sterol Regulatory Element-Binding Protein 1 and ATP Citrate Lyase.结肠癌细胞的生物学行为和脂质代谢受固醇调节元件结合蛋白1和ATP柠檬酸裂解酶共同调控。
Onco Targets Ther. 2021 Mar 1;14:1531-1542. doi: 10.2147/OTT.S282906. eCollection 2021.
7
LINC-PINT suppresses tumour cell proliferation, migration and invasion through targeting miR-374a-5p in ovarian cancer.LINC-PINT 通过靶向 miR-374a-5p 抑制卵巢癌细胞的增殖、迁移和侵袭。
Cell Biochem Funct. 2020 Dec;38(8):1089-1099. doi: 10.1002/cbf.3565. Epub 2020 Jul 7.
8
IFN-γ inhibits ovarian cancer progression via SOCS1/JAK/STAT signaling pathway.IFN-γ 通过 SOCS1/JAK/STAT 信号通路抑制卵巢癌进展。
Clin Transl Oncol. 2022 Jan;24(1):57-65. doi: 10.1007/s12094-021-02668-9. Epub 2021 Jul 17.
9
RNF126 Promotes Ovarian Cancer Progression by Reprogramming Lipid Metabolism Through Degradation of ACAP2.RNF126通过降解ACAP2重编程脂质代谢促进卵巢癌进展。
Biochem Genet. 2025 Apr 18. doi: 10.1007/s10528-025-11107-1.
10
A transcription factor that promotes proliferation, migration, invasion, and epithelial-mesenchymal transition of ovarian cancer cells and its possible mechanisms.一种促进卵巢癌细胞增殖、迁移、侵袭和上皮间质转化的转录因子及其可能的机制。
Biomed Eng Online. 2021 Aug 16;20(1):83. doi: 10.1186/s12938-021-00919-y.

本文引用的文献

1
New hopes and promises in the treatment of ovarian cancer focusing on targeted treatment-a narrative review.聚焦靶向治疗的卵巢癌治疗新希望与前景——一篇叙述性综述
Front Pharmacol. 2024 Jun 14;15:1416555. doi: 10.3389/fphar.2024.1416555. eCollection 2024.
2
Phase I and Randomized Phase II Study of Ruxolitinib With Frontline Neoadjuvant Therapy in Advanced Ovarian Cancer: An NRG Oncology Group Study.Ruxolitinib 联合一线新辅助治疗晚期卵巢癌的 I 期和随机 II 期研究:NRG 肿瘤学组研究。
J Clin Oncol. 2024 Jul 20;42(21):2537-2545. doi: 10.1200/JCO.23.02076. Epub 2024 May 22.
3
The roles and mechanisms of SREBP1 in cancer development and drug response.
SREBP1在癌症发展和药物反应中的作用及机制。
Genes Dis. 2023 Jun 22;11(4):100987. doi: 10.1016/j.gendis.2023.04.022. eCollection 2024 Jul.
4
Global epidemiology of epithelial ovarian cancer.上皮性卵巢癌的全球流行病学。
Nat Rev Clin Oncol. 2024 May;21(5):389-400. doi: 10.1038/s41571-024-00881-3. Epub 2024 Mar 28.
5
Drug resistance in ovarian cancer: from mechanism to clinical trial.卵巢癌的耐药性:从机制到临床试验。
Mol Cancer. 2024 Mar 28;23(1):66. doi: 10.1186/s12943-024-01967-3.
6
A cuproptosis-related gene expression signature predicting clinical prognosis and immune responses in intrahepatic cholangiocarcinoma detected by single-cell RNA sequence analysis.通过单细胞RNA序列分析检测到的与铜死亡相关的基因表达特征可预测肝内胆管癌的临床预后和免疫反应。
Cancer Cell Int. 2024 Mar 2;24(1):92. doi: 10.1186/s12935-024-03251-2.
7
Recent Therapeutic Advances in Gynecologic Oncology: A Review.妇科肿瘤学的近期治疗进展:综述
Cancers (Basel). 2024 Feb 13;16(4):770. doi: 10.3390/cancers16040770.
8
The emerging role of JAK inhibitors in ovarian cancer: new kids on the block?JAK抑制剂在卵巢癌中的新兴作用:初来乍到者?
Ann Med Surg (Lond). 2024 Jan 3;86(2):631-634. doi: 10.1097/MS9.0000000000001591. eCollection 2024 Feb.
9
Cuproptosis-related lncRNAs ovarian cancer: Multi-omics analysis of molecular mechanisms and potential therapeutic targets.铜死亡相关长链非编码 RNA 与卵巢癌:分子机制的多组学分析及潜在治疗靶点。
Environ Toxicol. 2024 Mar;39(3):1650-1665. doi: 10.1002/tox.24067. Epub 2023 Nov 29.
10
TRPV4 enhances the synthesis of fatty acids to drive the progression of ovarian cancer through the calcium-mTORC1/SREBP1 signaling pathway.瞬时受体电位香草酸亚型4(TRPV4)通过钙-哺乳动物雷帕霉素靶蛋白复合物1/固醇调节元件结合蛋白1(Ca²⁺-mTORC1/SREBP1)信号通路增强脂肪酸合成,从而推动卵巢癌进展。
iScience. 2023 Oct 18;26(11):108226. doi: 10.1016/j.isci.2023.108226. eCollection 2023 Nov 17.