Suppr超能文献

高温通过促进骨骼肌组织中的神经酰胺分解来改善高脂饮食诱导的肥胖。

High temperature ameliorates high-fat diet-induced obesity by promoting ceramide breakdown in skeletal muscle tissue.

作者信息

Wang Qiankun, Chen Lupeng, Zhang Junzhi, Liu Yue, Jin Yi, Wu Jian, Ren Zhuqing

机构信息

Key Laboratory of Agriculture Animal Genetics, Breeding and Reproduction of the Ministry of Education, College of Animal Science and Technology, Huazhong Agricultural University, Wuhan, Hubei 430070, China.

College of Animal Science and Technology, Henan University of Science and Technology, Luoyang, Henan 471000, China.

出版信息

Life Metab. 2024 Apr 3;3(5):loae012. doi: 10.1093/lifemeta/loae012. eCollection 2024 Oct.

Abstract

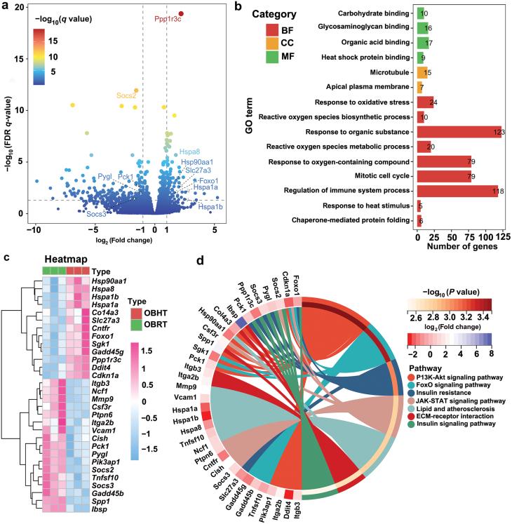
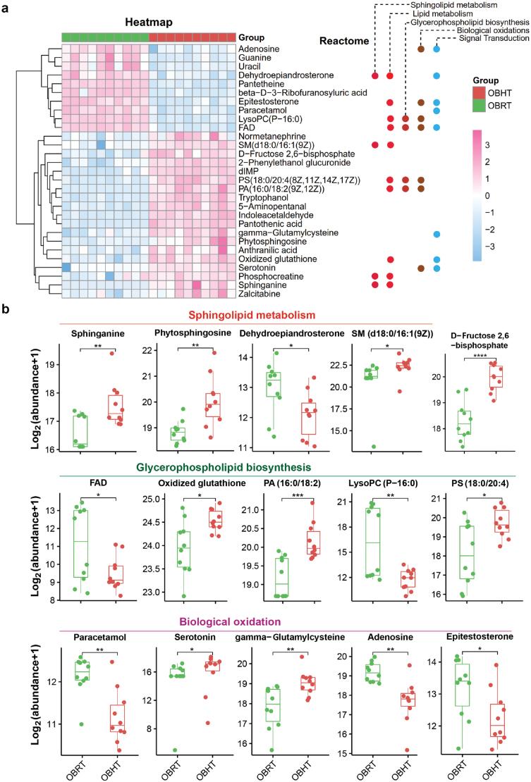
Obesity is considered an epidemic often accompanied by insulin resistance (IR). Heat treatment (HT) has been shown to prevent high-fat diet-induced IR in skeletal muscle, but the underlying mechanisms are poorly understood. In this study, we discovered that high temperature alleviated the hallmarks of obesity by promoting glycogen synthesis and lowering blood glucose levels in skeletal muscle tissue (SMT). Additionally, HT maintained the decay phase of heat shock factor 1 (HSF1), leading to the activation of gene expression of heat shock proteins (HSPs), which contributed to the alleviation of IR in SMT of diet-induced obese (DIO) mice. Metabolomics and lipidomics analyses showed that HT promoted ceramide (Cer) breakdown, resulting in an elevation of both sphingomyelin (SM) and sphingosine, which further contributed to the amelioration of IR in SMT of DIO mice. Importantly, the increase in sphingosine was attributed to the heightened expression of the acid ceramidase N-acylsphingosine amidohydrolase 1 (ASAH1), and the inhibition of ASAH1 attenuated HT-relieved IR in SMT of DIO mice. Surprisingly, high temperature increased the composition of Cer and cholesteryl ester in lipid droplets of skeletal muscle cells. This not only helped alleviate IR but also prevented lipotoxicity in SMT of DIO mice. These findings revealed a previously unknown connection between a high-temperature environment and sphingolipid metabolism in obesity, suggesting that high temperature can improve IR by promoting Cer catabolism in SMT of obese mice.

摘要

肥胖被认为是一种常伴有胰岛素抵抗(IR)的流行病。热处理(HT)已被证明可预防高脂饮食诱导的骨骼肌胰岛素抵抗,但其潜在机制尚不清楚。在本研究中,我们发现高温通过促进糖原合成和降低骨骼肌组织(SMT)中的血糖水平来减轻肥胖的特征。此外,HT维持了热休克因子1(HSF1)的衰减阶段,导致热休克蛋白(HSPs)基因表达的激活,这有助于减轻饮食诱导肥胖(DIO)小鼠SMT中的IR。代谢组学和脂质组学分析表明,HT促进神经酰胺(Cer)分解,导致鞘磷脂(SM)和鞘氨醇均升高,这进一步有助于改善DIO小鼠SMT中的IR。重要的是,鞘氨醇的增加归因于酸性神经酰胺酶N-酰基鞘氨醇酰胺水解酶1(ASAH1)表达的升高,并且抑制ASAH1减弱了HT缓解的DIO小鼠SMT中的IR。令人惊讶的是,高温增加了骨骼肌细胞脂滴中Cer和胆固醇酯的组成。这不仅有助于减轻IR,还能预防DIO小鼠SMT中的脂毒性。这些发现揭示了高温环境与肥胖中鞘脂代谢之间以前未知的联系,表明高温可通过促进肥胖小鼠SMT中的Cer分解代谢来改善IR。

https://cdn.ncbi.nlm.nih.gov/pmc/blobs/eb33/11749596/f8402d8bd205/loae012_fig1.jpg

文献AI研究员

20分钟写一篇综述,助力文献阅读效率提升50倍。

立即体验

用中文搜PubMed

大模型驱动的PubMed中文搜索引擎

马上搜索

文档翻译

学术文献翻译模型,支持多种主流文档格式。

立即体验