Suppr超能文献

磷酸酶及张力蛋白同源物()的缺失会增加赖氨酰氧化酶样蛋白2()的表达,促进输卵管上皮细胞作为三维球体的生长。

Loss of phosphatase and tensin homolog () increases Lysyl oxidase-like 2 () expression enhancing the growth of fallopian tube epithelial cells as three-dimensional spheroids.

作者信息

Russo Angela, Moy Junlone, Khin Manead, Dorsey Timothy R, Lopez Carrero Alfredo, Burdette Joanna E

机构信息

Department of Pharmaceutical Sciences, College of Pharmacy, University of Illinois, Chicago, IL 60607, USA.

College of Pharmacy, University of Illinois, Chicago, IL 60612, USA.

出版信息

Cancer Pathog Ther. 2024 Mar 26;3(1):68-75. doi: 10.1016/j.cpt.2024.03.003. eCollection 2025 Jan.

Abstract

BACKGROUND

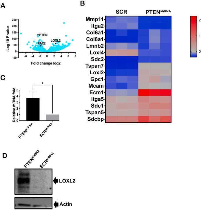
High-grade serous ovarian cancer (HGSOC) accounts for 70-80% of all ovarian cancer-related deaths. Multiple studies have suggested that the fallopian tube epithelium (FTE) serves as the cell of origin of HGSOC. Phosphatase and tensin homolog () is a tumor suppressor and its loss is sufficient to induce numerous tumorigenic changes in FTE, including increased migration, formation of multicellular tumor spheroids (MTSs), and ovarian colonization. In murine oviductal epithelial (MOE) cells (the equivalent of human FTE) loss of results in the upregulation of transcripts associated with the extracellular matrix, with a specific focus on the elevation of lysyl oxidase-like 2 (). Although LOXL2 is known to drive transformation and invasion in solid tumors and is associated with a poor prognosis in ovarian cancer, its specific role in the tumorigenesis of ovarian cancer originating from FTE remains unclear. Therefore, we aim to investigate whether LOXL2 mediates tumorigenesis from the fallopian tube epithelium.

METHODS

In this study, we utilized clustered regularly interspaced short palindromic repeats (CRISPR)-CRISPR-associated protein 9 (CAS9) technology to delete in -deficient MOE cells to understand its role in mediating the oncogenic effects of PTEN loss. In addition, CRISPR-CAS9 was used to delete LOXL2 in OVCAR8 ovarian cancer cells. We monitored the changes in tumorigenic properties, such as migration, invasion, and growth of three-dimensional (3D) spheroids, to assess whether the loss of LOXL2 resulted in any changes.

RESULTS

We found that a reduction in LOXL2 expression did not significantly change the migration or invasive capabilities of PTEN-depleted MOE or human ovarian cancer cells. However, we found that a reduction in LOXL2 expression resulted in a significant reduction in 3D MTS formation and survival in both lines.

CONCLUSIONS

These results reveal for the first time that loss in FTE cells increases expression through downregulation of , and LOXL2 deletion blocks 3D spheroid formation.

摘要

背景

高级别浆液性卵巢癌(HGSOC)占所有卵巢癌相关死亡的70 - 80%。多项研究表明,输卵管上皮(FTE)是HGSOC的起源细胞。磷酸酶和张力蛋白同源物(PTEN)是一种肿瘤抑制因子,其缺失足以在FTE中诱导多种致瘤性变化,包括迁移增加、多细胞肿瘤球体(MTSs)形成以及卵巢定植。在小鼠输卵管上皮(MOE)细胞(相当于人类FTE)中,PTEN缺失导致与细胞外基质相关的转录本上调,特别关注赖氨酰氧化酶样2(LOXL2)的升高。尽管已知LOXL2在实体瘤中驱动转化和侵袭,并且与卵巢癌的不良预后相关,但其在源自FTE的卵巢癌发生中的具体作用仍不清楚。因此,我们旨在研究LOXL2是否介导输卵管上皮的肿瘤发生。

方法

在本研究中,我们利用成簇规律间隔短回文重复序列(CRISPR)- CRISPR相关蛋白9(CAS9)技术在PTEN缺陷的MOE细胞中删除PTEN,以了解其在介导PTEN缺失的致癌作用中的作用。此外,使用CRISPR - CAS9在OVCAR8卵巢癌细胞中删除LOXL2。我们监测致瘤特性的变化,如迁移、侵袭和三维(3D)球体的生长,以评估LOXL2缺失是否导致任何变化。

结果

我们发现,LOXL2表达降低并未显著改变PTEN缺失的MOE或人卵巢癌细胞的迁移或侵袭能力。然而,我们发现LOXL2表达降低导致两株细胞系中3D MTS形成和存活显著减少。

结论

这些结果首次揭示,FTE细胞中PTEN缺失通过下调LOXL2表达增加其表达,并且LOXL2缺失阻断3D球体形成。

https://cdn.ncbi.nlm.nih.gov/pmc/blobs/7c52/11763906/4d3aace53a37/ga1.jpg

文献检索

告别复杂PubMed语法,用中文像聊天一样搜索,搜遍4000万医学文献。AI智能推荐,让科研检索更轻松。

立即免费搜索

文件翻译

保留排版,准确专业,支持PDF/Word/PPT等文件格式,支持 12+语言互译。

免费翻译文档

深度研究

AI帮你快速写综述,25分钟生成高质量综述,智能提取关键信息,辅助科研写作。

立即免费体验