Suppr超能文献

胰腺β细胞分泌因子FGF23减轻阿尔茨海默病相关的淀粉样β蛋白诱导的神经元死亡。

Pancreatic β cell-secreted factor FGF23 attenuates Alzheimer's disease-related amyloid β-induced neuronal death.

作者信息

Yazawa Kyosuke, Nakashima Mieko, Nakagawa Tadashi, Yanase Yuhki, Yoda Yukari, Ozawa Koichiro, Hosoi Toru

机构信息

Department of Pharmacotherapy, Graduate School of Biomedical and Health Sciences, Hiroshima University, 1-2-3 Kasumi, Minami-ku, Hiroshima 734-8551, Japan.

Department of Clinical Pharmacology, Faculty of Pharmaceutical Sciences, Sanyo-Onoda City University, 1-1-1 Daigaku-dori, Sanyo Onoda City, Yamaguchi 756-0884, Japan.

出版信息

PNAS Nexus. 2025 Jan 28;4(1):pgae542. doi: 10.1093/pnasnexus/pgae542. eCollection 2025 Jan.

Abstract

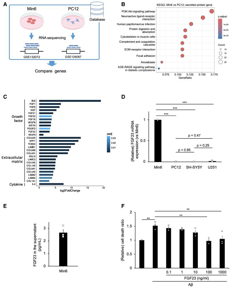
Alzheimer's disease (AD) is a neurodegenerative disorder characterized by cognitive decline and memory impairment. The pathophysiology of AD may involve aggregated amyloid β (Aβ) accumulation, which may underlie the disease mechanism. Patients with diabetes exhibit an elevated risk of developing AD, indicating potential therapeutic implications upon elucidating the underlying mechanisms. We hypothesized that pancreatic β cell-secreted factors could protect neurons from Aβ-induced toxicity. Therefore, we established an experimental model to elucidate the communication between pancreatic β cells and neuronal cells. Notably, our findings demonstrate that pancreatic β cell culture supernatant effectively inhibits Aβ-induced neuronal cell death. Transcriptomic analysis showed significant up-regulation of multiple ribosomal protein genes in neuronal cells treated with pancreatic β cell culture supernatant. Fibroblast growth factor 23, a secreted factor from pancreatic β cells, significantly suppressed Aβ-induced neuronal cell death. Our findings suggest that pancreatic β cells may secrete previously unrecognized neuroprotective factors, thereby attenuating neuronal cell death in AD.

摘要

阿尔茨海默病(AD)是一种以认知衰退和记忆障碍为特征的神经退行性疾病。AD的病理生理学可能涉及淀粉样β蛋白(Aβ)的聚集,这可能是该疾病机制的基础。糖尿病患者患AD的风险升高,这表明在阐明潜在机制后可能具有治疗意义。我们假设胰腺β细胞分泌的因子可以保护神经元免受Aβ诱导的毒性。因此,我们建立了一个实验模型来阐明胰腺β细胞与神经元细胞之间的通讯。值得注意的是,我们的研究结果表明,胰腺β细胞培养上清液能有效抑制Aβ诱导的神经元细胞死亡。转录组分析显示,在用胰腺β细胞培养上清液处理的神经元细胞中,多个核糖体蛋白基因显著上调。成纤维细胞生长因子23是胰腺β细胞分泌的一种因子,它能显著抑制Aβ诱导的神经元细胞死亡。我们的研究结果表明,胰腺β细胞可能分泌以前未被认识的神经保护因子,从而减轻AD中神经元细胞的死亡。

https://cdn.ncbi.nlm.nih.gov/pmc/blobs/113a/11773612/a26a60428eb5/pgae542f1.jpg

文献检索

告别复杂PubMed语法,用中文像聊天一样搜索,搜遍4000万医学文献。AI智能推荐,让科研检索更轻松。

立即免费搜索

文件翻译

保留排版,准确专业,支持PDF/Word/PPT等文件格式,支持 12+语言互译。

免费翻译文档

深度研究

AI帮你快速写综述,25分钟生成高质量综述,智能提取关键信息,辅助科研写作。

立即免费体验