Suppr超能文献

SP-1激活的LINC01016过表达通过抑制EIF4A3介导的MMP9 mRNA衰变促进胃癌侵袭和转移。

SP-1-activated LINC01016 overexpression promotes gastric cancer invasion and metastasis through inhibiting EIF4A3-mediated MMP9 mRNA decay.

作者信息

Sun Ying, Zhang Hui, Shi Duan-Bo, Gao Peng

机构信息

Department of Pathology, Qilu Hospital and School of Basic Medical Sciences Shandong University, Jinan, Shandong, PR China.

Department of Medical Oncology, Qilu Hospital of Shandong University (Qingdao), Qingdao, Shandong, China.

出版信息

Cell Death Dis. 2025 Jan 29;16(1):54. doi: 10.1038/s41419-024-07250-z.

Abstract

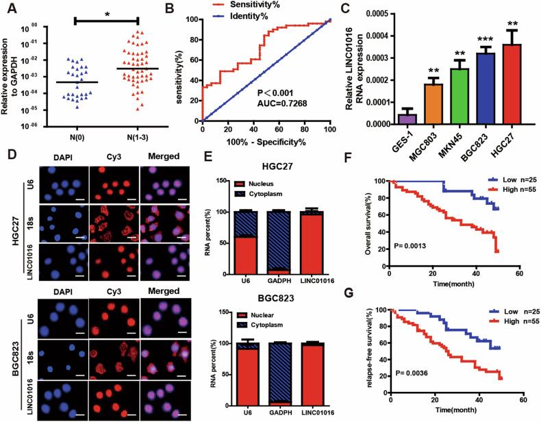
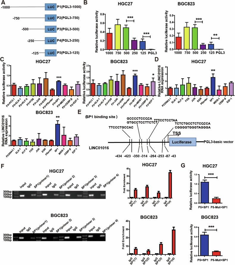
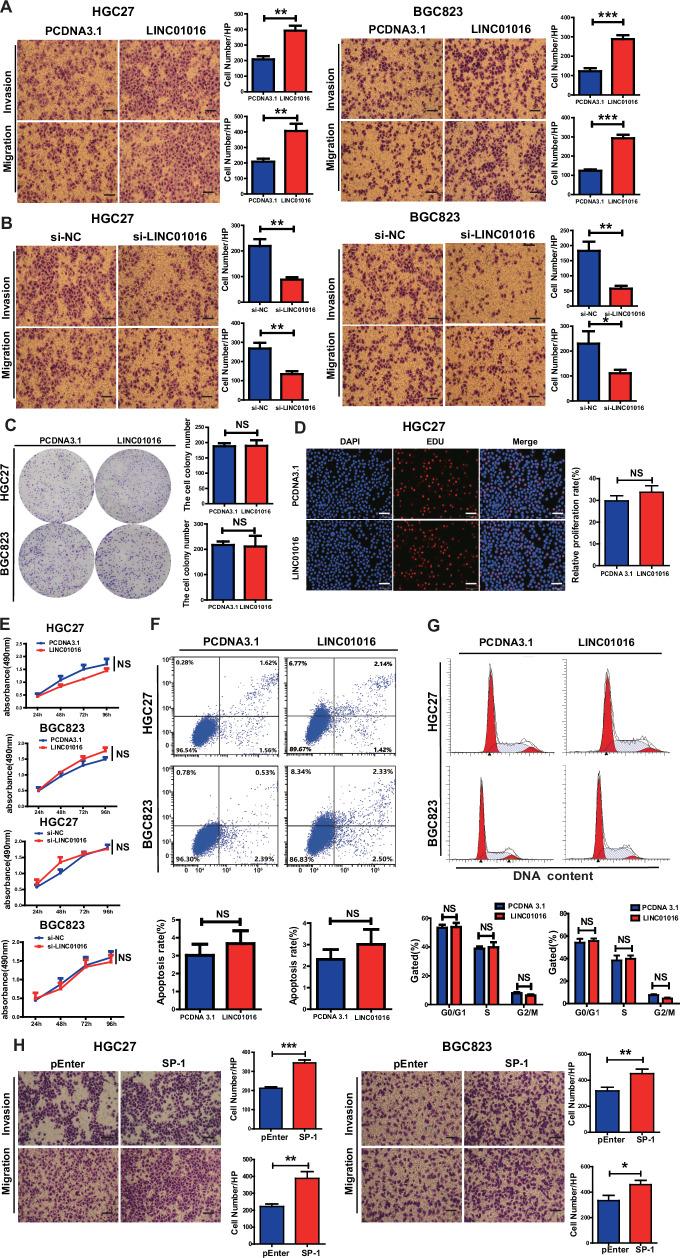
Long noncoding RNAs (lncRNAs) are key regulators during gastric cancer (GC) development and may be viable treatment targets. In the present study, we showed that the expression of the long intergenic noncoding RNA 01016 (LINC01016) is significantly higher in GC tissues with lymph node metastasis (LNM) than those without LNM. LINC01016 overexpression predicts a poorer relapse-free survival (RFS) and overall survival (OS). Furthermore, we found that LINC01016 is activated by transcriptional factor SP-1 and contributes to the overt promotion of cell migratory ability. EIF4A3 was identified as a binding partner of LINC01016 by RNA pull-down assay, mass spectrometry and western blot. We determined that LINC01016 can blocks the binding of EIF4A3 to MMP9 mRNA, thereby inhibiting EIF4A3-mediated nonsense-mediated RNA decay (NMD), increasing MMP9 mRNA level and protein expression levels to promote tumor progression. LINC01016 or LINC01016-mediated EIF4A3/MMP9 may be potential therapeutic targets for patients with GC.

摘要

长链非编码RNA(lncRNAs)是胃癌(GC)发展过程中的关键调节因子,可能是可行的治疗靶点。在本研究中,我们发现,伴有淋巴结转移(LNM)的GC组织中,长链基因间非编码RNA01016(LINC01016)的表达显著高于无LNM的GC组织。LINC01016过表达预示着无复发生存期(RFS)和总生存期(OS)较差。此外,我们发现LINC01016被转录因子SP-1激活,并明显促进细胞迁移能力。通过RNA下拉实验、质谱分析和蛋白质免疫印迹法,鉴定出真核翻译起始因子4A3(EIF4A3)是LINC01016的结合蛋白。我们确定,LINC01016可阻止EIF4A3与基质金属蛋白酶9(MMP9)mRNA结合,从而抑制EIF4A3介导的无义介导的RNA降解(NMD),提高MMP9 mRNA水平和蛋白表达水平,促进肿瘤进展。LINC01016或LINC01016介导的EIF4A3/MMP9可能是GC患者潜在的治疗靶点。

https://cdn.ncbi.nlm.nih.gov/pmc/blobs/efcc/11828860/95c3ae8fb012/41419_2024_7250_Fig1_HTML.jpg

文献AI研究员

20分钟写一篇综述,助力文献阅读效率提升50倍。

立即体验

用中文搜PubMed

大模型驱动的PubMed中文搜索引擎

马上搜索

文档翻译

学术文献翻译模型,支持多种主流文档格式。

立即体验