• 文献检索
  • 文档翻译
  • 深度研究
  • 学术资讯
  • Suppr Zotero 插件Zotero 插件
  • 邀请有礼
  • 套餐&价格
  • 历史记录
应用&插件
Suppr Zotero 插件Zotero 插件浏览器插件Mac 客户端Windows 客户端微信小程序
定价
高级版会员购买积分包购买API积分包
服务
文献检索文档翻译深度研究API 文档MCP 服务
关于我们
关于 Suppr公司介绍联系我们用户协议隐私条款
关注我们

Suppr 超能文献

核心技术专利:CN118964589B侵权必究
粤ICP备2023148730 号-1Suppr @ 2026

文献检索

告别复杂PubMed语法,用中文像聊天一样搜索,搜遍4000万医学文献。AI智能推荐,让科研检索更轻松。

立即免费搜索

文件翻译

保留排版,准确专业,支持PDF/Word/PPT等文件格式,支持 12+语言互译。

免费翻译文档

深度研究

AI帮你快速写综述,25分钟生成高质量综述,智能提取关键信息,辅助科研写作。

立即免费体验

细胞外基质硬度通过热休克因子4调节结直肠癌进展。

Extracellular matrix stiffness regulates colorectal cancer progression via HSF4.

作者信息

Wang Kangtao, Ning Siyi, Zhang Shuai, Jiang Mingming, Huang Yan, Pei Haiping, Li Ming, Tan Fengbo

机构信息

Department of General Surgery, Xiangya Hospital, Central South University, Changsha, Hunan, 410008, China.

Department of General, Visceral & Transplant Surgery, Molecular OncoSurgery, Section Surgical Research, University of Heidelberg, Heidelberg, Baden-Württemberg, 69117, Germany.

出版信息

J Exp Clin Cancer Res. 2025 Jan 30;44(1):30. doi: 10.1186/s13046-025-03297-8.

DOI:10.1186/s13046-025-03297-8
PMID:39881364
原文链接:https://pmc.ncbi.nlm.nih.gov/articles/PMC11780783/
Abstract

BACKGROUND

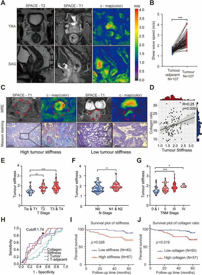
Colorectal cancer (CRC) has high incidence and mortality rates, with severe prognoses during invasion and metastasis stages. Despite advancements in diagnostic and therapeutic technologies, the impact of the tumour microenvironment, particularly extracellular matrix (ECM) stiffness, on CRC progression and metastasis is not fully understood.

METHODS

This study included 107 CRC patients. Tumour stiffness was assessed using magnetic resonance elastography (MRE), and collagen ratio was analysed with Masson staining. CRC cell lines were cultured on matrices of varying stiffness, followed by transcriptome sequencing to identify stiffness-related genes. An HSF4 knockout CRC cell model was cultured in different ECM stiffness to evaluate the effects of HSF4 on cell proliferation, migration, and invasion in vitro and in vivo.

RESULTS

CRC tumour stiffness was significantly higher than normal tissue and positively correlated with collagen content and TNM staging. High-stiffness matrices significantly regulated cell functions and signalling pathways. High HSF4 (heat shock transcriptional factor 4) expression was strongly associated with tumour stiffness and poor prognosis. HSF4 expression increased with higher TNM stages, and its knockout significantly inhibited cell proliferation, migration, and invasion, especially on high-stiffness matrices. In vivo experiments confirmed that HSF4 promoted tumour growth and metastasis, independent of collagen protein increase.

CONCLUSIONS

This study reveals that tumour stiffness promotes the proliferation and metastasis of CRC by regulating EMT-related signalling pathways through HSF4. Tumour stiffness and HSF4 could be valuable targets for prognostic assessment and therapeutic intervention in CRC.

摘要

背景

结直肠癌(CRC)的发病率和死亡率较高,在侵袭和转移阶段预后严重。尽管诊断和治疗技术取得了进展,但肿瘤微环境,特别是细胞外基质(ECM)硬度对CRC进展和转移的影响尚未完全了解。

方法

本研究纳入了107例CRC患者。使用磁共振弹性成像(MRE)评估肿瘤硬度,并用Masson染色分析胶原比例。将CRC细胞系培养在不同硬度的基质上,然后进行转录组测序以鉴定与硬度相关的基因。在不同的ECM硬度条件下培养HSF4基因敲除的CRC细胞模型,以评估HSF4对细胞在体外和体内增殖、迁移及侵袭的影响。

结果

CRC肿瘤硬度显著高于正常组织,且与胶原含量和TNM分期呈正相关。高硬度基质显著调节细胞功能和信号通路。高HSF4(热休克转录因子4)表达与肿瘤硬度和不良预后密切相关。HSF4表达随TNM分期升高而增加,其基因敲除显著抑制细胞增殖、迁移和侵袭,尤其是在高硬度基质上。体内实验证实,HSF4促进肿瘤生长和转移,且与胶原蛋白增加无关。

结论

本研究表明,肿瘤硬度通过HSF4调节与上皮-间质转化(EMT)相关的信号通路,促进CRC的增殖和转移。肿瘤硬度和HSF4可能是CRC预后评估和治疗干预的有价值靶点。

https://cdn.ncbi.nlm.nih.gov/pmc/blobs/c9b1/11780783/ed0d8c8c1e2b/13046_2025_3297_Fig7_HTML.jpg
https://cdn.ncbi.nlm.nih.gov/pmc/blobs/c9b1/11780783/f103c33adc7f/13046_2025_3297_Fig1_HTML.jpg
https://cdn.ncbi.nlm.nih.gov/pmc/blobs/c9b1/11780783/bc674a6b06ed/13046_2025_3297_Fig2_HTML.jpg
https://cdn.ncbi.nlm.nih.gov/pmc/blobs/c9b1/11780783/c1c7fe252952/13046_2025_3297_Fig3_HTML.jpg
https://cdn.ncbi.nlm.nih.gov/pmc/blobs/c9b1/11780783/75314a3dbf71/13046_2025_3297_Fig4_HTML.jpg
https://cdn.ncbi.nlm.nih.gov/pmc/blobs/c9b1/11780783/8eff391c1924/13046_2025_3297_Fig5_HTML.jpg
https://cdn.ncbi.nlm.nih.gov/pmc/blobs/c9b1/11780783/19629d411f19/13046_2025_3297_Fig6_HTML.jpg
https://cdn.ncbi.nlm.nih.gov/pmc/blobs/c9b1/11780783/ed0d8c8c1e2b/13046_2025_3297_Fig7_HTML.jpg
https://cdn.ncbi.nlm.nih.gov/pmc/blobs/c9b1/11780783/f103c33adc7f/13046_2025_3297_Fig1_HTML.jpg
https://cdn.ncbi.nlm.nih.gov/pmc/blobs/c9b1/11780783/bc674a6b06ed/13046_2025_3297_Fig2_HTML.jpg
https://cdn.ncbi.nlm.nih.gov/pmc/blobs/c9b1/11780783/c1c7fe252952/13046_2025_3297_Fig3_HTML.jpg
https://cdn.ncbi.nlm.nih.gov/pmc/blobs/c9b1/11780783/75314a3dbf71/13046_2025_3297_Fig4_HTML.jpg
https://cdn.ncbi.nlm.nih.gov/pmc/blobs/c9b1/11780783/8eff391c1924/13046_2025_3297_Fig5_HTML.jpg
https://cdn.ncbi.nlm.nih.gov/pmc/blobs/c9b1/11780783/19629d411f19/13046_2025_3297_Fig6_HTML.jpg
https://cdn.ncbi.nlm.nih.gov/pmc/blobs/c9b1/11780783/ed0d8c8c1e2b/13046_2025_3297_Fig7_HTML.jpg

相似文献

1
Extracellular matrix stiffness regulates colorectal cancer progression via HSF4.细胞外基质硬度通过热休克因子4调节结直肠癌进展。
J Exp Clin Cancer Res. 2025 Jan 30;44(1):30. doi: 10.1186/s13046-025-03297-8.
2
miR-330-5p Suppress Cell Growth and Invasion via Disrupting HSF4-mediated MACC1/STAT3 Pathway in Colorectal Cancer.miR-330-5p 通过破坏 HSF4 介导的 MACC1/STAT3 通路抑制结直肠癌细胞生长和侵袭。
Front Biosci (Landmark Ed). 2024 Feb 4;29(2):53. doi: 10.31083/j.fbl2902053.
3
HSF4 promotes tumor progression of colorectal cancer by transactivating c-MET.HSF4 通过反式激活 c-MET 促进结直肠癌的肿瘤进展。
Mol Cell Biochem. 2023 May;478(5):1141-1150. doi: 10.1007/s11010-022-04582-2. Epub 2022 Oct 13.
4
ITGB5 is a prognostic factor in colorectal cancer and promotes cancer progression and metastasis through the Wnt signaling pathway.整合素β5(ITGB5)是结直肠癌的一个预后因素,并通过Wnt信号通路促进癌症进展和转移。
Sci Rep. 2025 Mar 18;15(1):9225. doi: 10.1038/s41598-025-93081-7.
5
High HSF4 expression is an independent indicator of poor overall survival and recurrence free survival in patients with primary colorectal cancer.高 HSF4 表达是原发性结直肠癌患者总生存和无复发生存的独立预后指标。
IUBMB Life. 2017 Dec;69(12):956-961. doi: 10.1002/iub.1692. Epub 2017 Nov 13.
6
Increased proton-sensing receptor GPR4 signalling promotes colorectal cancer progression by activating the hippo pathway.质子感应受体 GPR4 信号的增加通过激活 hippo 通路促进结直肠癌的进展。
EBioMedicine. 2019 Oct;48:264-276. doi: 10.1016/j.ebiom.2019.09.016. Epub 2019 Sep 14.
7
Cadherin-12 enhances proliferation in colorectal cancer cells and increases progression by promoting EMT.钙黏蛋白-12增强结肠癌细胞的增殖,并通过促进上皮-间质转化增加肿瘤进展。
Tumour Biol. 2016 Jul;37(7):9077-88. doi: 10.1007/s13277-015-4555-z. Epub 2016 Jan 14.
8
HSP4 triggers epithelial-mesenchymal transition and promotes motility capacities of hepatocellular carcinoma cells via activating AKT.热休克蛋白4(HSP4)通过激活蛋白激酶B(AKT)触发上皮-间质转化并促进肝癌细胞的运动能力。
Liver Int. 2020 May;40(5):1211-1223. doi: 10.1111/liv.14410. Epub 2020 Mar 8.
9
DNA methylation-induced suppression of PRDM16 in colorectal cancer metastasis through the PPARγ/EMT pathway.DNA甲基化通过PPARγ/EMT途径诱导PRDM16在结直肠癌转移中表达受抑。
Cell Signal. 2025 Mar;127:111634. doi: 10.1016/j.cellsig.2025.111634. Epub 2025 Jan 28.
10
Mfsd2a suppresses colorectal cancer progression and liver metastasis via the S100A14/STAT3 axis.Mfsd2a通过S100A14/STAT3轴抑制结直肠癌进展和肝转移。
J Transl Med. 2025 Jan 13;23(1):59. doi: 10.1186/s12967-024-05994-y.

引用本文的文献

1
A novel sulfamoylphenyl-dihydro-thiadiazole derivative as a dual EGFR and carbonic anhydrase inhibitor for cancer therapy.一种新型氨磺酰基苯基-二氢噻二唑衍生物,作为一种用于癌症治疗的双靶点表皮生长因子受体(EGFR)和碳酸酐酶抑制剂。
PLoS One. 2025 Sep 4;20(9):e0328305. doi: 10.1371/journal.pone.0328305. eCollection 2025.
2
CRISPR/Cas9 in colorectal cancer: Revolutionizing precision oncology through genome editing and targeted therapeutics.CRISPR/Cas9在结直肠癌中的应用:通过基因组编辑和靶向治疗革新精准肿瘤学。
Iran J Basic Med Sci. 2025;28(10):1279-1300. doi: 10.22038/ijbms.2025.87531.18902.
3
In Vitro Evaluation of Leaf Infusion as a Modulator of Antineoplastic Drug-Induced Cytotoxicity in Cancer Cell Lines.

本文引用的文献

1
Secretome of Cancer-Associated Fibroblasts (CAFs) Influences Drug Sensitivity in Cancer Cells.肿瘤相关成纤维细胞(CAFs)的外泌体影响癌细胞对药物的敏感性。
J Proteome Res. 2024 Jun 7;23(6):2160-2168. doi: 10.1021/acs.jproteome.4c00112. Epub 2024 May 20.
2
Osr2 functions as a biomechanical checkpoint to aggravate CD8 T cell exhaustion in tumor.Osr2 在肿瘤中作为一个机械生物学检查点加重 CD8 T 细胞耗竭。
Cell. 2024 Jun 20;187(13):3409-3426.e24. doi: 10.1016/j.cell.2024.04.023. Epub 2024 May 13.
3
CACNA2D1 regulates the progression and influences the microenvironment of colon cancer.
叶浸液作为癌细胞系中抗肿瘤药物诱导细胞毒性调节剂的体外评价
Pharmaceuticals (Basel). 2025 Aug 9;18(8):1177. doi: 10.3390/ph18081177.
4
Extracellular matrix stiffness reduces DNA 6 ma level to facilitate colorectal cancer progression via disrupting P53 binding to CDKN1A promoter.细胞外基质硬度通过破坏P53与CDKN1A启动子的结合降低DNA 6mA水平,以促进结直肠癌进展。
Exp Hematol Oncol. 2025 Aug 27;14(1):111. doi: 10.1186/s40164-025-00704-w.
5
Computational Exploration of Bacterial Compounds Targeting Arginine-Specific Mono-Adp-Ribosyl-Transferase 1 (Art1): A Pathway to Novel Therapeutic Anticancer Strategies.靶向精氨酸特异性单 ADP-核糖基转移酶 1(Art1)的细菌化合物的计算探索:通往新型抗癌治疗策略的途径
Curr Issues Mol Biol. 2025 Aug 8;47(8):634. doi: 10.3390/cimb47080634.
6
A comprehensive in silico and invitro analysis revealed the diagnostic, prognostic and therapeutic potential of GNAI family genes in colon adenocarcinoma (COAD).一项全面的计算机模拟和体外分析揭示了GNAI家族基因在结肠腺癌(COAD)中的诊断、预后和治疗潜力。
Hereditas. 2025 Aug 16;162(1):162. doi: 10.1186/s41065-025-00523-3.
7
Computational screening of phytochemicals targeting mutant KRAS in colorectal cancer.针对结直肠癌中突变型KRAS的植物化学物质的计算筛选
Sci Rep. 2025 Aug 6;15(1):28754. doi: 10.1038/s41598-025-14229-z.
8
Apoptotic and anti-metastatic effect of chrysin on CD44 cancer stem cells from SW480 colorectal cancer cell line.白杨素对SW480结肠癌细胞系中CD44癌干细胞的凋亡及抗转移作用
Bioimpacts. 2025 Jun 10;15:31073. doi: 10.34172/bi.31073. eCollection 2025.
9
A branching bivariate weibull distribution model for evaluating exosomes in androgen-deprived agency in the presence of prostate cancer.一种用于评估前列腺癌存在下雄激素剥夺状态中外泌体的分支双变量威布尔分布模型。
Sci Rep. 2025 Jul 8;15(1):24422. doi: 10.1038/s41598-025-07434-3.
10
Knowledge mapping of micro/nanomotors in cancer treatment: a bibliometric analysis (2006-2025).癌症治疗中微/纳米马达的知识图谱:文献计量分析(2006 - 2025年)
Discov Oncol. 2025 Jul 5;16(1):1264. doi: 10.1007/s12672-025-03087-w.
CACNA2D1 调控结肠癌的进展并影响其微环境。
J Gastroenterol. 2024 Jul;59(7):556-571. doi: 10.1007/s00535-024-02095-x. Epub 2024 Mar 27.
4
Mapping functional to morphological variation reveals the basis of regional extracellular matrix subversion and nerve invasion in pancreatic cancer.绘制功能与形态变化图谱揭示了胰腺癌中细胞外基质颠覆和神经浸润的区域基础。
Cancer Cell. 2024 Apr 8;42(4):662-681.e10. doi: 10.1016/j.ccell.2024.02.017. Epub 2024 Mar 21.
5
Matrix viscoelasticity promotes liver cancer progression in the pre-cirrhotic liver.基质粘弹性促进肝硬化前肝脏中的肝癌进展。
Nature. 2024 Feb;626(7999):635-642. doi: 10.1038/s41586-023-06991-9. Epub 2024 Jan 31.
6
Cancer statistics, 2024.2024年癌症统计数据。
CA Cancer J Clin. 2024 Jan-Feb;74(1):12-49. doi: 10.3322/caac.21820. Epub 2024 Jan 17.
7
Shear wave elastography can stratify rectal cancer response to short-course radiation therapy.剪切波弹性成像可对短程放疗的直肠癌应答进行分层。
Sci Rep. 2023 Sep 26;13(1):16149. doi: 10.1038/s41598-023-43383-5.
8
Neoadjuvant Immune Checkpoint Inhibitor Therapy for Localized Deficient Mismatch Repair Colorectal Cancer: A Review.局部缺陷错配修复结直肠癌的新辅助免疫检查点抑制剂治疗:综述。
JAMA Oncol. 2023 Dec 1;9(12):1708-1715. doi: 10.1001/jamaoncol.2023.3323.
9
Matrix Stiffness Triggers Lipid Metabolic Cross-talk between Tumor and Stromal Cells to Mediate Bevacizumab Resistance in Colorectal Cancer Liver Metastases.基质硬度触发肿瘤和基质细胞之间的脂质代谢串扰,介导结直肠癌肝转移中贝伐珠单抗耐药。
Cancer Res. 2023 Nov 1;83(21):3577-3592. doi: 10.1158/0008-5472.CAN-23-0025.
10
Cortical Reorganization After Optical Alignment in Strabismic Patients Outside of Critical Period.斜视患者在关键期外的光顺应后皮层重组。
Invest Ophthalmol Vis Sci. 2023 Aug 1;64(11):5. doi: 10.1167/iovs.64.11.5.