Suppr超能文献

Dectin-1-Akt-RNF146信号通路在β-葡聚糖诱导脓毒症单核细胞免疫训练状态中的作用

The Role of Dectin-1-Akt-RNF146 Pathway in β-Glucan Induced Immune Trained State of Monocyte in Sepsis.

作者信息

Guo Chenyue, Xu Peiyao, Luo Wenchen, Zhang Jinlin, Sun Xingfeng, Hoang Harry, Ma Duan, Wu Dehua, Zhong Jing, Miao Changhong

机构信息

Department of Anesthesiology, Zhongshan Hospital Fudan University, Fudan University Shanghai Cancer Center, Department of Oncology, Shanghai Medical College, Fudan University, Shanghai Key Laboratory of Perioperative Stress and Protection, Shanghai, People's Republic of China.

Department of Anesthesiology, Obstetrics and Gynecology Hospital of Fudan University, Shanghai, People's Republic of China.

出版信息

J Inflamm Res. 2025 Jan 24;18:1147-1165. doi: 10.2147/JIR.S482213. eCollection 2025.

Abstract

BACKGROUND

Sepsis is regarded as a dysregulated immune response to infections. Recent study showed partially reversal of immunosuppression by trained immunity, which fosters an enhanced immune response towards a secondary challenge. However, the role of trained immunity in sepsis has not been fully understood.

METHODS

We profiled the characteristics of peripheral blood mononuclear cells from septic patients using single-cell RNA sequencing (scRNA-seq) analyses. Murine double-hit models (pretreatment or post-treatment of β-glucan in septic mice) and murine monocyte/macrophage cell line RAW264.7 were used then.

RESULTS

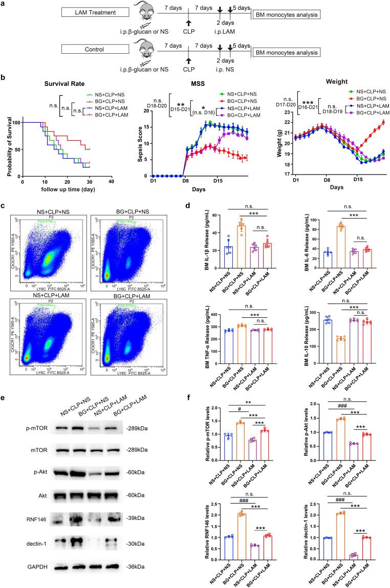
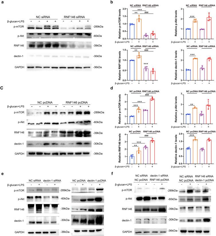
scRNA-seq revealed that Ring finger protein 146 (RNF146) and protein kinase B (Akt) were downregulated in the immunosuppression period of septic patients and were verified to be decreased in bone marrow and spleen monocytes from septic mice. While β-glucan pretreatment improved the immunosuppressed state in septic mice and increased dectin-1/Akt/RNF146 expressions in monocytes, along with the increased survival rate, inflammatory factors and aerobic glycolysis, indicating a change from immunosuppression to immune training. Moreover, RNF146 regulated dectin-1-Akt-mTOR signaling in the trained immune state of murine monocyte/macrophage RAW264.7 cell line and the expression of RNF146 was dependent on dectin-1-Akt activation. The inhibition of dectin-1 by its antagonist laminarin downregulated Akt-RNF146 signaling and partially reversed β-glucan induced trained immunity in septic mice.

CONCLUSION

RNF146 and Akt are downregulated in the immunosuppression period of sepsis, while increased after β-glucan pretreatment induced trained immunity in septic mice. Moreover, RNF146 regulates the immune trained state of monocyte through dectin-1-Akt-mTOR pathway, suggesting a possible target in reversal of immunosuppression in sepsis.

摘要

背景

脓毒症被视为对感染的免疫反应失调。最近的研究表明,训练有素的免疫可部分逆转免疫抑制,从而促进对二次刺激的增强免疫反应。然而,训练有素的免疫在脓毒症中的作用尚未完全明确。

方法

我们使用单细胞RNA测序(scRNA-seq)分析来剖析脓毒症患者外周血单核细胞的特征。随后使用了小鼠双打击模型(在脓毒症小鼠中进行β-葡聚糖预处理或后处理)以及小鼠单核细胞/巨噬细胞系RAW264.7。

结果

scRNA-seq显示,在脓毒症患者的免疫抑制期,环指蛋白146(RNF146)和蛋白激酶B(Akt)表达下调,并且在脓毒症小鼠的骨髓和脾脏单核细胞中也被证实降低。而β-葡聚糖预处理改善了脓毒症小鼠的免疫抑制状态,并增加了单核细胞中dectin-1/Akt/RNF146的表达,同时提高了生存率、炎症因子水平以及有氧糖酵解,表明从免疫抑制转变为免疫训练。此外,RNF146在小鼠单核细胞/巨噬细胞RAW264.7细胞系的训练免疫状态下调节dectin-1-Akt-mTOR信号通路,且RNF146的表达依赖于dectin-1-Akt的激活。其拮抗剂海带多糖对dectin-1的抑制下调了Akt-RNF146信号通路,并部分逆转了β-葡聚糖诱导的脓毒症小鼠训练免疫。

结论

在脓毒症的免疫抑制期,RNF146和Akt表达下调,而在β-葡聚糖预处理诱导脓毒症小鼠训练免疫后表达增加。此外,RNF146通过dectin-1-Akt-mTOR途径调节单核细胞的免疫训练状态,提示其可能是逆转脓毒症免疫抑制的一个靶点。

https://cdn.ncbi.nlm.nih.gov/pmc/blobs/8665/11775823/c0b93942f568/JIR-18-1147-g0001.jpg

文献检索

告别复杂PubMed语法,用中文像聊天一样搜索,搜遍4000万医学文献。AI智能推荐,让科研检索更轻松。

立即免费搜索

文件翻译

保留排版,准确专业,支持PDF/Word/PPT等文件格式,支持 12+语言互译。

免费翻译文档

深度研究

AI帮你快速写综述,25分钟生成高质量综述,智能提取关键信息,辅助科研写作。

立即免费体验