Suppr超能文献

宫腔粘连的创新治疗策略:脐带间充质干细胞在大鼠模型中的作用

Innovative therapeutic strategies for intrauterine adhesions: Role of umbilical cord mesenchymal stem cells in rat models.

作者信息

Zhang Mingle, Gao He, Zheng Jiahua, Du Yanfan, Tian Yanpeng, Xiao Yanlai, Li Qian, Li Zhongkang, Huang Xianghua

机构信息

Department of Gynecology, The Second Hospital of Hebei Medical University, Shijiazhuang, Hebei 050000, P.R. China.

Hebei Key Laboratory of Regenerative Medicine of Obstetrics and Gynecology, The Second Hospital of Hebei Medical University, Hebei Provincial Department of Science and Technology, Shijiazhuang, Hebei 050000, P.R. China.

出版信息

Exp Ther Med. 2025 Jan 22;29(3):55. doi: 10.3892/etm.2025.12805. eCollection 2025 Mar.

Abstract

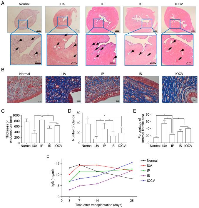
Intrauterine adhesions (IUAs) represent a considerable impediment to female reproductive health. Despite ongoing debate regarding the optimally efficacious route of administration and dosage of stem cells for IUA treatment, human umbilical cord-derived mesenchymal stem cells (UCMSCs) have emerged as a promising avenue for regenerative therapy. The present study aimed to investigate the potential effects of UCMSCs on IUAs and to further explore the most effective treatment route and dosages. In the present study, the therapeutic potential of UCMSCs in a constructed rat model of IUAs was evaluated. The efficacy of UCMSC administration through three different routes, namely intraperitoneal injection, in-site injection and caudal vein injection, was compared at three different doses of cells (0.5x10, 1x10 and 5x10). The assessment parameters included endometrial thickness, glandular density and extent of fibrotic tissue, which were measured using HE staining and Masson staining and numbers of offspring. The IUA model group compared with the control group endometrial thickness decreased, glandular density decreased and the extent of fibrotic tissue increased, suggesting the IUA rat model had been successfully established. At 4 weeks post-treatment, an intraperitoneal injection of 1x10 UCMSCs (the middle dose) was found to have led to a significant increase in endometrial thickness and glandular count, approaching the levels that were observed in the normal group. This dosage also notably reduced the level of fibrosis compared with that in both the higher and the lower doses, although this remained slightly higher compared with that observed in the normal group. Furthermore, the reproductive capability of the rats in the higher and middle dosage IUA rat model exhibited partial recovery post-treatment. In conclusion, the results of the present study suggest that the intraperitoneal administration of 1x10 UCMSCs can provide a viable strategy for promoting endometrial regeneration and reducing fibrosis in IUA. In addition, this highlights the potential of UCMSC therapy as a means of clinical intervention for severe IUA, ultimately improving fertility outcomes, especially with regard to the specific dosage and intraperitoneal injection method.

摘要

宫腔粘连(IUAs)是女性生殖健康的一个重大障碍。尽管关于干细胞治疗宫腔粘连的最佳给药途径和剂量仍在争论中,但人脐带间充质干细胞(UCMSCs)已成为再生治疗的一个有前景的途径。本研究旨在探讨UCMSCs对宫腔粘连的潜在影响,并进一步探索最有效的治疗途径和剂量。在本研究中,评估了UCMSCs在构建的大鼠宫腔粘连模型中的治疗潜力。比较了通过三种不同途径(即腹腔注射、原位注射和尾静脉注射)给予三种不同剂量(0.5×10、1×10和5×10)细胞的UCMSCs的疗效。评估参数包括子宫内膜厚度、腺体密度和纤维化组织程度,使用苏木精-伊红(HE)染色和Masson染色以及后代数量进行测量。与对照组相比,宫腔粘连模型组子宫内膜厚度降低、腺体密度降低且纤维化组织程度增加,表明成功建立了宫腔粘连大鼠模型。治疗后4周,发现腹腔注射1×10 UCMSCs(中等剂量)导致子宫内膜厚度和腺体数量显著增加,接近正常组观察到的水平。与高剂量组和低剂量组相比,该剂量也显著降低了纤维化水平,尽管与正常组相比仍略高。此外,高剂量和中等剂量宫腔粘连大鼠模型中的大鼠治疗后生殖能力部分恢复。总之,本研究结果表明,腹腔注射1×10 UCMSCs可为促进宫腔粘连中的子宫内膜再生和减少纤维化提供一种可行策略。此外,这突出了UCMSC治疗作为重度宫腔粘连临床干预手段的潜力,最终改善生育结局,特别是在特定剂量和腹腔注射方法方面。

https://cdn.ncbi.nlm.nih.gov/pmc/blobs/d651/11775724/9da4a1c4206a/etm-29-03-12805-g00.jpg

文献检索

告别复杂PubMed语法,用中文像聊天一样搜索,搜遍4000万医学文献。AI智能推荐,让科研检索更轻松。

立即免费搜索

文件翻译

保留排版,准确专业,支持PDF/Word/PPT等文件格式,支持 12+语言互译。

免费翻译文档

深度研究

AI帮你快速写综述,25分钟生成高质量综述,智能提取关键信息,辅助科研写作。

立即免费体验