Suppr超能文献

颗粒蛋白前体通过抑制细胞焦亡在肺炎球菌性脑膜炎中发挥保护作用。

Progranulin Plays a Protective Role in Pneumococcal Meningitis by Inhibiting Pyroptosis.

作者信息

Wang Jingyao, Kang Lihua, Xu Wenlong, Xiao Jiangming, Min Yajun, Li Sijie, Zhou Changlong, Yin Yibing, Zhang Xuemei, Zhang Qun

机构信息

Department of Clinical Laboratory, Children's Hospital of Chongqing Medical University, National Clinical Research Center for Child Health and Disorders, Ministry of Education Key Laboratory of Child Development and Disorders, Chongqing Key Laboratory of Pediatric Metabolism and Inflammatory Diseases, Chongqing Medical University, Chongqing, People's Republic of China.

Key Laboratory of Diagnostic Medicine Designated by the Ministry of Education, Department of Laboratory Medicine, Chongqing Medical University, Chongqing, China.

出版信息

Immun Inflamm Dis. 2025 Feb;13(2):e70140. doi: 10.1002/iid3.70140.

Abstract

OBJECTIVE

Pneumococcal meningitis is a serious infectious disease with a high mortality rate and a global presence, and survivors have different degrees of neurological sequelae as a consequence of the host response to the infection. Progranulin (PGRN) is a multifunctional autocrine growth factor that is also a major immunoregulator. We want to investigate the role for PGRN in Pneumococcal meningitis in vivo and in vitro.

METHOD

Mouse and cell models were established to explore the protective effect and mechanism of PGRN against pneumococcal meningitis.

RESULTS

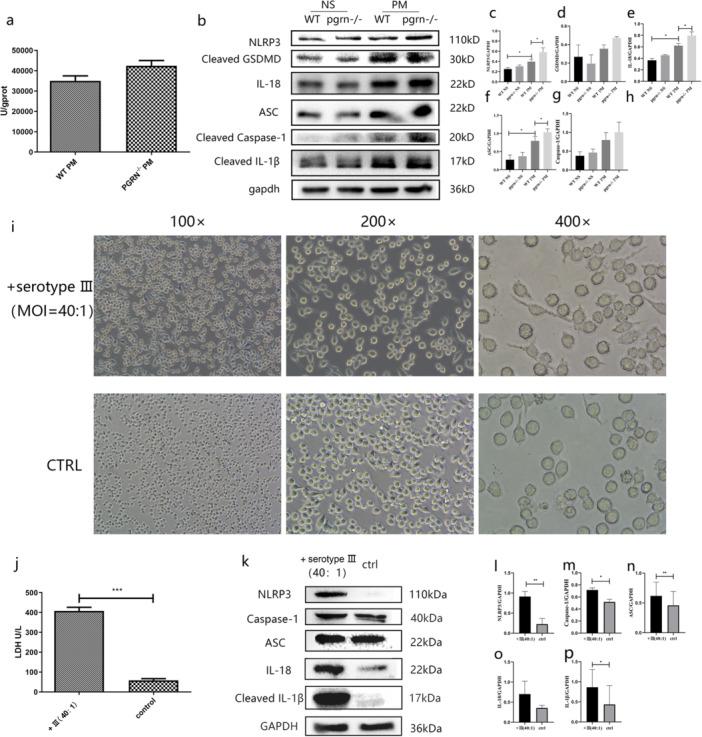
Progranulin plays a protective role in pneumococcal meningitis by inhibiting pyroptosis. Pyroptosis resulted from exposure of BV-2 cells to the bacterium and this was confirmed in the in vivo model. Administration of the NLRP3 inflammasome inhibitor MCC950 to mice prior to infection inhibited pyroptosis and protected PGRN -/- mice and BV-2 cell model from meningitis.

CONCLUSION

This study implicates a protective role for PGRN in pneumococcal meningitis by inhibiting pyroptosis, indicating that PGRN may have therapeutic potential.

摘要

目的

肺炎球菌性脑膜炎是一种严重的传染病,全球范围内均有发生,死亡率高,幸存者因宿主对感染的反应而有不同程度的神经后遗症。颗粒蛋白前体(PGRN)是一种多功能自分泌生长因子,也是一种主要的免疫调节因子。我们想要研究PGRN在体内和体外肺炎球菌性脑膜炎中的作用。

方法

建立小鼠和细胞模型,以探讨PGRN对肺炎球菌性脑膜炎的保护作用及其机制。

结果

颗粒蛋白前体通过抑制细胞焦亡在肺炎球菌性脑膜炎中发挥保护作用。BV-2细胞暴露于该细菌会导致细胞焦亡,这在体内模型中得到了证实。在感染前给小鼠施用NLRP3炎性小体抑制剂MCC950可抑制细胞焦亡,并保护PGRN基因敲除小鼠和BV-2细胞模型免受脑膜炎侵害。

结论

本研究表明PGRN通过抑制细胞焦亡在肺炎球菌性脑膜炎中发挥保护作用,表明PGRN可能具有治疗潜力。

https://cdn.ncbi.nlm.nih.gov/pmc/blobs/79b1/11783684/b32168f8d96c/IID3-13-e70140-g005.jpg

文献检索

告别复杂PubMed语法,用中文像聊天一样搜索,搜遍4000万医学文献。AI智能推荐,让科研检索更轻松。

立即免费搜索

文件翻译

保留排版,准确专业,支持PDF/Word/PPT等文件格式,支持 12+语言互译。

免费翻译文档

深度研究

AI帮你快速写综述,25分钟生成高质量综述,智能提取关键信息,辅助科研写作。

立即免费体验