Suppr超能文献

杆状病毒通过脂肪动激素信号传导操纵宿主脂质代谢以诱导攀爬行为。

Baculoviruses manipulate host lipid metabolism via adipokinetic hormone signaling to induce climbing behavior.

作者信息

Zhu Lin, Xie Yuqing, Liu Chenxi, Cheng Jie, Shen Zhongjian, Liu Xiaoming, Cai Limei, Ning Xinyuan, Zhang Songdou, Li Zhen, Huang Qiuying, Liu Xiaoxia

机构信息

Department of Entomology and MOA Key Lab of Pest Monitoring and Green Management, College of Plant Protection, China Agricultural University, Beijing, China.

Department of Entomology College of Plant Protection, Shanxi Agricultural University, Jinzhong, China.

出版信息

PLoS Pathog. 2025 Jan 31;21(1):e1012932. doi: 10.1371/journal.ppat.1012932. eCollection 2025 Jan.

Abstract

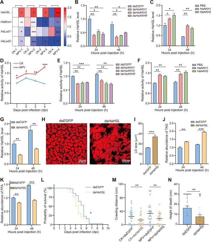
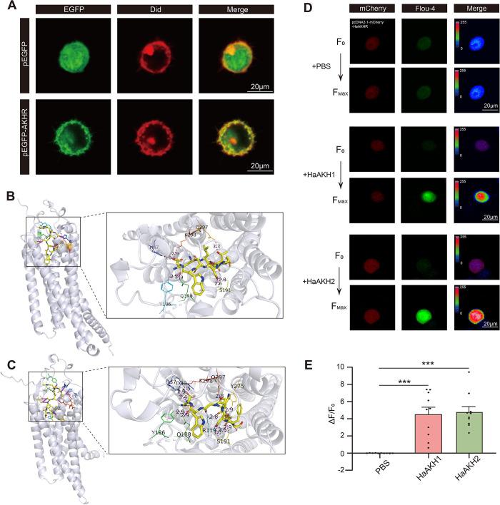
Baculoviruses can induce climbing behavior in caterpillar hosts, which provides an excellent model for studying parasite manipulation of host behavior. Herein, we found that Helicoverpa armigera single nucleopolyhedrovirus (HearNPV) promoted lipid metabolism of infected H. armigera larvae, and changes in lipid metabolism can affect climbing behavior. Therefore, understanding the molecular mechanisms between lipid metabolism and climbing behavior is particularly important. In this study, we found adipokinetic hormone 1 (HaAKH1), adipokinetic hormone 2 (HaAKH2) and their receptor HaAKHR were essential for promoting lipid metabolism and climbing behavior in response to HearNPV infection. Both molecular docking result and Ca2+ imaging showed that both HaAKH1 and HaAKH2 could interact with HaAKHR. Knockdown of HaAKH1, HaAKH2 and HaAKHR resulted in not only the accumulation of triacylglycerol (TAG), but also the reduction of the replication of HearNPV and the crawling ability of infected H. armigera larvae, resulting in a decrease in the final death height of the infected larvae. We further validated this conclusion by injecting active peptides of HaAKH1 and HaAKH2 to infected larvae. In addition, we investigated the downstream of HaAKH signaling and found that hormone-sensitive lipase (HaHSL) changed with changes in HaAKH signaling and HaHSL played the same role as HaAKH signaling. These findings not only revealed the mechanism by which parasites manipulated host lipid metabolism, but more significantly, explored the relationship between lipid metabolism and behavioral changes of hosts manipulated by parasites, broadening our understanding of the phenomenon of parasites manipulating host behavioral changes.

摘要

杆状病毒可诱导毛虫宿主出现攀爬行为,这为研究寄生虫对宿主行为的操控提供了一个绝佳模型。在此,我们发现棉铃虫单核衣壳核型多角体病毒(HearNPV)促进了受感染棉铃虫幼虫的脂质代谢,而脂质代谢的变化会影响攀爬行为。因此,了解脂质代谢与攀爬行为之间的分子机制尤为重要。在本研究中,我们发现脂肪动激素1(HaAKH1)、脂肪动激素2(HaAKH2)及其受体HaAKHR对于响应HearNPV感染促进脂质代谢和攀爬行为至关重要。分子对接结果和Ca2+成像均表明,HaAKH1和HaAKH2都能与HaAKHR相互作用。敲低HaAKH1、HaAKH2和HaAKHR不仅导致三酰甘油(TAG)积累,还导致HearNPV复制减少以及受感染棉铃虫幼虫的爬行能力下降,致使受感染幼虫的最终死亡高度降低。我们通过向受感染幼虫注射HaAKH1和HaAKH2的活性肽进一步验证了这一结论。此外,我们研究了HaAKH信号的下游,发现激素敏感脂肪酶(HaHSL)随HaAKH信号变化而改变,且HaHSL与HaAKH信号发挥相同作用。这些发现不仅揭示了寄生虫操控宿主脂质代谢的机制,更重要的是,探索了脂质代谢与受寄生虫操控的宿主行为变化之间的关系,拓宽了我们对寄生虫操控宿主行为变化现象的理解。

https://cdn.ncbi.nlm.nih.gov/pmc/blobs/59d3/11819524/3ef2c6ac5454/ppat.1012932.g001.jpg

文献检索

告别复杂PubMed语法,用中文像聊天一样搜索,搜遍4000万医学文献。AI智能推荐,让科研检索更轻松。

立即免费搜索

文件翻译

保留排版,准确专业,支持PDF/Word/PPT等文件格式,支持 12+语言互译。

免费翻译文档

深度研究

AI帮你快速写综述,25分钟生成高质量综述,智能提取关键信息,辅助科研写作。

立即免费体验