Suppr超能文献

类风湿性关节炎的严重程度是由滑膜细胞和成熟破骨细胞之间通过钙和细胞因子反馈回路的相互作用介导的。

Rheumatoid arthritis severity is mediated by crosstalk between synoviocytes and mature osteoclasts through a calcium and cytokine feedback loop.

作者信息

Lee Eun Sun, Kim Hyeong Jae, Lee Dongun, Kang Jung Yun, Shin Dong Min, Hong Jeong Hee

机构信息

Department of Physiology, College of Medicine, Gachon University, Lee Gil Ya Cancer and Diabetes Institute, Incheon, South Korea.

Department of Health Sciences and Technology, GAIHST, Lee Gil Ya Cancer and Diabetes Institute, Incheon, South Korea.

出版信息

Exp Mol Med. 2025 Feb;57(2):402-419. doi: 10.1038/s12276-025-01401-8. Epub 2025 Feb 3.

Abstract

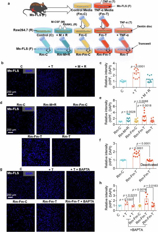
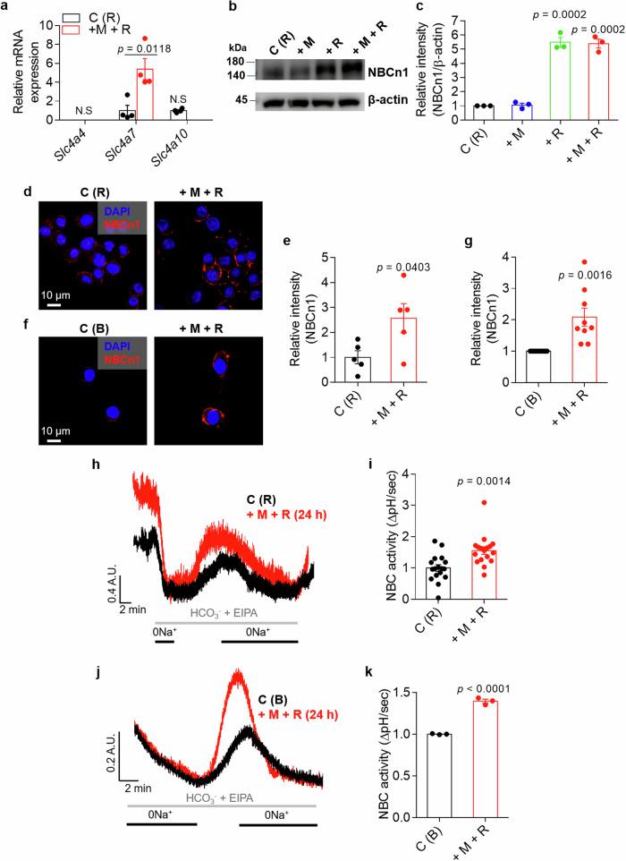
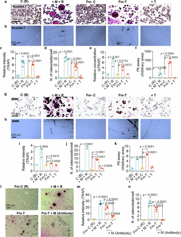
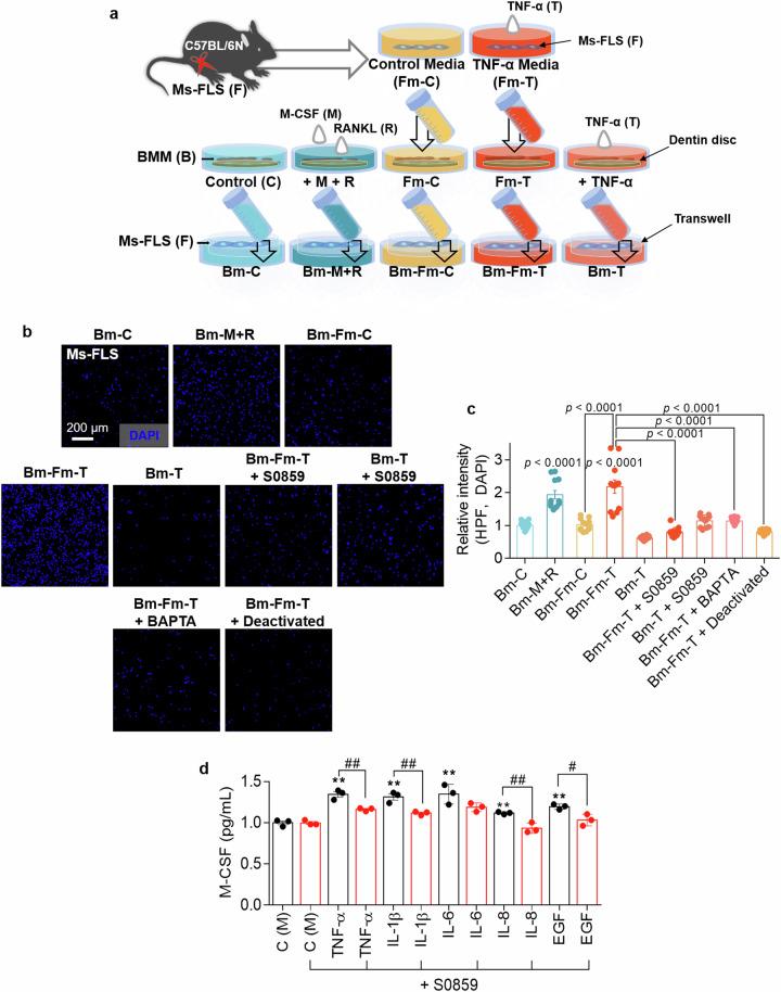
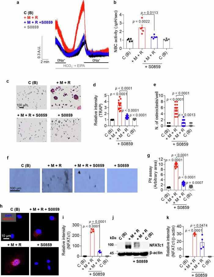
Fibroblast-like synoviocytes (FLSs) and osteoclasts are central cells in the maintenance of joint homeostasis. Rheumatoid arthritis (RA) is a chronic inflammatory disease of joints that induces cytokine-activated FLSs and progressive bone erosion. Interactions between FLSs and other cells, such as T cells and B cells, have been recognized in the development of RA. Here we hypothesized that calcium released from bone by mature osteoclasts might activate FLSs, which are also affected by inflammatory cytokines in the inflamed synovium. Osteoclastogenesis occurs in the presence of cytokine-stimulated FLS medium, and calcium released from the bone disc activates FLS migration. We first investigated the calcium and cytokine feedback loop between FLSs and osteoclast maturation. Moreover, by addressing the role of the sodium-bicarbonate cotransporter NBCn1 in osteoclastogenesis, we found that the inhibition of NBCn1 attenuated the infinite calcium and cytokine feedback loop between FLSs and osteoclasts. In a collagen-induced arthritis mouse model, the inhibition of NBC reduced the RA pathological phenotype and bone resorption area in the femur. These results suggest that modulation of the crosstalk between FLSs and osteoclasts by inhibiting the calcium and cytokine feedback loop could be considered to develop pioneering strategies to combat RA severity and dysregulated bone homeostasis.

摘要

成纤维样滑膜细胞(FLS)和破骨细胞是维持关节稳态的关键细胞。类风湿性关节炎(RA)是一种关节慢性炎症性疾病,可诱导细胞因子激活FLS并导致进行性骨侵蚀。在RA的发展过程中,FLS与其他细胞(如T细胞和B细胞)之间的相互作用已得到认可。在此,我们假设成熟破骨细胞从骨中释放的钙可能激活FLS,而FLS也会受到炎症滑膜中炎性细胞因子的影响。破骨细胞生成发生在细胞因子刺激的FLS培养基存在的情况下,并且从骨片释放的钙会激活FLS迁移。我们首先研究了FLS与破骨细胞成熟之间的钙和细胞因子反馈回路。此外,通过探讨钠-碳酸氢根共转运体NBCn1在破骨细胞生成中的作用,我们发现抑制NBCn1可减弱FLS与破骨细胞之间无限的钙和细胞因子反馈回路。在胶原诱导的关节炎小鼠模型中,抑制NBC可减轻RA病理表型以及股骨中的骨吸收面积。这些结果表明,通过抑制钙和细胞因子反馈回路来调节FLS与破骨细胞之间的串扰,可被视为开发对抗RA严重程度和骨稳态失调的开创性策略。

https://cdn.ncbi.nlm.nih.gov/pmc/blobs/2674/11873226/50c7d9f9c2d1/12276_2025_1401_Fig1_HTML.jpg

文献检索

告别复杂PubMed语法,用中文像聊天一样搜索,搜遍4000万医学文献。AI智能推荐,让科研检索更轻松。

立即免费搜索

文件翻译

保留排版,准确专业,支持PDF/Word/PPT等文件格式,支持 12+语言互译。

免费翻译文档

深度研究

AI帮你快速写综述,25分钟生成高质量综述,智能提取关键信息,辅助科研写作。

立即免费体验