Zhang Hugang, Jia Jiaxin, Liu Hanyu, Han Haobo, Li Quanshun
Key Laboratory for Molecular Enzymology and Engineering of Ministry of Education, School of Life Sciences, Jilin University, Changchun, 130012, China.
Center for Supramolecular Chemical Biology, Jilin University, Changchun, 130012, China.
Nat Commun. 2025 Jul 17;16(1):6590. doi: 10.1038/s41467-025-61923-7.
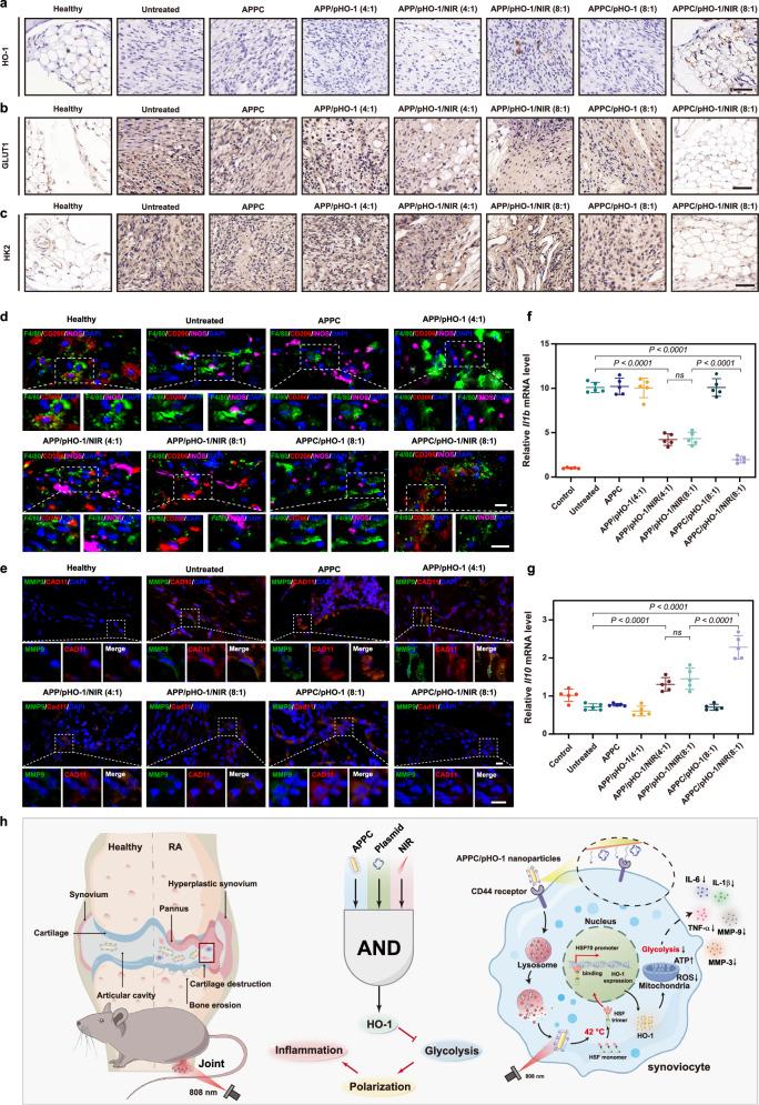
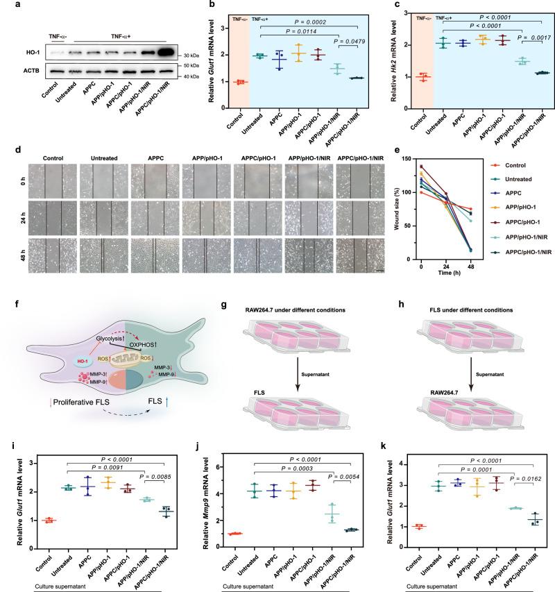
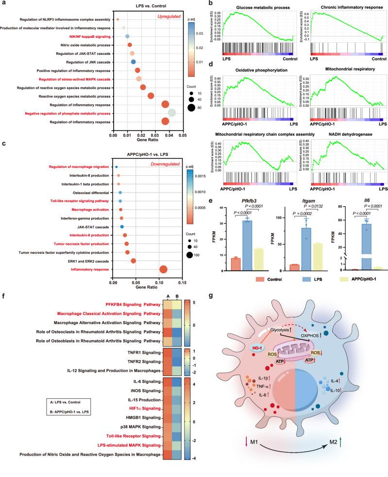
Rheumatoid arthritis is a common autoimmune disease characterized by chronic synovial inflammation and joint destruction, primarily driven by an imbalanced cellular metabolism and inflammatory microenvironment. While gene therapy offers a promising therapeutic approach, its effectiveness is limited by the challenges of non-specific gene expression in healthy tissues. Here, we develop a gene delivery system (namely APPC), in which near-infrared (NIR)-responsive gold nanorods are coated with chondroitin sulfate-modified polyethyleneimine to facilitate the heat-responsive targeted delivery of heme oxygenase 1 (HO-1) gene. The APPC shows favorable transfection efficiency due to its targeting ability and significantly facilitates HO-1 expression under NIR irradiation. The combination of APPC/pHO-1 and NIR can effectively reprogram the cellular metabolism and repolarize the macrophages and fibroblast-like synoviocytes, thereby inhibiting inflammation by suppressing glycolysis. Meanwhile, APPC can specifically enhance the HO-1 expression in inflamed tissues through NIR-mediated the activation of heat shock protein 70 promoter, ensuring the precise gene expression via photothermal conversion. In a collagen-induced arthritis model, APPC/pHO-1 under NIR irradiation exhibits potent therapeutic efficacy, restoring the articular microenvironmental homeostasis and mitigating the symptoms of rheumatoid arthritis. These findings highlight the potential of APPC/pHO-1 nanoparticles in the gene therapy of rheumatoid arthritis and other inflammatory diseases.
类风湿性关节炎是一种常见的自身免疫性疾病,其特征为慢性滑膜炎症和关节破坏,主要由细胞代谢失衡和炎症微环境驱动。虽然基因治疗提供了一种很有前景的治疗方法,但其有效性受到健康组织中非特异性基因表达挑战的限制。在此,我们开发了一种基因递送系统(即APPC),其中近红外(NIR)响应性金纳米棒用硫酸软骨素修饰的聚乙烯亚胺包被,以促进血红素加氧酶1(HO-1)基因的热响应靶向递送。APPC因其靶向能力而显示出良好的转染效率,并在近红外照射下显著促进HO-1表达。APPC/pHO-1与近红外的组合可有效重编程细胞代谢并使巨噬细胞和成纤维样滑膜细胞重新极化,从而通过抑制糖酵解来抑制炎症。同时,APPC可通过近红外介导的热休克蛋白70启动子激活特异性增强炎症组织中的HO-1表达,确保通过光热转换实现精确的基因表达。在胶原诱导的关节炎模型中,近红外照射下的APPC/pHO-1表现出强大的治疗效果,恢复关节微环境稳态并减轻类风湿性关节炎的症状。这些发现突出了APPC/pHO-纳米颗粒在类风湿性关节炎和其他炎症性疾病基因治疗中的潜力。