Suppr超能文献

人脂肪干细胞外泌体通过miR-199a-3p靶向Twist1抑制上皮-间质转化并调节TGFβ1/Smad3信号通路减轻唾液腺辐射损伤。

Exosomes of human adipose stem cells mitigate irradiation injury to salivary glands by inhibiting epithelial-mesenchymal transition through miR-199a-3p targeting Twist1 and regulating TGFβ1/Smad3 pathway.

作者信息

Guo Xiaotong, Huang Zhu, Wu Fan, Jiang Wentao, Li Yiyang, Wang Tao, Tran Simon D, Lin Zhengmei, Su Xinyun

机构信息

Hospital of Stomatology, Guangdong Provincial Key Laboratory of Stomatology, Guanghua School of Stomatology, Institute of Stomatology, Sun Yat-sen University, Guangzhou, Guangdong, 510055, China.

School of Stomatology, Shandong Second Medical University, 261053, China.

出版信息

Theranostics. 2025 Jan 2;15(5):1622-1641. doi: 10.7150/thno.102346. eCollection 2025.

Abstract

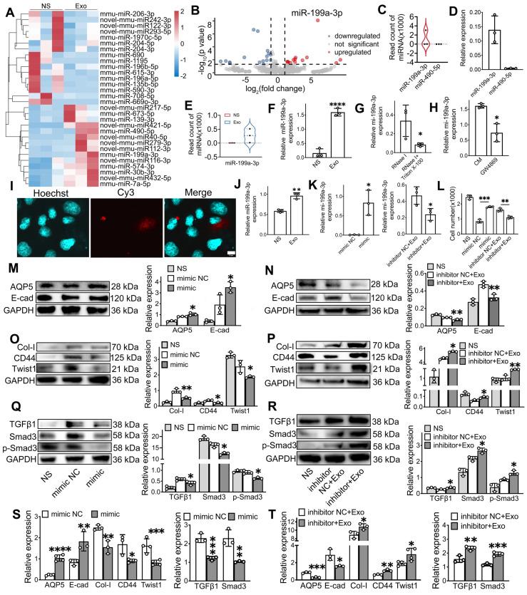
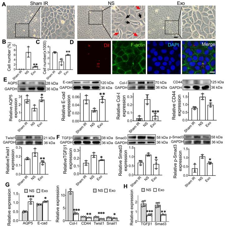
Currently, irradiation-injured salivary glands (IR-SG) lack effective clinical treatment options. Emerging treatments using exosomes (Exo) have shown promising outcomes for various diseases. However, the efficacy of exosome in treating IR-SG remains unexplored. This study aimed to use exosomes to restore IR-SG function and to explore their underlying mechanisms. Exosomes isolated from human adipose-derived stem cell (ADSC-Exo) were injected into C57BL/6 mice that had their salivary glands injured with 14Gy. RNA sequencing profiled differentially expressed miRNAs and mRNAs of IR-SG. Epithelial-mesenchymal transition (EMT) mechanisms were further examined using SMG-C6 cells. Exo-treated mice had a 96% increase in saliva secretion, higher cell proliferation, upregulated tissue repair/regeneration genes, and preserved functional cells with fewer collagen fibers compared to saline-treated mice. Exo treatment increased the expression of epithelial cell markers while decreasing mesenchymal cell markers. Notably, miR-199a-3p was significantly upregulated in Exo-treated mice, promoting cell growth and reducing EMT. Twist1, an EMT transcription factor, was identified as a direct target of miR-199a-3p and confirmed by luciferase assays. Twist1 overexpression promoted EMT, but Exo treatment or Twist1 knockdown reduced EMT marker expression and inactivated the TGFβ1/Smad3 pathway. ADSC-Exo is a promising therapy for IR-SG, primarily by mitigating EMT through miR-199a-3p targeting Twist1 and regulating the TGFβ1/Smad3 pathway.

摘要

目前,辐射损伤的唾液腺(IR-SG)缺乏有效的临床治疗方案。使用外泌体(Exo)的新兴治疗方法已在多种疾病中显示出有前景的结果。然而,外泌体治疗IR-SG的疗效仍未得到探索。本研究旨在使用外泌体恢复IR-SG的功能并探索其潜在机制。将从人脂肪来源干细胞分离的外泌体(ADSC-Exo)注射到接受14Gy辐射损伤唾液腺的C57BL/6小鼠体内。RNA测序分析了IR-SG中差异表达的miRNA和mRNA。使用SMG-C6细胞进一步研究上皮-间质转化(EMT)机制。与盐水处理的小鼠相比,接受Exo治疗的小鼠唾液分泌增加了96%,细胞增殖更高,组织修复/再生基因上调,功能性细胞得以保留,胶原纤维减少。Exo治疗增加了上皮细胞标志物的表达,同时降低了间充质细胞标志物的表达。值得注意的是,在接受Exo治疗的小鼠中miR-199a-3p显著上调,促进细胞生长并减少EMT。Twist1是一种EMT转录因子,被确定为miR-199a-3p的直接靶点,并通过荧光素酶测定得到证实。Twist1过表达促进EMT,但Exo治疗或Twist1敲低降低了EMT标志物的表达并使TGFβ1/Smad3信号通路失活。ADSC-Exo是一种有前景的IR-SG治疗方法,主要通过miR-199a-3p靶向Twist1并调节TGFβ1/Smad3信号通路来减轻EMT。

https://cdn.ncbi.nlm.nih.gov/pmc/blobs/1aa8/11780531/6a3385f0c4dc/thnov15p1622g001.jpg

文献检索

告别复杂PubMed语法,用中文像聊天一样搜索,搜遍4000万医学文献。AI智能推荐,让科研检索更轻松。

立即免费搜索

文件翻译

保留排版,准确专业,支持PDF/Word/PPT等文件格式,支持 12+语言互译。

免费翻译文档

深度研究

AI帮你快速写综述,25分钟生成高质量综述,智能提取关键信息,辅助科研写作。

立即免费体验