• 文献检索
  • 文档翻译
  • 深度研究
  • 学术资讯
  • Suppr Zotero 插件Zotero 插件
  • 邀请有礼
  • 套餐&价格
  • 历史记录
应用&插件
Suppr Zotero 插件Zotero 插件浏览器插件Mac 客户端Windows 客户端微信小程序
定价
高级版会员购买积分包购买API积分包
服务
文献检索文档翻译深度研究API 文档MCP 服务
关于我们
关于 Suppr公司介绍联系我们用户协议隐私条款
关注我们

Suppr 超能文献

核心技术专利:CN118964589B侵权必究
粤ICP备2023148730 号-1Suppr @ 2026

文献检索

告别复杂PubMed语法,用中文像聊天一样搜索,搜遍4000万医学文献。AI智能推荐,让科研检索更轻松。

立即免费搜索

文件翻译

保留排版,准确专业,支持PDF/Word/PPT等文件格式,支持 12+语言互译。

免费翻译文档

深度研究

AI帮你快速写综述,25分钟生成高质量综述,智能提取关键信息,辅助科研写作。

立即免费体验

具有靶向能力的肿瘤微环境响应性纳米复合水凝胶用于增强MYC扩增骨肉瘤的协同化学免疫治疗

TME-responsive nanocomposite hydrogel with targeted capacity for enhanced synergistic chemoimmunotherapy of MYC-amplified osteosarcoma.

作者信息

Ma Yichao, Lai Peng, Sha Zhou, Li Bing, Wu Jiangpeng, Zhou Xiaojun, He Chuanglong, Ma Xiaojun

机构信息

Department of Orthopedics, Shanghai General Hospital, Shanghai Jiao Tong University School of Medicine, Shanghai, 200080, China.

Shanghai YangZhi Rehabilitation Hospital (Shanghai Sunshine Rehabilitation Center), School of Medicine, Tongji University, Shanghai, 200092, China.

出版信息

Bioact Mater. 2025 Jan 14;47:83-99. doi: 10.1016/j.bioactmat.2025.01.006. eCollection 2025 May.

DOI:10.1016/j.bioactmat.2025.01.006
PMID:39897587
原文链接:https://pmc.ncbi.nlm.nih.gov/articles/PMC11783017/
Abstract

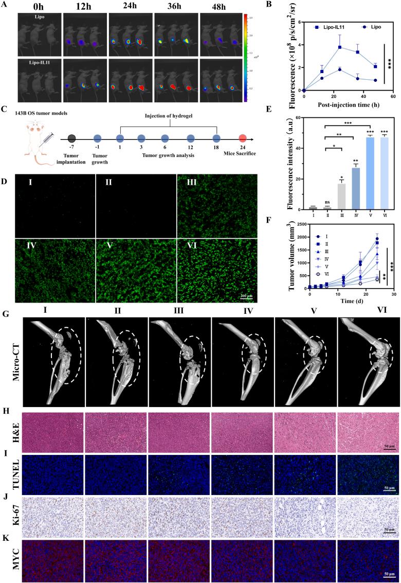
The oncogene MYC is one of the most commonly activated oncogenic proteins in human tumors, with nearly one-fourth of osteosarcoma showing MYC amplification and exhibiting the worst clinical outcomes. The clinical efficacy of single radiotherapy, chemotherapy, and immunotherapy for such osteosarcoma is poor, and the dysregulation of MYC amplification and immune-suppressive tumor microenvironment (TME) may be potential causes of anti-tumor failure. To address the above issues, we developed an injectable TME-responsive nanocomposite hydrogel to simultaneously deliver an effective MYC inhibitor (NHWD-870) and IL11Rα-targeted liposomes containing cisplatin-loaded MnO (Cis/Mn@Lipo-IL11). After administration, NHWD-870 effectively degrades MYC and downregulates CCL2 and IL13 cytokines to trigger M1 type activation of macrophages. Meanwhile, targeted delivery of Cis/Mn@Lipo-IL11 reacts with excess intratumoral GSH to generate Mn and thus inducing excess active oxygen species (ROS) production through Fenton-like reaction, along with cisplatin, thereby inducing immunogenic cell death (ICD) to promote dendritic cell maturation. Through synergistic regulation of MYC and ICD levels, the immune microenvironment was reshaped to enhance immune infiltration. In the osteosarcoma-bearing model, the nanocomposite hydrogel significantly enhanced tumor T cell infiltration, induced effective anti-tumor immunity and attenuated lung metastasis. Therefore, our results reveal a powerful strategy for targeted combination therapy of MYC-amplified osteosarcoma.

摘要

癌基因MYC是人类肿瘤中最常见被激活的致癌蛋白之一,近四分之一的骨肉瘤显示出MYC扩增并表现出最差的临床结果。单一放疗、化疗和免疫疗法对这类骨肉瘤的临床疗效不佳,而MYC扩增失调和免疫抑制性肿瘤微环境(TME)可能是抗肿瘤失败的潜在原因。为了解决上述问题,我们开发了一种可注射的TME响应性纳米复合水凝胶,以同时递送有效的MYC抑制剂(NHWD-870)和含有负载顺铂的MnO的IL11Rα靶向脂质体(Cis/Mn@Lipo-IL11)。给药后,NHWD-870有效降解MYC并下调CCL2和IL13细胞因子,以触发巨噬细胞的M1型激活。同时,Cis/Mn@Lipo-IL11的靶向递送与肿瘤内过量的谷胱甘肽(GSH)反应生成Mn,从而通过类芬顿反应诱导过量活性氧(ROS)产生,同时还有顺铂,从而诱导免疫原性细胞死亡(ICD)以促进树突状细胞成熟。通过对MYC和ICD水平的协同调节,重塑免疫微环境以增强免疫浸润。在荷骨肉瘤模型中,纳米复合水凝胶显著增强肿瘤T细胞浸润,诱导有效的抗肿瘤免疫并减轻肺转移。因此,我们的结果揭示了一种针对MYC扩增骨肉瘤的靶向联合治疗的有力策略。

https://cdn.ncbi.nlm.nih.gov/pmc/blobs/27fc/11783017/19e59e869a7d/gr7.jpg
https://cdn.ncbi.nlm.nih.gov/pmc/blobs/27fc/11783017/e34fe5bd5f40/ga1.jpg
https://cdn.ncbi.nlm.nih.gov/pmc/blobs/27fc/11783017/1910673f97dd/gr1.jpg
https://cdn.ncbi.nlm.nih.gov/pmc/blobs/27fc/11783017/dae4bd3ff3b2/gr2.jpg
https://cdn.ncbi.nlm.nih.gov/pmc/blobs/27fc/11783017/66dd4b7fea3b/gr3.jpg
https://cdn.ncbi.nlm.nih.gov/pmc/blobs/27fc/11783017/92128230d014/gr4.jpg
https://cdn.ncbi.nlm.nih.gov/pmc/blobs/27fc/11783017/cc9267693e79/gr5.jpg
https://cdn.ncbi.nlm.nih.gov/pmc/blobs/27fc/11783017/663626d1a3d2/gr6.jpg
https://cdn.ncbi.nlm.nih.gov/pmc/blobs/27fc/11783017/19e59e869a7d/gr7.jpg
https://cdn.ncbi.nlm.nih.gov/pmc/blobs/27fc/11783017/e34fe5bd5f40/ga1.jpg
https://cdn.ncbi.nlm.nih.gov/pmc/blobs/27fc/11783017/1910673f97dd/gr1.jpg
https://cdn.ncbi.nlm.nih.gov/pmc/blobs/27fc/11783017/dae4bd3ff3b2/gr2.jpg
https://cdn.ncbi.nlm.nih.gov/pmc/blobs/27fc/11783017/66dd4b7fea3b/gr3.jpg
https://cdn.ncbi.nlm.nih.gov/pmc/blobs/27fc/11783017/92128230d014/gr4.jpg
https://cdn.ncbi.nlm.nih.gov/pmc/blobs/27fc/11783017/cc9267693e79/gr5.jpg
https://cdn.ncbi.nlm.nih.gov/pmc/blobs/27fc/11783017/663626d1a3d2/gr6.jpg
https://cdn.ncbi.nlm.nih.gov/pmc/blobs/27fc/11783017/19e59e869a7d/gr7.jpg

相似文献

1
TME-responsive nanocomposite hydrogel with targeted capacity for enhanced synergistic chemoimmunotherapy of MYC-amplified osteosarcoma.具有靶向能力的肿瘤微环境响应性纳米复合水凝胶用于增强MYC扩增骨肉瘤的协同化学免疫治疗
Bioact Mater. 2025 Jan 14;47:83-99. doi: 10.1016/j.bioactmat.2025.01.006. eCollection 2025 May.
2
Synergistic Chemoimmunotherapy Augmentation via Sequential Nanocomposite Hydrogel-Mediated Reprogramming of Cancer-Associated Fibroblasts in Osteosarcoma.协同化疗免疫治疗通过序贯纳米复合水凝胶介导骨肉瘤中癌相关成纤维细胞的重编程增强。
Adv Mater. 2024 Apr;36(15):e2309591. doi: 10.1002/adma.202309591. Epub 2023 Dec 29.
3
Manganese dioxide-based in situ vaccine boosts antitumor immunity via simultaneous activation of immunogenic cell death and the STING pathway.基于二氧化锰的原位疫苗通过同时激活免疫原性细胞死亡和STING通路来增强抗肿瘤免疫力。
Acta Biomater. 2025 Mar 1;194:467-482. doi: 10.1016/j.actbio.2025.01.029. Epub 2025 Jan 18.
4
A multifunctional cascade gas-nanoreactor with MnO as a gatekeeper to enhance starvation therapy and provoke antitumor immune response.一种以MnO作为守门人的多功能级联气体纳米反应器,用于增强饥饿疗法并激发抗肿瘤免疫反应。
Acta Biomater. 2024 Dec;190:501-517. doi: 10.1016/j.actbio.2024.11.004. Epub 2024 Nov 7.
5
A prodrug hydrogel with tumor microenvironment and near-infrared light dual-responsive action for synergistic cancer immunotherapy.一种具有肿瘤微环境和近红外光双重响应作用的前药水凝胶,用于协同癌症免疫治疗。
Acta Biomater. 2022 Sep 1;149:334-346. doi: 10.1016/j.actbio.2022.06.041. Epub 2022 Jun 30.
6
A Physiologically Responsive Nanocomposite Hydrogel for Treatment of Head and Neck Squamous Cell Carcinoma via Proteolysis-Targeting Chimeras Enhanced Immunotherapy.一种基于生理响应的纳米复合水凝胶,通过蛋白酶靶向嵌合体增强免疫疗法治疗头颈部鳞状细胞癌。
Adv Mater. 2023 Mar;35(12):e2210787. doi: 10.1002/adma.202210787. Epub 2023 Feb 10.
7
Reversing the immunosuppressive microenvironment with reduced redox level by microwave-chemo-immunostimulant Ce-Mn MOF for improved immunotherapy.通过微波化疗免疫刺激 Ce-MnMOF 降低氧化还原水平逆转免疫抑制微环境,提高免疫治疗效果。
J Nanobiotechnology. 2022 Dec 3;20(1):512. doi: 10.1186/s12951-022-01699-w.
8
Copper-induced injectable hydrogel with nitric oxide for enhanced immunotherapy by amplifying immunogenic cell death and regulating cancer associated fibroblasts.具有一氧化氮的铜诱导可注射水凝胶,通过放大免疫原性细胞死亡和调节癌症相关成纤维细胞来增强免疫治疗。
Biomater Res. 2023 May 10;27(1):44. doi: 10.1186/s40824-023-00389-4.
9
Aptamer-conjugated nano-liposome for immunogenic chemotherapy with reversal of immunosuppression.适配体偶联纳米脂质体用于免疫原性化疗并逆转免疫抑制
J Control Release. 2022 Aug;348:893-910. doi: 10.1016/j.jconrel.2022.06.039. Epub 2022 Jun 29.
10
An injectable, in situ forming and NIR-responsive hydrogel persistently reshaping tumor microenvironment for efficient melanoma therapy.一种可注射、原位形成且近红外响应的水凝胶持续重塑肿瘤微环境以实现高效黑色素瘤治疗。
Biomater Res. 2023 Nov 19;27(1):118. doi: 10.1186/s40824-023-00462-y.

引用本文的文献

1
Material-Driven Therapeutics: Functional Nanomaterial Design Paradigms Revolutionizing Osteosarcoma Treatment.材料驱动的疗法:彻底改变骨肉瘤治疗的功能性纳米材料设计范例
J Funct Biomater. 2025 Jun 5;16(6):213. doi: 10.3390/jfb16060213.

本文引用的文献

1
Endowing Pt(IV) with Perfluorocarbon Chains and Human Serum Albumin Encapsulation for Highly Effective Antitumor Chemoimmunotherapy.赋予 Pt(IV)全氟碳链和人血清白蛋白包封用于高效的抗肿瘤化疗免疫治疗。
ACS Nano. 2024 May 28;18(21):13683-13695. doi: 10.1021/acsnano.4c01352. Epub 2024 May 15.
2
A Single-Atom Manganese Nanozyme Mn-N/C Promotes Anti-Tumor Immune Response via Eliciting Type I Interferon Signaling.单原子锰纳米酶 Mn-N/C 通过诱导 I 型干扰素信号促进抗肿瘤免疫反应。
Adv Sci (Weinh). 2024 Apr;11(14):e2305979. doi: 10.1002/advs.202305979. Epub 2024 Feb 2.
3
Osteocyte mitochondria inhibit tumor development via STING-dependent antitumor immunity.
骨细胞线粒体通过 STING 依赖性抗肿瘤免疫抑制肿瘤发展。
Sci Adv. 2024 Jan 19;10(3):eadi4298. doi: 10.1126/sciadv.adi4298. Epub 2024 Jan 17.
4
Combined BET and MEK Inhibition synergistically suppresses melanoma by targeting YAP1.联合 BET 和 MEK 抑制通过靶向 YAP1 协同抑制黑色素瘤。
Theranostics. 2024 Jan 1;14(2):593-607. doi: 10.7150/thno.85437. eCollection 2024.
5
TRIM21-mediated Sohlh2 ubiquitination suppresses M2 macrophage polarization and progression of triple-negative breast cancer.TRIM21 介导的 Sohlh2 泛素化抑制 M2 巨噬细胞极化和三阴性乳腺癌的进展。
Cell Death Dis. 2023 Dec 20;14(12):850. doi: 10.1038/s41419-023-06383-x.
6
Synergistic Chemoimmunotherapy Augmentation via Sequential Nanocomposite Hydrogel-Mediated Reprogramming of Cancer-Associated Fibroblasts in Osteosarcoma.协同化疗免疫治疗通过序贯纳米复合水凝胶介导骨肉瘤中癌相关成纤维细胞的重编程增强。
Adv Mater. 2024 Apr;36(15):e2309591. doi: 10.1002/adma.202309591. Epub 2023 Dec 29.
7
A "One Arrow Three Eagle" Strategy to Improve CM-272 Primed Bladder Cancer Immunotherapy.一种提高 CM-272 致敏膀胱癌免疫治疗的“一箭三雕”策略。
Adv Mater. 2024 Mar;36(9):e2310522. doi: 10.1002/adma.202310522. Epub 2023 Dec 15.
8
Manganese@Albumin Nanocomplex and Its Assembled Nanowire Activate TLR4-Dependent Signaling Cascades of Macrophages.锰@白蛋白纳米复合物及其组装纳米线激活巨噬细胞 TLR4 依赖性信号级联反应。
Adv Mater. 2024 Feb;36(5):e2310979. doi: 10.1002/adma.202310979. Epub 2023 Dec 5.
9
Genomic profiling of subcutaneous patient-derived xenografts reveals immune constraints on tumor evolution in childhood solid cancer.皮下患者来源异种移植物的基因组分析揭示了儿童实体瘤中肿瘤进化对免疫的限制。
Nat Commun. 2023 Nov 22;14(1):7600. doi: 10.1038/s41467-023-43373-1.
10
Injectable Supramolecular Hydrogels for In Situ Programming of Car-T Cells toward Solid Tumor Immunotherapy.可注射的超分子水凝胶用于原位编程 CAR-T 细胞以实现实体瘤免疫治疗。
Adv Mater. 2024 Feb;36(5):e2310078. doi: 10.1002/adma.202310078. Epub 2023 Dec 4.