• 文献检索
  • 文档翻译
  • 深度研究
  • 学术资讯
  • Suppr Zotero 插件Zotero 插件
  • 邀请有礼
  • 套餐&价格
  • 历史记录
应用&插件
Suppr Zotero 插件Zotero 插件浏览器插件Mac 客户端Windows 客户端微信小程序
定价
高级版会员购买积分包购买API积分包
服务
文献检索文档翻译深度研究API 文档MCP 服务
关于我们
关于 Suppr公司介绍联系我们用户协议隐私条款
关注我们

Suppr 超能文献

核心技术专利:CN118964589B侵权必究
粤ICP备2023148730 号-1Suppr @ 2026

文献检索

告别复杂PubMed语法,用中文像聊天一样搜索,搜遍4000万医学文献。AI智能推荐,让科研检索更轻松。

立即免费搜索

文件翻译

保留排版,准确专业,支持PDF/Word/PPT等文件格式,支持 12+语言互译。

免费翻译文档

深度研究

AI帮你快速写综述,25分钟生成高质量综述,智能提取关键信息,辅助科研写作。

立即免费体验

在去势抵抗性前列腺癌中,曲林通过上调miR-145-5p抑制MAP3K11/NF-κB/COX-2信号通路。

Trillin inhibits MAP3K11/NF-κB/COX-2 signaling pathways through upregulation of miR-145-5p in castration-resistant prostate cancer.

作者信息

Wang Yanlong, Peng Yulin, Hao Wenjun, He Chengjian, Gao Xiang, Liang Peng, Zhao Haolin, Wang Ying, Wang Liang, Yu Zhenlong, Liu Zhiyu

机构信息

Department of Urology, The Second Hospital of Dalian Medical University, Dalian 116023, China.

College of Integrative Medicine, College of Pharmacy, Dalian Medical University, Dalian 116044, China.

出版信息

iScience. 2024 Dec 2;28(2):111505. doi: 10.1016/j.isci.2024.111505. eCollection 2025 Feb 21.

DOI:10.1016/j.isci.2024.111505
PMID:39898047
原文链接:https://pmc.ncbi.nlm.nih.gov/articles/PMC11787546/
Abstract

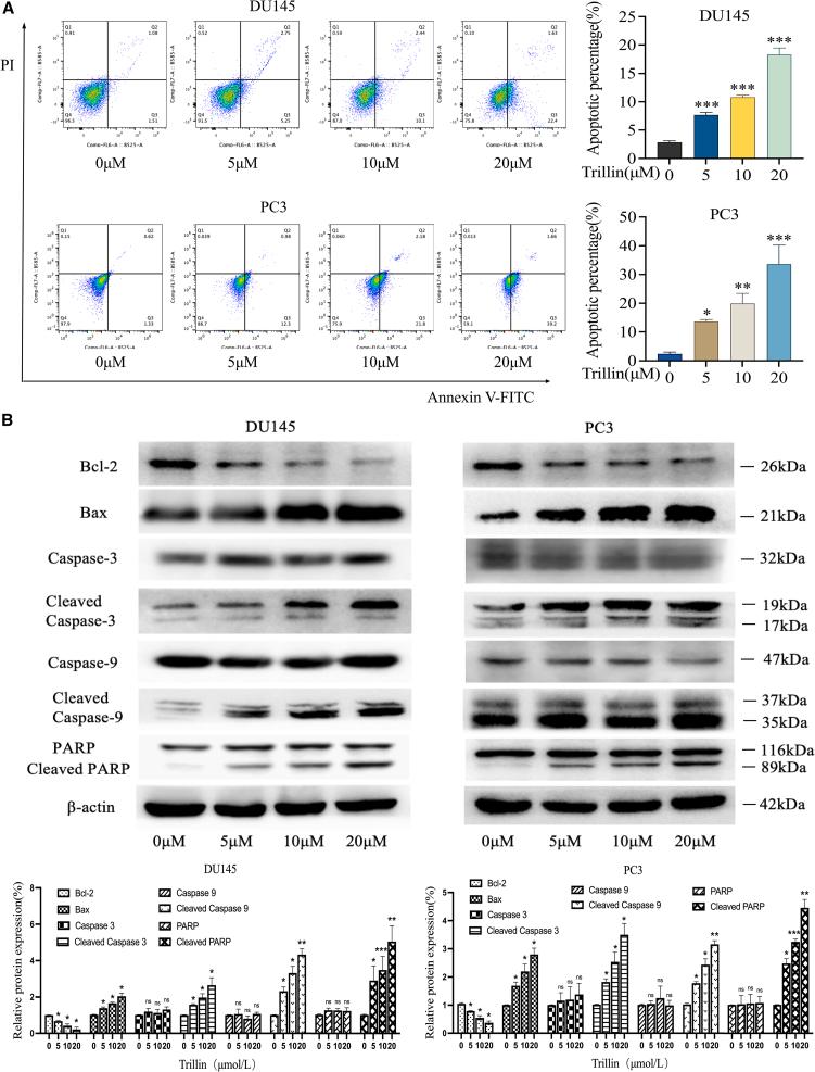
Castration-resistant prostate cancer (CRPC) presents a significant challenge in treatment following androgen deprivation therapy. This study evaluates Trillin, a compound with antioxidant and anti-inflammatory properties, for its therapeutic potential against CRPC. Using DU145 and PC3 cell lines and a mouse xenograft model, we demonstrate that Trillin effectively inhibits CRPC cell viability, proliferation, migration, and invasion while promoting apoptosis and cell-cycle arrest. Mechanistic investigations reveal that Trillin disrupts NF-κB/COX-2 signaling by downregulating MAP3K11 and COX-2 and inhibiting the nuclear translocation of NF-κB subunits. Additionally, Trillin enhances the expression of miR-145-5p, further modulating pathways critical for CRPC progression. These findings suggest that Trillin may offer a promising alternative approach for targeting CRPC, highlighting its potential as a therapeutic agent to improve patient outcomes.

摘要

去势抵抗性前列腺癌(CRPC)在雄激素剥夺治疗后的治疗中构成了重大挑战。本研究评估了具有抗氧化和抗炎特性的化合物曲菌素(Trillin)对CRPC的治疗潜力。使用DU145和PC3细胞系以及小鼠异种移植模型,我们证明曲菌素可有效抑制CRPC细胞的活力、增殖、迁移和侵袭,同时促进细胞凋亡和细胞周期停滞。机制研究表明,曲菌素通过下调MAP3K11和COX-2并抑制NF-κB亚基的核转位来破坏NF-κB/COX-2信号通路。此外,曲菌素增强了miR-145-5p的表达,进一步调节了对CRPC进展至关重要的信号通路。这些发现表明,曲菌素可能为靶向治疗CRPC提供一种有前景的替代方法,突出了其作为改善患者预后的治疗药物的潜力。

https://cdn.ncbi.nlm.nih.gov/pmc/blobs/ca92/11787546/ae7d4b4a2cbd/gr11.jpg
https://cdn.ncbi.nlm.nih.gov/pmc/blobs/ca92/11787546/9c64f71caf0a/fx1.jpg
https://cdn.ncbi.nlm.nih.gov/pmc/blobs/ca92/11787546/5fa7df7362c4/gr1.jpg
https://cdn.ncbi.nlm.nih.gov/pmc/blobs/ca92/11787546/ccbad77f95b7/gr2.jpg
https://cdn.ncbi.nlm.nih.gov/pmc/blobs/ca92/11787546/ddbef49351ec/gr3.jpg
https://cdn.ncbi.nlm.nih.gov/pmc/blobs/ca92/11787546/ddd1770cedbf/gr4.jpg
https://cdn.ncbi.nlm.nih.gov/pmc/blobs/ca92/11787546/2d5f46fff12f/gr5.jpg
https://cdn.ncbi.nlm.nih.gov/pmc/blobs/ca92/11787546/4c51443fc9e2/gr6.jpg
https://cdn.ncbi.nlm.nih.gov/pmc/blobs/ca92/11787546/25d32b015282/gr7.jpg
https://cdn.ncbi.nlm.nih.gov/pmc/blobs/ca92/11787546/439e7a8a1f1d/gr8.jpg
https://cdn.ncbi.nlm.nih.gov/pmc/blobs/ca92/11787546/ef822546dfbe/gr9.jpg
https://cdn.ncbi.nlm.nih.gov/pmc/blobs/ca92/11787546/2632f8738343/gr10.jpg
https://cdn.ncbi.nlm.nih.gov/pmc/blobs/ca92/11787546/ae7d4b4a2cbd/gr11.jpg
https://cdn.ncbi.nlm.nih.gov/pmc/blobs/ca92/11787546/9c64f71caf0a/fx1.jpg
https://cdn.ncbi.nlm.nih.gov/pmc/blobs/ca92/11787546/5fa7df7362c4/gr1.jpg
https://cdn.ncbi.nlm.nih.gov/pmc/blobs/ca92/11787546/ccbad77f95b7/gr2.jpg
https://cdn.ncbi.nlm.nih.gov/pmc/blobs/ca92/11787546/ddbef49351ec/gr3.jpg
https://cdn.ncbi.nlm.nih.gov/pmc/blobs/ca92/11787546/ddd1770cedbf/gr4.jpg
https://cdn.ncbi.nlm.nih.gov/pmc/blobs/ca92/11787546/2d5f46fff12f/gr5.jpg
https://cdn.ncbi.nlm.nih.gov/pmc/blobs/ca92/11787546/4c51443fc9e2/gr6.jpg
https://cdn.ncbi.nlm.nih.gov/pmc/blobs/ca92/11787546/25d32b015282/gr7.jpg
https://cdn.ncbi.nlm.nih.gov/pmc/blobs/ca92/11787546/439e7a8a1f1d/gr8.jpg
https://cdn.ncbi.nlm.nih.gov/pmc/blobs/ca92/11787546/ef822546dfbe/gr9.jpg
https://cdn.ncbi.nlm.nih.gov/pmc/blobs/ca92/11787546/2632f8738343/gr10.jpg
https://cdn.ncbi.nlm.nih.gov/pmc/blobs/ca92/11787546/ae7d4b4a2cbd/gr11.jpg

相似文献

1
Trillin inhibits MAP3K11/NF-κB/COX-2 signaling pathways through upregulation of miR-145-5p in castration-resistant prostate cancer.在去势抵抗性前列腺癌中,曲林通过上调miR-145-5p抑制MAP3K11/NF-κB/COX-2信号通路。
iScience. 2024 Dec 2;28(2):111505. doi: 10.1016/j.isci.2024.111505. eCollection 2025 Feb 21.
2
Patchouli alcohol suppresses castration-resistant prostate cancer progression by inhibiting NF-κB signal pathways.广藿香醇通过抑制核因子κB信号通路抑制去势抵抗性前列腺癌进展。
Transl Androl Urol. 2022 Apr;11(4):528-542. doi: 10.21037/tau-22-220.
3
BK002 Induces miR-192-5p-Mediated Apoptosis in Castration-Resistant Prostate Cancer Cells Modulation of PI3K/CHOP.BK002诱导去势抵抗性前列腺癌细胞中miR-192-5p介导的凋亡 对PI3K/CHOP的调节
Front Oncol. 2022 Mar 7;12:791365. doi: 10.3389/fonc.2022.791365. eCollection 2022.
4
Matrine suppresses invasion of castration-resistant prostate cancer cells by downregulating MMP-2/9 via NF-κB signaling pathway.苦参碱通过NF-κB信号通路下调MMP-2/9来抑制去势抵抗性前列腺癌细胞的侵袭。
Int J Oncol. 2017 Feb;50(2):640-648. doi: 10.3892/ijo.2016.3805. Epub 2016 Dec 14.
5
Pyrogallol from Inhibits Proliferation and Promotes Apoptosis in Castration-Resistant Prostate Cancer Cells via Modulating Akt/GSK-3/-catenin Signaling Pathway.没食子酚通过调节 Akt/GSK-3/-连环蛋白信号通路抑制去势抵抗性前列腺癌细胞的增殖并促进其凋亡。
Int J Mol Sci. 2023 Mar 29;24(7):6452. doi: 10.3390/ijms24076452.
6
Melatonin Inhibits Androgen Receptor Splice Variant-7 (AR-V7)-Induced Nuclear Factor-Kappa B (NF-κB) Activation and NF-κB Activator-Induced AR-V7 Expression in Prostate Cancer Cells: Potential Implications for the Use of Melatonin in Castration-Resistant Prostate Cancer (CRPC) Therapy.褪黑素抑制雄激素受体剪接变体7(AR-V7)诱导的核因子-κB(NF-κB)激活以及NF-κB激活剂诱导的前列腺癌细胞中AR-V7的表达:褪黑素在去势抵抗性前列腺癌(CRPC)治疗中应用的潜在意义。
Int J Mol Sci. 2017 May 31;18(6):1130. doi: 10.3390/ijms18061130.
7
MicroRNA-144-3p inhibits cell proliferation and promotes apoptosis in castration-resistant prostate cancer by targeting CEP55.微小 RNA-144-3p 通过靶向 CEP55 抑制去势抵抗性前列腺癌中的细胞增殖并促进细胞凋亡。
Eur Rev Med Pharmacol Sci. 2018 Nov;22(22):7660-7670. doi: 10.26355/eurrev_201811_16383.
8
PDLIM2 suppression efficiently reduces tumor growth and invasiveness of human castration-resistant prostate cancer-like cells.PDLIM2抑制可有效降低人去势抵抗性前列腺癌样细胞的肿瘤生长和侵袭性。
Prostate. 2016 Feb 15;76(3):273-85. doi: 10.1002/pros.23118. Epub 2015 Oct 26.
9
β-elemonic acid inhibits growth and triggers apoptosis in human castration-resistant prostate cancer cells through the suppression of JAK2/STAT3/MCL-1 and NF-ĸB signal pathways.β-elemonic 酸通过抑制 JAK2/STAT3/MCL-1 和 NF-ĸB 信号通路抑制人去势抵抗性前列腺癌细胞的生长并触发细胞凋亡。
Chem Biol Interact. 2021 Jun 1;342:109477. doi: 10.1016/j.cbi.2021.109477. Epub 2021 Apr 18.
10
Relationship between circulating miRNA-222-3p and miRNA-136-5p and the efficacy of docetaxel chemotherapy in metastatic castration-resistant prostate cancer patients.循环miRNA-222-3p和miRNA-136-5p与多西他赛化疗对转移性去势抵抗性前列腺癌患者疗效的关系
BMC Urol. 2024 Dec 21;24(1):275. doi: 10.1186/s12894-024-01666-7.

引用本文的文献

1
MicroRNA-145 in urologic tumors: biological roles, regulatory networks, and clinical translation.泌尿系统肿瘤中的MicroRNA-145:生物学作用、调控网络及临床转化
Front Pharmacol. 2025 Jul 4;16:1609646. doi: 10.3389/fphar.2025.1609646. eCollection 2025.

本文引用的文献

1
Targeting myeloid chemotaxis to reverse prostate cancer therapy resistance.靶向髓样趋化作用逆转前列腺癌治疗抵抗。
Nature. 2023 Nov;623(7989):1053-1061. doi: 10.1038/s41586-023-06696-z. Epub 2023 Oct 16.
2
Autophagy inhibition mediated by trillin promotes apoptosis in hepatocellular carcinoma cells via activation of mTOR/STAT3 signaling.由三叶因子介导的自噬抑制通过激活mTOR/STAT3信号通路促进肝癌细胞凋亡。
Naunyn Schmiedebergs Arch Pharmacol. 2024 Mar;397(3):1575-1587. doi: 10.1007/s00210-023-02700-5. Epub 2023 Sep 7.
3
Correction: Gamabufotalin, a bufadienolide compound from toad venom, suppresses COX-2 expression through targeting IKKβ/NF-κB signaling pathway in lung cancer cells.
更正:蟾毒它灵,一种来自蟾蜍毒液的蟾二烯羟酸内酯化合物,通过靶向肺癌细胞中的IKKβ/NF-κB信号通路抑制COX-2表达。
Mol Cancer. 2023 Sep 2;22(1):144. doi: 10.1186/s12943-023-01852-5.
4
Inflammation-related indicators have a potential to increase overall quality of the prostate cancer management: a narrative review.炎症相关指标对提高前列腺癌管理的整体质量具有潜在作用:一项叙述性综述。
Transl Androl Urol. 2023 May 31;12(5):809-822. doi: 10.21037/tau-23-55. Epub 2023 May 8.
5
Non-coding RNAs in enzalutamide resistance of castration-resistant prostate cancer.非编码 RNA 在去势抵抗性前列腺癌恩杂鲁胺耐药中的作用。
Cancer Lett. 2023 Jul 10;566:216247. doi: 10.1016/j.canlet.2023.216247. Epub 2023 May 30.
6
Plasmatic MicroRNAs and Treatment Outcomes of Patients with Metastatic Castration-Resistant Prostate Cancer: A Hospital-Based Cohort Study and In Silico Analysis.血浆 microRNAs 与转移性去势抵抗性前列腺癌患者治疗结局的相关性:一项基于医院的队列研究和计算机模拟分析。
Int J Mol Sci. 2023 May 22;24(10):9101. doi: 10.3390/ijms24109101.
7
Infectivity-Enhanced, Conditionally Replicative Adenovirus for COX-2-Expressing Castration-Resistant Prostate Cancer.增强感染性、条件复制型腺病毒用于 COX-2 表达的去势抵抗性前列腺癌。
Viruses. 2023 Mar 31;15(4):901. doi: 10.3390/v15040901.
8
Systemic Therapies for Metastatic Castration-Resistant Prostate Cancer: An Updated Review.转移性去势抵抗性前列腺癌的全身治疗:最新综述
World J Mens Health. 2023 Oct;41(4):769-784. doi: 10.5534/wjmh.220200. Epub 2023 Jan 27.
9
Immunoproteasome inhibition prevents progression of castration-resistant prostate cancer.免疫蛋白酶体抑制可阻止去势抵抗性前列腺癌的进展。
Br J Cancer. 2023 Mar;128(7):1377-1390. doi: 10.1038/s41416-022-02129-2. Epub 2023 Jan 21.
10
Cancer statistics, 2023.癌症统计数据,2023 年。
CA Cancer J Clin. 2023 Jan;73(1):17-48. doi: 10.3322/caac.21763.