Suppr超能文献

探索胃癌中的丝裂原活化蛋白激酶激酶激酶(MAP3K)基因:生物标志物、肿瘤微环境动态变化及化疗耐药性

Exploring MAP3K genes in gastric cancer: biomarkers, tumor microenvironment dynamics, and chemotherapy resistance.

作者信息

Wei Senhui, Li Ying, Zhou Jing, Xia Yongming

机构信息

Department of Gastroenterolog, Shenzhen Guangming District People's Hospital, Shenzhen City, 518107, P.R. China.

Department of Hepatobiliary Gastrointestinal Surgery, Shenzhen Guangming District People's Hospital, Shenzhen City, 518107, P. R. China.

出版信息

Hereditas. 2025 Feb 3;162(1):15. doi: 10.1186/s41065-025-00364-0.

Abstract

BACKGROUND

Gastric cancer (GC) presents a significant global health burden, necessitating a deeper understanding of its molecular underpinnings for improved diagnostics and therapeutics.

METHODS

In this study, we investigated the expression profiles and clinical implications of MAP3K genes in GC using in silico and in vitro experiments.

RESULTS

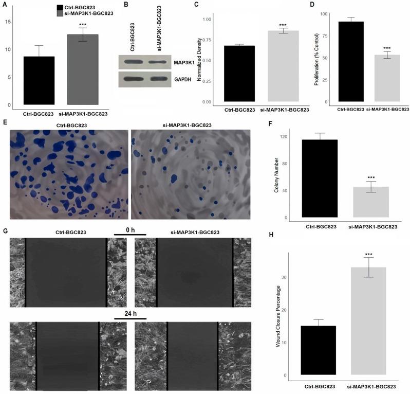
Utilizing RT-qPCR analysis, we observed significant up-regulation of MAP3K1, MAP3K4, MAP3K5, MAP3K6, MAP3K7, MAP3K8, MAP3K9, and MAP3K10 in GC cell lines, while MAP3K2, MAP3K3, MAP3K11, MAP3K12, MAP3K13, MAP3K14, and MAP3K15 exhibited down-regulation. Prognostic evaluation revealed that elevated expression of MAP3K1, MAP3K4, MAP3K7, MAP3K8, MAP3K9, and MAP3K10 was associated with shorter overall survival (OS), emphasizing their clinical significance. Furthermore, the diagnostic potential was demonstrated through robust Receiver operating characteristics (ROC) curve analysis, indicating the strong discriminatory power of these genes in distinguishing GC patients. Proteomic analysis further confirmed the higher expression of MAP3K1, MAP3K4, MAP3K7, MAP3K8, MAP3K9, and MAP3K10 genes in GC. Methylation profiling further supported the idea that promoter hypomethylation of MAP3K1, MAP3K4, MAP3K7, MAP3K8, MAP3K9, and MAP3K10 genes was associated with their up-regulation. Single-cell functional analysis elucidated the involvement of MAP3K genes in shaping the tumor microenvironment. miRNA-mRNA network analysis revealed intricate regulatory mechanisms, with hsa-mir-200b-3p emerging as a key regulator. Finally, the MAP3K1 knockdown has shown significant impacts on the cellular behavior of the BGC823 cells.

CONCLUSION

This comprehensive assessment provides valuable insights into the role of MAP3K genes in GC, offering avenues for further research and therapeutic exploration.

摘要

背景

胃癌(GC)给全球健康带来了重大负担,因此有必要更深入地了解其分子基础,以改进诊断和治疗方法。

方法

在本研究中,我们通过计算机模拟和体外实验研究了丝裂原活化蛋白激酶激酶激酶(MAP3K)基因在胃癌中的表达谱及其临床意义。

结果

利用逆转录定量聚合酶链反应(RT-qPCR)分析,我们观察到胃癌细胞系中MAP3K1、MAP3K4、MAP3K5、MAP3K6、MAP3K7、MAP3K8、MAP3K9和MAP3K10显著上调,而MAP3K2、MAP3K3、MAP3K11、MAP3K12、MAP3K13、MAP3K14和MAP3K15则下调。预后评估显示,MAP3K1、MAP3K4、MAP3K7、MAP3K8、MAP3K9和MAP3K10的高表达与总生存期(OS)缩短相关,强调了它们的临床意义。此外,通过稳健的受试者工作特征(ROC)曲线分析证明了这些基因的诊断潜力,表明它们在区分胃癌患者方面具有很强的鉴别能力。蛋白质组学分析进一步证实了MAP3K1、MAP3K4、MAP3K7、MAP3K8、MAP3K9和MAP3K10基因在胃癌中的高表达。甲基化分析进一步支持了这样的观点,即MAP3K1、MAP3K4、MAP3K7、MAP3K8、MAP3K9和MAP3K10基因的启动子低甲基化与它们的上调有关。单细胞功能分析阐明了MAP3K基因在塑造肿瘤微环境中的作用。微小RNA-信使核糖核酸(miRNA-mRNA)网络分析揭示了复杂的调控机制,其中hsa-mir-200b-3p成为关键调节因子。最后,敲低MAP3K1对BGC823细胞的细胞行为产生了显著影响。

结论

这一全面评估为MAP3K基因在胃癌中的作用提供了有价值的见解,为进一步研究和治疗探索提供了途径。

https://cdn.ncbi.nlm.nih.gov/pmc/blobs/a85d/11789369/3ef2de53e973/41065_2025_364_Fig1_HTML.jpg

文献检索

告别复杂PubMed语法,用中文像聊天一样搜索,搜遍4000万医学文献。AI智能推荐,让科研检索更轻松。

立即免费搜索

文件翻译

保留排版,准确专业,支持PDF/Word/PPT等文件格式,支持 12+语言互译。

免费翻译文档

深度研究

AI帮你快速写综述,25分钟生成高质量综述,智能提取关键信息,辅助科研写作。

立即免费体验