Shanthikumar Shivanthan, Gubbels Liam, Wong Anson Tsz Chun, Walker Hannah, Ranganathan Sarath C, Neeland Melanie R
Infection, Immunity and Global Health Theme, Murdoch Children's Research Institute, Parkville, VIC, Australia.
Department of Paediatrics, University of Melbourne, Parkville, VIC, Australia.
Thorax. 2025 Jun 16;80(7):433-444. doi: 10.1136/thorax-2024-221634.
Early-life inflammation has long been recognised as a key pathophysiological process in the evolution of cystic fibrosis (CF) lung disease. Despite this, no CF-specific anti-inflammatory treatments have been developed. This is crucial even in the era of highly effective modulator therapy as recent evidence suggests that modulators alter, but may not fully resolve, pulmonary inflammation.
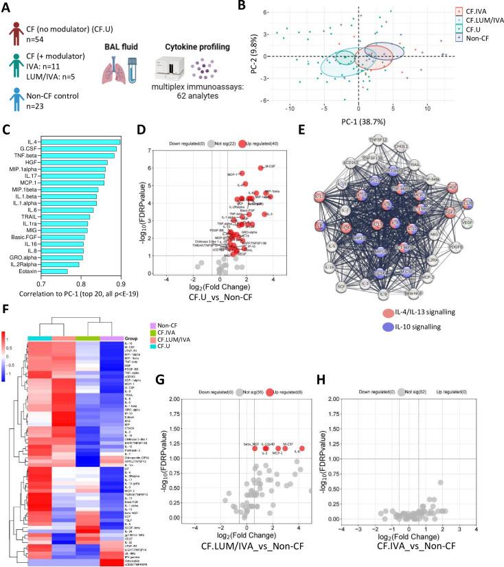
In this study, we used clinical microbiology data, high-dimensional flow cytometry and multiplex immunoassays to compare pulmonary (bronchoalveolar lavage (BAL)) and systemic immunity in 70 preschool children with CF and a total of 32 age-matched preschool controls.
We show that inflammation in the early-life CF lung is characterised by innate cell infiltration (neutrophils: 31.31 vs 1.8% of BAL in CF compared with controls, FDRp=0.0001; eosinophils: 0.55 vs 0.06%, FDRp=0.001, and monocytes: 1.91 vs 0.45%, FDRp=0.004) and widespread upregulation of both traditional and type 2 inflammatory soluble signatures (40 analytes significantly elevated in BAL of CF compared with controls, all FDRp<0.1). Key targetable features of this response included pulmonary interleukin (IL)-8 and IL-13 which were most significantly associated with neutrophilic and eosinophilic infiltration, respectively (IL-8 and neutrophils; Spearman rho=0.68, FDRp=0.002: IL-13 and eosinophils; Spearman rho=0.75, FDRp=0.01). Signatures of type 2 inflammation, as identified by REACTOME pathway analysis, including IL-4, IL-13 and FGF-2, were highly elevated in both the lungs and circulation in early CF. When exploring the efficacy of Cystic Fibrosis Transmembrane Conductance Regulator modulators to resolve pulmonary and systemic inflammation in early life, we showed that different classes of modulators have varying effects on inflammation, with ivacaftor showing a more significant effect in the lungs and circulation than lumacaftor/ivacaftor. Finally, we showed that CF children with pathogen colonisation had similar levels of pulmonary inflammation as CF children without pathogen colonisation (no significant differences), and that inflammation was evident during infancy even without evidence of colonisation (as observed by significant increases in levels of SDF-1alpha, M-CSF, IL-2, IL-9, IL-12p40, IL-17, MCP-1 and LIGHT/TNFSF14, all FDRp<0.1), highlighting a role for intrinsic dysregulation of inflammation that begins in early life.
We provide a rationale for targeted anti-inflammatory intervention in early-life CF.
长期以来,早期炎症一直被认为是囊性纤维化(CF)肺部疾病发展过程中的关键病理生理过程。尽管如此,尚未开发出针对CF的抗炎治疗方法。即使在高效调节剂治疗的时代,这一点也至关重要,因为最近的证据表明,调节剂可改变但可能无法完全消除肺部炎症。
在本研究中,我们使用临床微生物学数据、高维流式细胞术和多重免疫测定法,比较了70名学龄前CF儿童和32名年龄匹配的学龄前对照儿童的肺部(支气管肺泡灌洗(BAL))和全身免疫。
我们发现,早期CF肺部炎症的特征是先天性细胞浸润(中性粒细胞:CF组BAL中占31.31%,而对照组为1.8%,FDRp = 0.0001;嗜酸性粒细胞:0.55%对0.06%,FDRp = 0.001,单核细胞:1.91%对0.45%,FDRp = 0.004)以及传统和2型炎症可溶性标志物的广泛上调(与对照组相比,CF组BAL中有40种分析物显著升高,所有FDRp<0.1)。这种反应的关键可靶向特征包括肺部白细胞介素(IL)-8和IL-13,它们分别与中性粒细胞和嗜酸性粒细胞浸润最显著相关(IL-8与中性粒细胞;Spearman秩相关系数=0.68,FDRp = 0.002;IL-13与嗜酸性粒细胞;Spearman秩相关系数=0.75,FDRp = 0.01)。通过REACTOME通路分析确定的2型炎症标志物,包括IL-4、IL-13和FGF-2,在早期CF的肺部和循环中均高度升高。在探索囊性纤维化跨膜传导调节因子调节剂解决早期肺部和全身炎症的疗效时,我们发现不同类别的调节剂对炎症有不同的影响,依伐卡托在肺部和循环中的作用比鲁马卡托/依伐卡托更显著。最后,我们发现有病原体定植的CF儿童与无病原体定植的CF儿童的肺部炎症水平相似(无显著差异),并且即使没有定植证据,在婴儿期炎症也很明显(如SDF-1α、M-CSF、IL-2、IL-9、IL-12p40、IL-17、MCP-1和LIGHT/TNFSF14水平显著升高所示,所有FDRp<0.1),这突出了始于生命早期的炎症内在失调的作用。
我们为早期CF的靶向抗炎干预提供了理论依据。