Suppr超能文献

RET抑制克服了雌激素受体阳性乳腺癌对CDK4/6抑制剂与内分泌治疗联合方案的耐药性。

RET inhibition overcomes resistance to combined CDK4/6 inhibitor and endocrine therapy in ER+ breast cancer.

作者信息

Kindt Charlotte K, Ehmsen Sidse, Traynor Sofie, Policastro Benedetta, Nissen Nikoline, Jakobsen Mie K, Hundebøl Monique F, Johansen Lene E, Bak Martin, Arbajian Elsa, Staaf Johan, Ditzel Henrik J, Alves Carla L

机构信息

Department of Cancer and Inflammation Research, Institute of Molecular Medicine, University of Southern Denmark, Odense, Denmark.

Department of Oncology, Odense University Hospital, Odense, Denmark.

出版信息

Front Oncol. 2025 Jan 27;14:1497093. doi: 10.3389/fonc.2024.1497093. eCollection 2024.

Abstract

BACKGROUND

Combined CDK4/6 inhibitor (CDK4/6i) and endocrine therapy significantly improve the outcome of patients with advanced estrogen receptor-positive (ER+) breast cancer. However, resistance to this treatment and disease progression remains a major clinical challenge. High expression of the receptor tyrosine kinase REarranged during Transfection (RET) has been associated with resistance to endocrine therapy in breast cancer, but the role of RET in CDK4/6i treatment response/resistance remains unexplored.

METHODS

To identify gene expression alterations associated with resistance to combined endocrine therapy and CDK4/6i, we performed RNA sequencing of two ER+ breast cancer cell models resistant to this combined therapy. The functional role of RET was assessed by siRNA-mediated silencing and targeted inhibition with the FDA/EMA-approved RET-selective inhibitor selpercatinib in resistant breast cancer cells and patient-derived organoids (PDOs). silencing was evaluated mechanistically using global gene expression and pathway analysis. The clinical relevance of RET expression in ER+ breast cancer was investigated by gene array analysis of primary tumors treated with endocrine therapy and by immunohistochemical scoring of metastatic lesions from patients who received combined CDK4/6i and endocrine therapy.

RESULTS

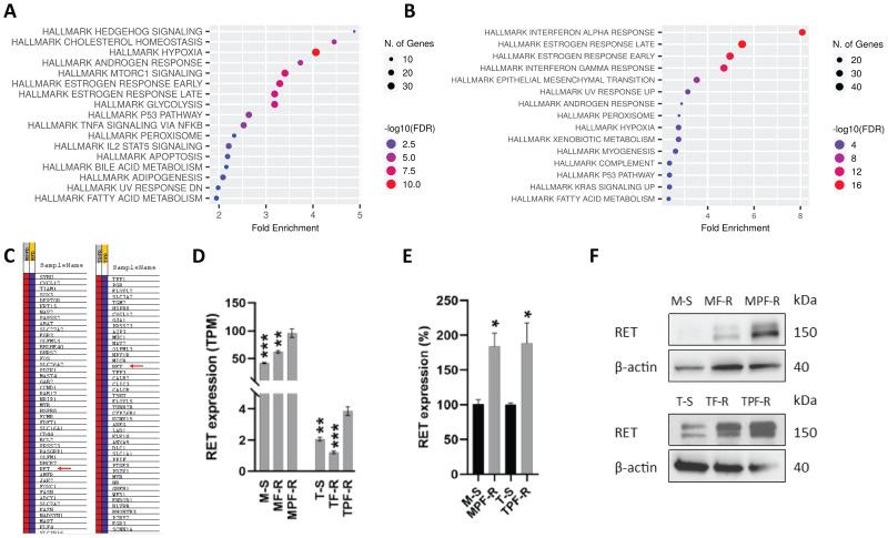
We show that RET is upregulated in ER+ breast cancer cell lines resistant to combined CDK4/6i and fulvestrant compared to isogenic cells resistant to fulvestrant alone. siRNA-mediated silence of in high RET-expressing, combined CDK4/6i- and fulvestrant-resistant cells reduced their growth partially by affecting cell cycle regulators of the G2-M phase and E2F targets. Notably, targeting RET with selpercatinib in combination with CDK4/6i inhibited the growth of CDK4/6i-resistant cell lines and resensitized ER+ breast cancer patient-derived organoids resistant to CDK4/6i. Finally, analysis of RET expression in ER+ breast cancer patients treated with endocrine therapy showed that high RET expression correlated with poor clinical outcomes. We further observed a shorter median survival to combined CDK4/6i and endocrine therapy in patients with RET-positive compared to RET-negative tumors, but this difference did not reach statistical significance.

CONCLUSIONS

Our findings show that RET is overexpressed in ER+ metastatic breast cancer resistant to combined CDK4/6i and endocrine therapy, rendering RET inhibition a promising therapeutic approach for patients who experience disease progression on combined CDK4/6i and endocrine therapy.

摘要

背景

联合使用细胞周期蛋白依赖性激酶4/6抑制剂(CDK4/6i)和内分泌治疗可显著改善晚期雌激素受体阳性(ER+)乳腺癌患者的预后。然而,对这种治疗的耐药性和疾病进展仍然是一个主要的临床挑战。转染重排(RET)受体酪氨酸激酶的高表达与乳腺癌内分泌治疗耐药有关,但RET在CDK4/6i治疗反应/耐药中的作用仍未被探索。

方法

为了确定与联合内分泌治疗和CDK4/6i耐药相关的基因表达改变,我们对两种对这种联合治疗耐药的ER+乳腺癌细胞模型进行了RNA测序。通过小干扰RNA(siRNA)介导的沉默以及使用美国食品药品监督管理局(FDA)/欧洲药品管理局(EMA)批准的RET选择性抑制剂塞尔帕替尼对耐药乳腺癌细胞和患者来源的类器官(PDO)进行靶向抑制,来评估RET的功能作用。使用全基因表达和通路分析从机制上评估沉默效果。通过对接受内分泌治疗的原发性肿瘤进行基因阵列分析以及对接受CDK4/6i和内分泌联合治疗患者的转移病灶进行免疫组化评分,研究RET表达在ER+乳腺癌中的临床相关性。

结果

我们发现,与仅对氟维司群耐药的同基因细胞相比,在对CDK4/6i和氟维司群联合耐药的ER+乳腺癌细胞系中RET上调。在高表达RET、对CDK4/6i和氟维司群联合耐药的细胞中,siRNA介导的RET沉默通过影响G2-M期细胞周期调节因子和E2F靶点部分降低了它们的生长。值得注意的是,用塞尔帕替尼靶向RET联合CDK4/6i可抑制CDK4/6i耐药细胞系的生长,并使对CDK4/6i耐药的ER+乳腺癌患者来源的类器官重新敏感。最后,对接受内分泌治疗的ER+乳腺癌患者的RET表达分析表明,高RET表达与不良临床结局相关。我们进一步观察到,与RET阴性肿瘤患者相比,RET阳性患者接受CDK4/6i和内分泌联合治疗后的中位生存期较短,但这种差异未达到统计学意义。

结论

我们的研究结果表明,RET在对CDK4/6i和内分泌联合治疗耐药的ER+转移性乳腺癌中过表达,这使得抑制RET成为在CDK4/6i和内分泌联合治疗中出现疾病进展的患者的一种有前景的治疗方法。

https://cdn.ncbi.nlm.nih.gov/pmc/blobs/9e4b/11808005/8ccdc806118b/fonc-14-1497093-g001.jpg

文献AI研究员

20分钟写一篇综述,助力文献阅读效率提升50倍。

立即体验

用中文搜PubMed

大模型驱动的PubMed中文搜索引擎

马上搜索

文档翻译

学术文献翻译模型,支持多种主流文档格式。

立即体验