Suppr超能文献

低剂量辐射通过降低氧化应激和保护线粒体功能来改善阿霉素诱导的肾损伤。

Low-dose radiation ameliorates doxorubicin-induced renal injury via reducing oxidative stress and protecting mitochondrial function.

作者信息

Chen Mengmeng, He Kang, Wang Kai, Cai Yibo, Ying Zhaohui, Li Xueting, Liu Yating, Xiang Liting, Yang Pingping, Wu Hongjuan, Jiang Jian

机构信息

Department of Rehabilitation, School of Nursing, Jilin University, Changchun, China.

Department of Nursing, Zhejiang Cancer Hospital, Hangzhou, China.

出版信息

PLoS One. 2025 Feb 11;20(2):e0313649. doi: 10.1371/journal.pone.0313649. eCollection 2025.

Abstract

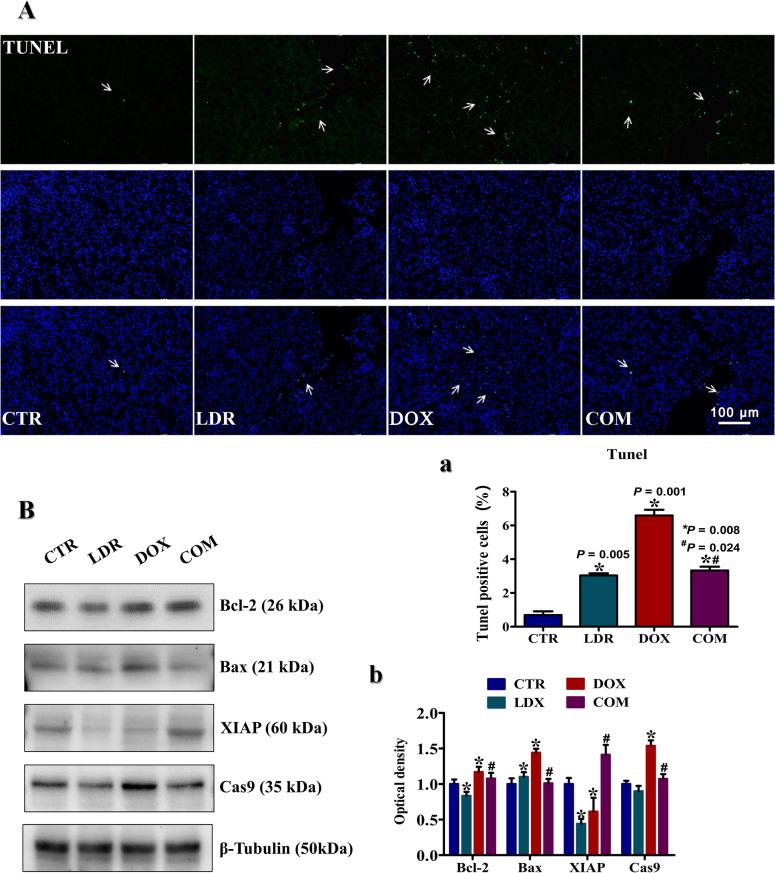
Doxorubicin (DOX) is a well-established chemotherapy drug, but its clinical application is restricted due to significant tissue toxicity, of which nephrotoxicity is a serious adverse reaction. Low-dose radiation (LDR) exerts effects through stimulating diverse cell and molecular mechanisms, which has been shown to have anti-inflammatory and alter immune adaptation effects. This study aims to investigate how LDR protects against DOX-induced nephrotoxicity and to explore the underlying mechanism involved. Sixty mice were randomly divided into control (CTR), LDR, DOX, and combination (COM) group. Nephrotoxicity was induced by injecting a single dose of DOX (7.5 mg/kg) in mice abdominal cavity, and LDR was performed 72 h before DOX treatment. Histological analysis, immunohistochemical analysis, immunofluorescence analysis and western-blotting were used to detect the related indicators. Research data was showed as mean ±SD and tested by One-way ANOVA. The results showed that compared with DOX group, the contents of serum UREA, UA, and the expression level of Bax and caspase 9 were significantly reduced in COM group (P<0.05). Western-blotting and immunohistochemical analysis showed that the expression level of MDA and Nrf2 in COM group were significantly lower than that in DOX group (P<0.05). In addition, the activity of complex Ⅰ, ATP, NDUFA1 and CYC1 were enhanced in COM group compared with DOX group (P<0.05). All the results suggested that LDR pretreatment prevented excessive accumulation of peroxides, restored antioxidants activity (SOD, GSH, CAT), activated Nrf2/HO-1/NQO1 signaling pathway, attenuated damage to the mitochondrial respiratory chain, and protected kidney cells from DOX attack. This study demonstrated that LDR could effectively and safely inhibit the progression of DOX-induced nephrotoxicity. Future studies should further investigate the mechanism of LDR protecting tissues from DOX-induced damage and find an optimal radiation dose for humans.

摘要

阿霉素(DOX)是一种成熟的化疗药物,但其临床应用因显著的组织毒性而受到限制,其中肾毒性是一种严重的不良反应。低剂量辐射(LDR)通过刺激多种细胞和分子机制发挥作用,已被证明具有抗炎和改变免疫适应的作用。本研究旨在探讨LDR如何预防DOX诱导的肾毒性,并探索其潜在机制。将60只小鼠随机分为对照组(CTR)、LDR组、DOX组和联合组(COM)。通过向小鼠腹腔注射单剂量DOX(7.5mg/kg)诱导肾毒性,并在DOX治疗前72小时进行LDR。采用组织学分析、免疫组织化学分析、免疫荧光分析和蛋白质印迹法检测相关指标。研究数据以平均值±标准差表示,并采用单因素方差分析进行检验。结果显示,与DOX组相比,COM组血清尿素、尿酸含量以及Bax和半胱天冬酶9的表达水平显著降低(P<0.05)。蛋白质印迹和免疫组织化学分析显示,COM组丙二醛(MDA)和核因子E2相关因子2(Nrf2)的表达水平显著低于DOX组(P<0.05)。此外相比DOX组,COM组中复合物Ⅰ、三磷酸腺苷(ATP)、烟酰胺腺嘌呤二核苷酸泛醌氧化还原酶亚基A1(NDUFA1)和细胞色素c1(CYC1)的活性增强(P<0.05)。所有结果表明,LDR预处理可防止过氧化物过度积累,恢复抗氧化剂活性(超氧化物歧化酶、谷胱甘肽、过氧化氢酶),激活Nrf2/血红素加氧酶-1/醌氧化还原酶1信号通路,减轻线粒体呼吸链损伤,并保护肾细胞免受DOX攻击。本研究表明,LDR可以有效且安全地抑制DOX诱导的肾毒性进展。未来的研究应进一步探讨LDR保护组织免受DOX诱导损伤的机制,并找到适合人类的最佳辐射剂量。

https://cdn.ncbi.nlm.nih.gov/pmc/blobs/8282/11813107/71210fda85ba/pone.0313649.g001.jpg

文献AI研究员

20分钟写一篇综述,助力文献阅读效率提升50倍。

立即体验

用中文搜PubMed

大模型驱动的PubMed中文搜索引擎

马上搜索

文档翻译

学术文献翻译模型,支持多种主流文档格式。

立即体验