Suppr超能文献

使C4光合作用适应大气变化并通过提高高粱和甘蔗中核酮糖-1,5-二磷酸羧化酶/加氧酶(Rubisco)含量来提高生产力。

Adapting C photosynthesis to atmospheric change and increasing productivity by elevating Rubisco content in sorghum and sugarcane.

作者信息

Salesse-Smith Coralie E, Adar Noga, Kannan Baskaran, Nguyen Thaibinhduong, Wei Wei, Guo Ming, Ge Zhengxiang, Altpeter Fredy, Clemente Tom E, Long Stephen P

机构信息

Carl R. Woese Institute for Genomic Biology, University of Illinois at Urbana-Champaign, Urbana, IL 61801.

Center for Advanced Bioenergy and Bioproducts Innovation, University of Illinois at Urbana-Champaign, Urbana-Champaign, IL 61801.

出版信息

Proc Natl Acad Sci U S A. 2025 Feb 25;122(8):e2419943122. doi: 10.1073/pnas.2419943122. Epub 2025 Feb 11.

Abstract

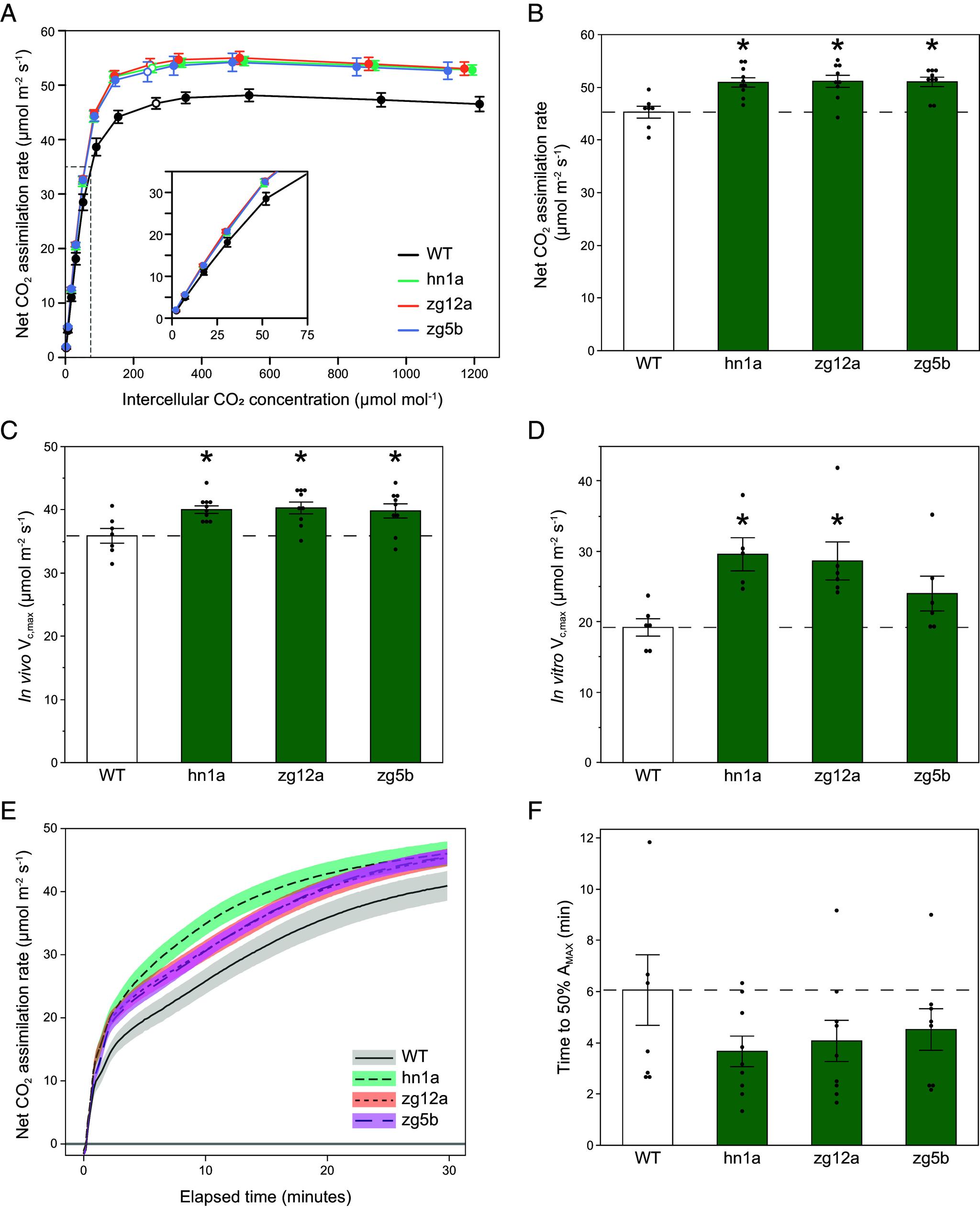
Meta-analyses and theory show that with rising atmospheric [CO], Rubisco has become the greatest limitation to light-saturated leaf CO assimilation rates () in C crops. So would transgenically increasing Rubisco increase and result in increased productivity in the field? Here, we successfully overexpressed the Rubisco small subunit () with Rubisco accumulation factor 1 () in both sorghum and sugarcane, resulting in significant increases in Rubisco content of 13 to 25% and up to 90% respectively. increased 12 to 15% and Rubisco enzyme activity ~40% in three independent transgenic events of both species. Sorghum plants also showed increased speeds of photosynthetic induction and decreased bundle sheath leakiness. These improvements translated into average increases of 15.5% in biomass in field-grown sorghum and a 37 to 81% increase in greenhouse-grown sugarcane. This suggests a potential opportunity to achieve substantial increases in productivity of this key economically important clade of C crops, future proofing their value under global atmospheric change.

摘要

荟萃分析和理论表明,随着大气中[CO]浓度升高,核酮糖-1,5-二磷酸羧化酶/加氧酶(Rubisco)已成为C4作物中光饱和叶片CO2同化速率(A)的最大限制因素。那么,通过转基因方式增加Rubisco含量是否会提高A,并使田间生产力提高呢?在此,我们成功地在高粱和甘蔗中过表达了带有Rubisco积累因子1(RAF1)的Rubisco小亚基(RbcS),导致Rubisco含量分别显著增加了13%至25%和高达90%。在这两个物种的三个独立转基因事件中,A提高了12%至15%,Rubisco酶活性提高了约40%。高粱植株还表现出光合诱导速度加快和维管束鞘渗漏减少。这些改善转化为田间种植的高粱生物量平均增加15.5%,温室种植的甘蔗增加37%至81%。这表明有一个潜在机会可大幅提高这一关键经济重要C4作物分支的生产力,在全球气候变化下确保其价值。

https://cdn.ncbi.nlm.nih.gov/pmc/blobs/8bb5/11873827/2274334511ba/pnas.2419943122fig01.jpg

文献检索

告别复杂PubMed语法,用中文像聊天一样搜索,搜遍4000万医学文献。AI智能推荐,让科研检索更轻松。

立即免费搜索

文件翻译

保留排版,准确专业,支持PDF/Word/PPT等文件格式,支持 12+语言互译。

免费翻译文档

深度研究

AI帮你快速写综述,25分钟生成高质量综述,智能提取关键信息,辅助科研写作。

立即免费体验