Suppr超能文献

白细胞介素-1通过诱导肌动蛋白束来阻止严重急性呼吸综合征冠状病毒2(SARS-CoV-2)诱导的膜融合,从而限制病毒传播。

Interleukin-1 prevents SARS-CoV-2-induced membrane fusion to restrict viral transmission via induction of actin bundles.

作者信息

Zheng Xu, Yu Shi, Zhou Yanqiu, Yu Kuai, Gao Yuhui, Chen Mengdan, Duan Dong, Li Yunyi, Cui Xiaoxian, Mou Jiabin, Yang Yuying, Wang Xun, Chen Min, Jiu Yaming, Zhao Jincun, Meng Guangxun

机构信息

The Center for Microbes, Development and Health, National Key Laboratory of Immune Response and Immunotherapy, Shanghai Institute of Immunity and Infection, Chinese Academy of Sciences, University of Chinese Academy of Sciences, Shanghai, China.

Shanghai Municipal Center for Disease Control and Prevention, Shanghai, China.

出版信息

Elife. 2025 Feb 12;13:RP98593. doi: 10.7554/eLife.98593.

Abstract

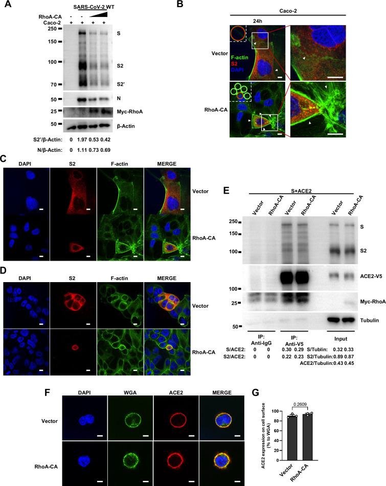
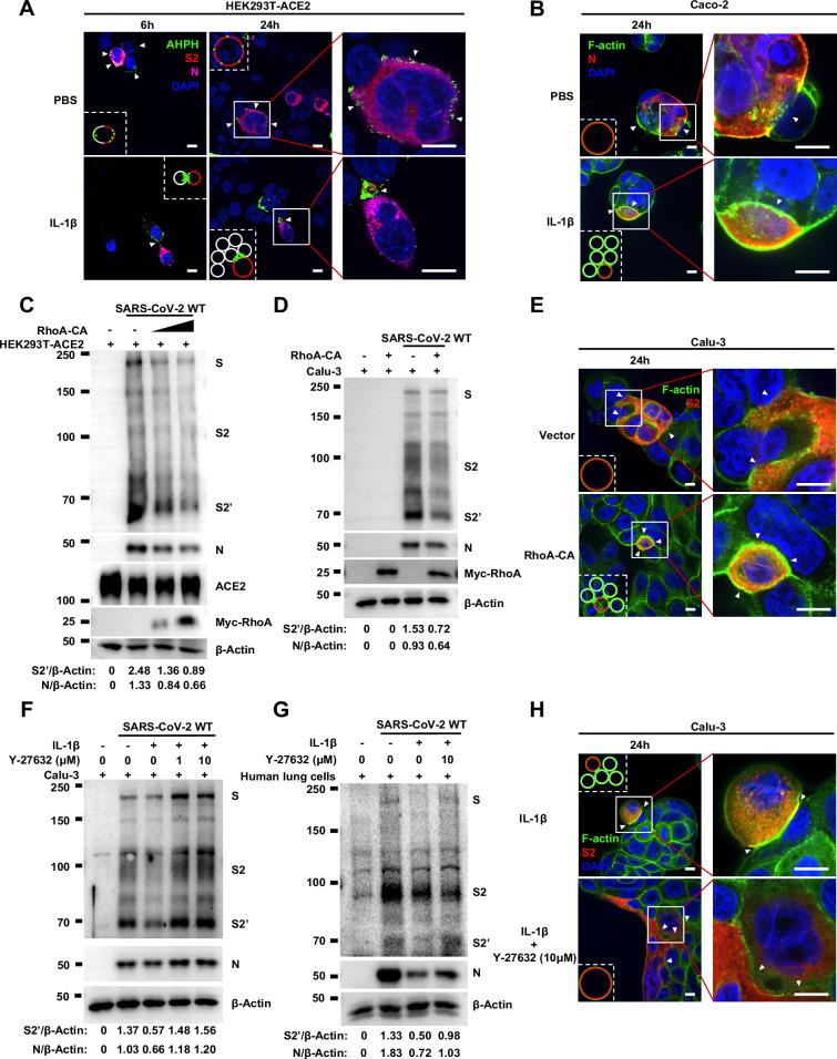
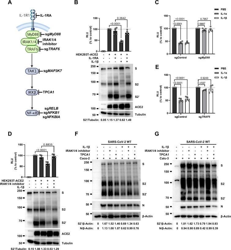
Innate immune responses triggered by severe acute respiratory syndrome coronavirus 2 (SARS-CoV-2) infection play pivotal roles in the pathogenesis of COVID-19, while host factors including proinflammatory cytokines are critical for viral containment. By utilizing quantitative and qualitative models, we discovered that soluble factors secreted by human monocytes potently inhibit SARS-CoV-2-induced cell-cell fusion in viral-infected cells. Through cytokine screening, we identified that interleukin-1β (IL-1β), a key mediator of inflammation, inhibits syncytia formation mediated by various SARS-CoV-2 strains. Mechanistically, IL-1β activates RhoA/ROCK signaling through a non-canonical IL-1 receptor-dependent pathway, which drives the enrichment of actin bundles at the cell-cell junctions, thus prevents syncytia formation. Notably, in vivo infection experiments in mice confirmed that IL-1β significantly restricted SARS-CoV-2 spread in the lung epithelium. Together, by revealing the function and underlying mechanism of IL-1β on SARS-CoV-2-induced cell-cell fusion, our study highlights an unprecedented antiviral function for cytokines during viral infection.

摘要

严重急性呼吸综合征冠状病毒2(SARS-CoV-2)感染引发的固有免疫反应在COVID-19发病机制中起关键作用,而包括促炎细胞因子在内的宿主因素对于控制病毒至关重要。通过使用定量和定性模型,我们发现人类单核细胞分泌的可溶性因子能有效抑制病毒感染细胞中SARS-CoV-2诱导的细胞-细胞融合。通过细胞因子筛选,我们确定白细胞介素-1β(IL-1β)作为炎症的关键介质,可抑制多种SARS-CoV-2毒株介导的合胞体形成。机制上,IL-1β通过非经典的IL-1受体依赖性途径激活RhoA/ROCK信号,该信号促使肌动蛋白束在细胞-细胞连接处富集,从而防止合胞体形成。值得注意的是,小鼠体内感染实验证实,IL-1β显著限制了SARS-CoV-2在肺上皮细胞中的传播。总之,通过揭示IL-1β对SARS-CoV-2诱导的细胞-细胞融合的功能及潜在机制,我们的研究突出了细胞因子在病毒感染期间前所未有的抗病毒功能。

https://cdn.ncbi.nlm.nih.gov/pmc/blobs/370f/11820142/de678f58238c/elife-98593-fig1.jpg

文献检索

告别复杂PubMed语法,用中文像聊天一样搜索,搜遍4000万医学文献。AI智能推荐,让科研检索更轻松。

立即免费搜索

文件翻译

保留排版,准确专业,支持PDF/Word/PPT等文件格式,支持 12+语言互译。

免费翻译文档

深度研究

AI帮你快速写综述,25分钟生成高质量综述,智能提取关键信息,辅助科研写作。

立即免费体验