Santos-Peral Antonio, Zaucha Magdalena, Nikolova Elena, Yaman Ekin, Puzek Barbara, Winheim Elena, Goresch Sebastian, Scheck Magdalena K, Lehmann Lisa, Dahlstroem Frank, Karimzadeh Hadi, Thorn-Seshold Julia, Jia Shenzhi, Luppa Fabian, Pritsch Michael, Butt Julia, Metz-Zumaran Camila, Barba-Spaeth Giovanna, Endres Stefan, Kim-Hellmuth Sarah, Waterboer Tim, Krug Anne B, Rothenfusser Simon
Division of Clinical Pharmacology, LMU University Hospital, LMU Munich, Munich, Germany.
Department of Pediatrics, Dr. von Hauner Children's Hospital, LMU University Hospital Munich, Munich, Germany; Institute of Translational Genomics, Department of Computational Health, Helmholtz Munich, Munich, Germany.
Cell Rep Med. 2025 Feb 18;6(2):101946. doi: 10.1016/j.xcrm.2025.101946. Epub 2025 Feb 11.
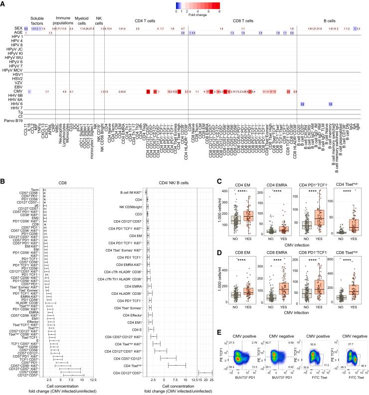
The live-attenuated yellow fever 17D (YF17D) vaccine is a model of acute viral infection that induces long-lasting protective immunity. Among immunocompetent adults, responses to YF17D vary significantly. To understand the sources of this variability, we investigate the influence of sex, age, human leukocyte antigen (HLA) type, and 20 prior infections on basal immune parameters and the cellular and antibody response to YF17D in 250 healthy young individuals. Multivariate regression found that sex and cytomegalovirus (CMV) infection significantly contribute to baseline immune variation but do not affect vaccine responses except for reduced YF17D-specific CD8 frequencies in CMV-infected males. However, the abundance at baseline of non-specific cytokine-expressing T helper cells in circulation is associated with stronger vaccine responses, a state that smoking favors. Additionally, an elevated baseline level of interferon-stimulated CXCL10 is linked to poorer vaccination outcomes. Altogether, YF17D reactivity is conditioned by the baseline immune status independent of sex and CMV-related variations.
减毒活黄热病17D(YF17D)疫苗是一种可诱导持久保护性免疫的急性病毒感染模型。在免疫功能正常的成年人中,对YF17D的反应差异很大。为了解这种变异性的来源,我们调查了性别、年龄、人类白细胞抗原(HLA)类型以及20种既往感染对250名健康年轻个体的基础免疫参数以及对YF17D的细胞和抗体反应的影响。多变量回归发现,性别和巨细胞病毒(CMV)感染对基线免疫变异有显著影响,但除了CMV感染男性中YF17D特异性CD8频率降低外,不影响疫苗反应。然而,循环中非特异性表达细胞因子的辅助性T细胞在基线时的丰度与更强的疫苗反应相关,吸烟有利于这种状态。此外,干扰素刺激的CXCL10基线水平升高与较差的疫苗接种结果相关。总之,YF17D反应性受基线免疫状态的制约,与性别和CMV相关变异无关。