Suppr超能文献

促进癌症的环状RNA的鉴定及其对肝细胞癌(HCC)发病机制的潜在作用。

Identification of CircRNAs that promote cancer and their potential contribution to hepatocellular carcinoma (HCC) pathogenesis.

作者信息

Zhai Zhensheng, Li Huiyu

机构信息

Department of General Surgery, Shanxi Bethune Hospital, Shanxi Academy of Medical Sciences, NO.99 Longcheng Road, Xiaodian District, Taiyuan, 030032, Shanxi, People's Republic of China.

出版信息

Clin Exp Med. 2025 Feb 17;25(1):60. doi: 10.1007/s10238-025-01585-3.

Abstract

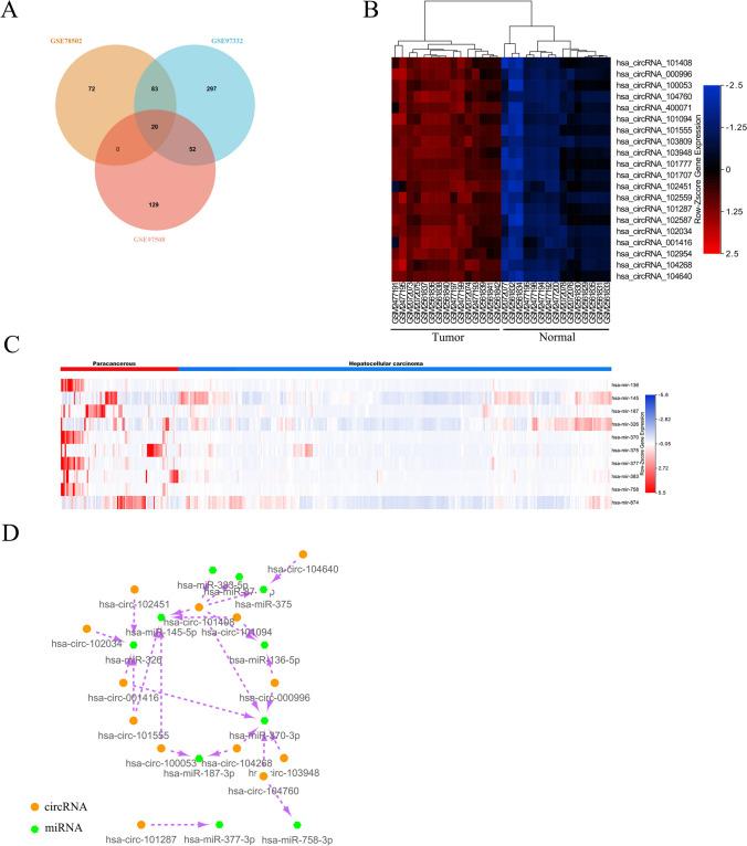
The critical involvement of circRNAs in tumour progression and development is becoming increasingly evident. This study aimed to identify novel cancer-promoting circRNAs and explore their potential contribution to the pathogenesis of hepatocellular carcinoma (HCC). Expression profiles of circRNAs, miRNAs, and mRNAs associated with HCC were predicted through interaction analysis using data from the GEO and TCGA databases. A circRNA-miRNA-mRNA network was constructed, and the biological functions of the target mRNAs were predicted via Gene Ontology (GO) and Kyoto Encyclopedia of Genes and Genomes (KEGG) analyses. A protein-protein interaction (PPI) network was generated to identify important hub genes. Weighted Gene Co-expression Network Analysis (WGCNA) was applied to determine the key modules related to cancer-promoting circRNAs. OncomiR and GEPIA were used to investigate the correlation between miRNAs, mRNAs, and clinicopathological features, while TIMER was utilized to explore the relationship between gene expression and immune cell infiltration. A network of 18 cancer-promoting circRNAs in HCC was identified, which enhanced the expression of 141 downstream mRNAs through competitive binding with 10 miRNAs. GO, KEGG, and PPI network analyses revealed that E2F1, H2AFX, TOP2A, and RAD51 are key hub genes within the competitive endogenous RNA (ceRNA) network, primarily involved in cell cycle regulation, cancer-related pathways, and angiogenesis. WGCNA identified the "HCC DUcircRNA Module". Moreover, these core genes and key modules were closely associated with pathological stage, patient survival, and B-cell immune infiltration. We constructed a ceRNA network related to cancer-promoting circRNAs. The genes and key modules involved in this network may serve as potential therapeutic targets.

摘要

环状RNA(circRNAs)在肿瘤进展和发展中的关键作用日益明显。本研究旨在鉴定新的促癌circRNAs,并探讨它们对肝细胞癌(HCC)发病机制的潜在贡献。通过使用来自基因表达综合数据库(GEO)和癌症基因组图谱(TCGA)数据库的数据进行相互作用分析,预测了与HCC相关的circRNAs、微小RNA(miRNAs)和信使RNA(mRNAs)的表达谱。构建了一个circRNA-miRNA-mRNA网络,并通过基因本体论(GO)和京都基因与基因组百科全书(KEGG)分析预测了靶mRNAs的生物学功能。生成了一个蛋白质-蛋白质相互作用(PPI)网络以识别重要的枢纽基因。应用加权基因共表达网络分析(WGCNA)来确定与促癌circRNAs相关的关键模块。使用肿瘤miRNA(OncomiR)和基因表达谱交互分析工具(GEPIA)来研究miRNAs、mRNAs与临床病理特征之间的相关性,同时利用肿瘤免疫估计资源(TIMER)来探索基因表达与免疫细胞浸润之间的关系。鉴定出了一个包含18个促癌circRNAs的HCC网络,这些circRNAs通过与10个miRNAs竞争性结合增强了141个下游mRNAs的表达。GO、KEGG和PPI网络分析表明,E2F1、H2AFX、TOP2A和RAD51是竞争性内源RNA(ceRNA)网络中的关键枢纽基因,主要参与细胞周期调控、癌症相关途径和血管生成。WGCNA识别出了“HCC DUcircRNA模块”。此外,这些核心基因和关键模块与病理分期、患者生存率和B细胞免疫浸润密切相关。我们构建了一个与促癌circRNAs相关的ceRNA网络。该网络中涉及的基因和关键模块可能成为潜在的治疗靶点。

https://cdn.ncbi.nlm.nih.gov/pmc/blobs/2d4f/11832687/f83ead9094a6/10238_2025_1585_Fig1_HTML.jpg

文献AI研究员

20分钟写一篇综述,助力文献阅读效率提升50倍。

立即体验

用中文搜PubMed

大模型驱动的PubMed中文搜索引擎

马上搜索

文档翻译

学术文献翻译模型,支持多种主流文档格式。

立即体验