Suppr超能文献

囊性纤维化患者不同铜绿假单胞菌克隆之间的共培养生物膜模式。

Co-culture biofilm patterns among different Pseudomonas aeruginosa clones from cystic fibrosis patients.

作者信息

Cadenas-Jiménez Irene, Rybtke Morten Levin, Higazy Doaa, Martí-Martí Sara, Tolker-Nielsen Tim, Ciofu Oana, Høiby Niels

机构信息

Microbiology Department, Hospital Universitari Bellvitge, IDIBELL-UB, Barcelona, Spain.

Research Network for Respiratory Diseases (CIBERES), ISCIII, Madrid, Spain.

出版信息

Biofilm. 2025 Jan 25;9:100257. doi: 10.1016/j.bioflm.2025.100257. eCollection 2025 Jun.

Abstract

BACKGROUND

chronic lung infection is the leading cause of death in the cystic fibrosis (CF) population. The high genome versatility of this microorganism allows it to adapt to the hostile CF lung where the same clone can persist for decades. Paranasal sinuses serve as a reservoir for bacterial adaptation before lung infection. Our study investigates biofilm compatibility among identical and different genotypes from sinus and lungs of CF patients. Strains were further characterized by whole genome sequencing and motility assays were performed.

METHODOLOGY

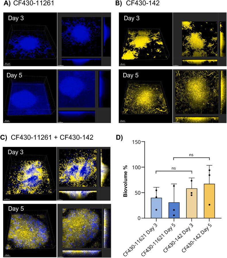
Motility, gentamicin susceptibility and growth rates were assessed in four strains coming from three CF patients. The strains were subjected to whole genome sequencing with the Illumina MiSeq platform.Conjugation assays using the mini Tn7 transposon were performed in order to tag bacteria with the fluorescent proteins YFP (yellow) and CFP (cyan). Biofilm experiments were carried out in a flow cell system and images were acquired using a confocal laser microscope (CLSM) on days 3 and 5. Four experiments were performed: Experiment 1 with two clonal isolates from sinus and lungs from patient P01 (CF430-142, CF430-11621); experiments 2 (CF430-11621 + 75885-B) and 3 (CF430-11621 + 80271-B) with two lung isolates belonging to two different clones from different patients (P02, P03) and experiment 4 with one lung strain (CF430-11621) and PAO1 reference strain.

RESULTS

clonal isolates coming from paranasal sinuses and lungs from the same patient were able to form mixed biofilm. When different clones were employed no mixed biofilms were observed. Similar results were observed when combining the lung strain and the reference strain PAO1. Biofilms of both strains were observed in the flow-cell channels but no mixed biofilms of them were observed, with the exception of strain 75887-B which did not appear to form any biofilm when mixed with strain CF430-11621. All strains performed swarming while strains CF430-142 and 75887B lacked twitching motility. An aminoacidic change in SadB was observed in the strain 75887B.

CONCLUSION

Mixed biofilms were only observed when identical clones from the same patient were cultured together. Our experiments indicate that twitching motility does not significantly affect biofilm formation or architecture in our isolates.

摘要

背景

慢性肺部感染是囊性纤维化(CF)患者的主要死因。这种微生物的高基因组通用性使其能够适应恶劣的CF肺部环境,同一克隆可在其中持续数十年。鼻窦是肺部感染前细菌适应的储存库。我们的研究调查了CF患者鼻窦和肺部相同及不同基因型之间的生物膜相容性。通过全基因组测序对菌株进行进一步表征,并进行运动性测定。

方法

对来自三名CF患者的四株菌株进行运动性、庆大霉素敏感性和生长速率评估。使用Illumina MiSeq平台对菌株进行全基因组测序。使用mini Tn7转座子进行接合试验,以便用荧光蛋白YFP(黄色)和CFP(青色)标记细菌。在流动细胞系统中进行生物膜实验,并在第3天和第5天使用共聚焦激光显微镜(CLSM)采集图像。进行了四项实验:实验1使用来自患者P01鼻窦和肺部的两个克隆分离株(CF430 - 142,CF430 - 11621);实验2(CF430 - 11621 + 75885 - B)和实验3(CF430 - 11621 + 80271 - B)使用来自不同患者(P02,P03)的两个不同克隆的两个肺部分离株,实验4使用一个肺部菌株(CF430 - 11621)和PAO1参考菌株。

结果

来自同一患者鼻窦和肺部的克隆分离株能够形成混合生物膜。当使用不同克隆时,未观察到混合生物膜。将肺部菌株与参考菌株PAO1组合时也观察到类似结果。在流动细胞通道中观察到了两种菌株的生物膜,但未观察到它们的混合生物膜,除了菌株75887 - B与菌株CF430 - 11621混合时似乎未形成任何生物膜。所有菌株都进行群体游动,而菌株CF430 - 142和75887B缺乏颤动运动性。在菌株75887B中观察到SadB的氨基酸变化。

结论

仅当来自同一患者的相同克隆一起培养时才观察到混合生物膜。我们的实验表明,颤动运动性对我们分离株中的生物膜形成或结构没有显著影响。

https://cdn.ncbi.nlm.nih.gov/pmc/blobs/2502/11834076/05bdaa9be732/gr1.jpg

文献检索

告别复杂PubMed语法,用中文像聊天一样搜索,搜遍4000万医学文献。AI智能推荐,让科研检索更轻松。

立即免费搜索

文件翻译

保留排版,准确专业,支持PDF/Word/PPT等文件格式,支持 12+语言互译。

免费翻译文档

深度研究

AI帮你快速写综述,25分钟生成高质量综述,智能提取关键信息,辅助科研写作。

立即免费体验